8月15日版本前瞻|邦呆的蜕变,远古BOSS冬之像挑战开启

亲爱的小西普:
《西普大陆》手游将于2025年8月15日4:30~8:00进行停服更新,停服更新期间将无法登录游戏,请大家在维护前及时下线。如遇特殊情况导致更新时间顺延,我们将进行额外补偿。
更新完成后请各位小西普重新登入游戏并完成数据加载,以便体验最新版本内容,更新补偿将通过游戏内的邮箱发放。
【维护补偿】西普币x100000、点券x188、资质药水x5、蓝色星魂秘药x10、紫色星魂秘药x10
*内容来源于测试服,项目组将根据实际测试效果对版本内容进行优化,具体请以游戏内实际上线版本为准。
一、本周新增精灵
1、劫掠鹰
2、极光鼬
3、甲石鱼龙
4、深渊灵犀
5、呆瓦辛格&呆丽儿
*详细的精灵信息请小西普们持续关注后续的精灵百科资讯
二、本周更新内容
(一)邦呆蜕变
每日在【邦呆海域】玩法中揭开海藻,有机会发现雌性或雄性邦呆,性别不同的邦呆会朝着两个方向进化,快去捕捉吧!在【进化试炼】玩法中,可挑战对应性别的六个关卡,完成相每个性别的挑战都可获得一个进化晶核。

活动时间:常驻活动,8月15日更新后开启
异种获取:
此次异种获取活动分为精灵·呆瓦辛格与精灵·呆丽儿,每只异种精灵的抽取次数将独立计算。花费西普豆可参与一次抽取,花费金额将随抽取次数提升。在单只精灵的抽取中,六次必定获得该性别的异种邦呆及进化晶核,每个奖励仅能获取一次。

(二)永冻之墙系列挑战开启
1、新场景——凛冬界碑
2、永冻之墙BOSS-劫掠鹰
绝对的力量至上主义者,对于弱者会毫不犹豫发起掠夺。
开启时间:常驻支线BOSS,8月15日更新后开启
获取方式:前往凛冬界碑,寻找年长的藏宝鼠并获得发光钱币后,前往冰晶峭壁,放置发光的钱币即可引来劫掠鹰并开启挑战。小西普们可在冰晶峭壁捕捉到笑面鸟(一阶精灵 ),还有机会捕捉到异种精灵·笑面鸟。击败BOSS[劫掠鹰]即可获得进化晶核。

3、永冻之墙BOSS-极光鼬
请不要被它美丽的外表所迷惑,它顷刻间就能将生命冻结在最美好的时刻……
开启时间:常驻支线BOSS,8月15日更新后开启
获取方式:前往凛冬界碑,寻找年长的藏宝鼠并获得发光钱币后,返回永冻之墙,放置漂亮的珠宝即可引来极光鼬并开启挑战。在与极光鼬的挑战中,可以捕捉精灵银雪鼬(一阶精灵 ),挑战过程中还有机会捕捉到异种精灵·银雪鼬。击败BOSS[极光鼬]即可获得进化晶核。

4、永冻之墙远古BOSS-冬之像
它是冰雪女神,象征着冬日的冰雪和寒风,当霜风低语时,它终将苏醒。
开启时间:常驻远古BOSS,8月15日更新后开启
挑战方式:前往凛冬界碑,与石像互动即可开启冬之像的挑战(需要先击败劫掠鹰、极光鼬)。成功挑战冬之像即可获得精灵·灵犀以及精灵·化石鱼龙的进化晶核。



5、凛风之地新精灵朋友-灵犀
小西普们前往凛风之地可以捕捉精灵·灵犀,还有机会捕捉到异种精灵·灵犀。
(三)水晶锦标赛——秘宝模式
新一期水晶锦标赛上线,本期锦标赛采用6选4。在有限的水晶之力下合理构筑阵容,成为决斗之王吧!
活动时间:2025年8月15日更新后~2025年9月12日 5:00
同时,本期水晶竞标赛将模式做出以下调整:
1、圣灵的属性和套装效果不会生效
2、新增失落帝国秘宝:每个秘宝都有自己独特的效果,每只精灵可携带1个秘宝进入战斗,每个秘宝仅可被1只精灵携带

本期失落帝国秘宝效果如下:

(四)盐朵朵每日馈赠-限时抽奖
小西普们每日在线30分钟即可获得1张抽奖券,每周抽奖券的上限为3个,抽奖券达到上限后,奖券位置奖励将变为点券*20。奖券在当周周日5:00开奖,小西普们可根据已获得的奖券领奖(一等奖1人,二等奖20人,三等奖100人,参与奖)领取奖励,一二三等奖会直接发放至邮箱,参与奖需要在页面中手动领取。
活动时间:2025年8月15日更新后~2025年9月8日5:00
活动奖励:
一等奖:西普币*388888、点券*1888、恒守神谕*5、封灵碎片*5
二等奖:西普币*288888、点券*888、全知秘典*5
三等奖:西普币*188888、点券*288
参与奖:点券*88

(五)活跃挑战-失落帝国篇
活动期间内,完成不同任务均可获得活跃值,根据每周获取的活跃值可领取丰厚奖励,达到一定活跃值还可提前预览精灵蔓蒂·帕克与海螺公主的形象!
活动时间:2025年8月15日更新后~2025年8月29日5:00
活动奖励:灵源、资质药水、全知秘典、启慧之书等

(六)失落秘宝
让帕克来戳泡泡随机获得秘宝,小西普们花费点券以及西普豆即可获得特殊宝藏!每种秘宝不会重复获得,8次必定获得金色秘宝!
活动时间:2025年8月15日更新后~2025年8月29日5:00
活动奖励:封灵碎片、恒守神谕

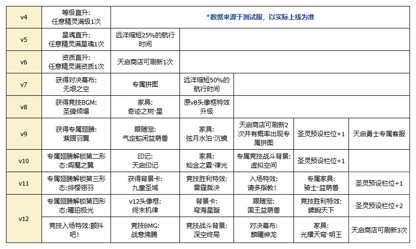
(七)天启勇士等级提升&福利升级
1、天启勇士最高等级提升至V12,达到对应的积分后即可提升至对应的天启勇士等级
2、增加等级奖励,首次达到对应的天启勇士等级即可领奖(之前达成的用户可直接领取),各级奖励一览:

3、各等级天启勇士新增特权一览:
注:特权中的专属家具、装扮以纪念为主,均不增加魅力值和人气。


v8头像框特效升级

气定蛇闲益萌兽

国王益萌兽
三、优化与调整
1、[强宠之路]增加第六章(36级开放),小西普们可快速前往参与永夜界神、光轮星神、黯瞑拉姆等活动。同时,千年遗迹相关场景的开放条件调整为完成主线剧情至 时之天墟·暗蚀之槛 篇章时开放。(已经探索过相关场景的小西普们不受影响)

2、前往[个人资料]-[头像框、称号等设置界面],可设置竞技场幕布、竞技BGM等
3、商店拼图购买界面新增拼图特效预览功能
4、优化[乾坤灵兽录]活动提示、操作等体验问题
四、问题修复
1、修复 通过[圣龙觉醒]—[黑化圣龙] 进出家园后点暂离按钮会出现家园UI不显示的问题
2、修复 [地形蛇龙] 活动预选阵容——技能调整界面不显示仓库精灵技能的问题
3、修复 精灵·焦土波克罗尼 在施放绝招过程中死亡后会出现战斗窗口黑屏的问题
4、修复 [天启boss挑战赛] 备战精灵头像会显示成其他精灵头像的问题
5、修复 [圣剑挑战活动]BOSS形象显示错误的问题
6、修复 使用异形屏手机参与[自定义约战]点击侧边会关闭界面的问题
7、优化 [乾坤灵兽录]活动中四大主宠异种特效,针对活动期间特效显示异常问题,项目组将发放全服补偿邮件:西普币x30000,点券x188,双鱼符x1、紫色星魂秘药x5
五、下周预告
1、精灵蔓蒂·帕克与海螺公主登场
2、天启纪元封魔纪新BOSS
3、失落帝国篇章开启,增加战中支援技能(区域限定),开放相关场景:星城、月殿、辰堡、落日城