如何让联盟渔场每日收益最大化?从合船到蹭船,资源获取指南
修改于2025/08/141941 浏览小镇攻略
大家好,我是龙乾之:
在小镇的联盟渔场里,不少玩家每天都在为合船挠头:明明花了不少船当材料,却总合不出想要的高星船;好不容易蹭到盟友的好船,却因为没规划好时间,痛失一半收益。
其实,渔场的收益高低,从来不靠运气 —— 而是看你能不能把每天的船、时间、机会都用在刀刃上。这篇攻略就从合船到蹭船,手把手教你把每日收益榨到最大,哪怕是白嫖玩家,也能在渔船方面稳稳追上氪金大佬的进度。
一、核心目标:从开局到毕业,只盯这两艘船
材料堆成山,变异全靠命
同船异船瞎混搭,出不出货看造化
今天赌龟船,明天变潜艇
合来合去一场空,不如躺平等天降
相信上述是很多新手玩家的现状,包括小编最近去开了个新号重新体验新手前期大部分玩家面临的急难愁盼,最终发现:绝大部分新手玩家对于合船毫不了解、毫无技巧,全靠运气;游戏前中后期的核心资源需求完全一致。无论白嫖玩家还是氪金党,真正稀缺且能稳定创造价值的,只有两艘船 ——
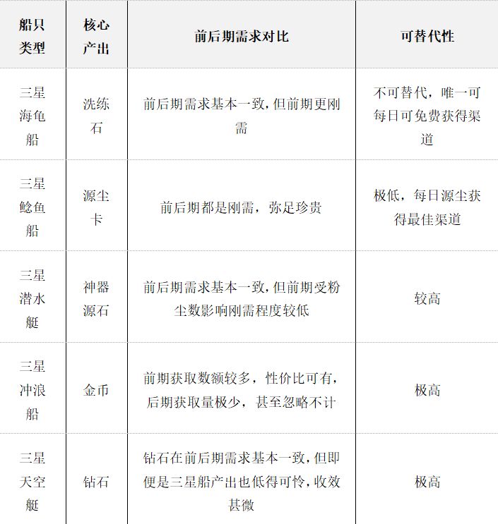
三星海龟船:唯一稳定可每日产出洗练石的渠道。前期洗金装词条、还是中后期赌红装极品词条都离不开它,从你拿到金色装备装备开始,洗练石就永远不够用。
三星鲶鱼船:源尘卡的 “永动机”。前期升级神器经常出现源尘需求量远大于神器源石的情况,后期神器升级的消耗更是如同深渊巨口,缺少它,神器提升将彻底停滞。
船只类型核心产出前后期需求对比及可替代性

二、每日合船攻略:精准合成,向目标船高效迈进
明确了核心目标,每天的合船操作就要围绕三星海龟和鲶鱼船展开,避免资源浪费。
(一) 白嫖玩家(每日资源:12 艘一星鲶鱼 + 4 艘一星黄鸭 + 1 艘一星冲浪船)
资源虽不如至尊特权用户,但方法得当+运气好完全可以抹平差距:
核心目标:
优先保三星鲶鱼船+同步冲击海龟船。下面放几则冲刺三星龟的视频(资源不是一天的,但起演示作用):
(二) 至尊特权用户(每日资源充足:20 艘一星鲶鱼 + 6 艘一星黄鸭 + 1 艘一星冲浪)
双线并行:
每天分 14 艘鲶鱼用 “同船合成” 冲三星鲶鱼(主船放冲浪,每次 2 艘鲶鱼,分 7 次,专注升星);
剩余 6 艘鲶鱼 + 6 艘黄鸭用 “异船合成” 冲海龟(主船放变异船或高星普通船,每次一艘鲶鱼+一艘黄鸭 ,共 6 次)。演示视频如下:
(此次虽未能成功合出出三星乌龟,但二星勉强能用,一星留着第二天继续合成三星龟)
容错处理:
若合出潜水艇 / 天空船,别犹豫 —— 立刻用 “黄鸭 + 冲浪”(异船)再次合成,有 60% 概率转化为海龟 / 天空(优先赌海龟),别浪费资源养废船。
3. 特别提醒:前期活动送的高星船,是合海龟的 “跳板”
游戏前期通过活动(如排名冲刺等)拿到的三星潜水艇或三星天空船,千万别直接下水使用。二者性价比远低于海龟船,且它们真正的价值是 “转化为三星海龟”。
正确做法:将三星潜水艇 / 天空船作为主船,材料船搭配 “1 艘1星鲶鱼 + 1 艘1星黄鸭”(异船合成),有 40% 概率直接变异为三星海龟,比用普通船合成效率高得多。留着它们当合成材料,才能在前期就抢占资源优势。


此外,小编设计了一个合成顺口溜,便于大快速吃透:
合船搞龟诀
想拿乌龟船,步骤别乱传
先拿一星玩合成,1+1+1 出一星、二星或变异
变异加一配异船,三星必定能上船
再拿变异搞三星
1变 + 1+1 凑异船,1变2星再3星
最后三星(变异)牵俩一
三星乌龟概率提,
合船技巧要牢记,
资源爆仓笑嘻嘻!
三、蹭船时间管理:跟着日常节奏,榨干每段收益
合船是 “造收益”,蹭船是 “借收益”。学会规划时间蹭盟友的高星船(三星龟 / 鲶鱼),每天能多拿 50%以上资源。
(一)按 “三餐 + 睡前” 规划,收益不空档
早餐前后:
先上一艘 “能撑到午饭” 的船(5-6 小时),覆盖上午工作 / 学习时间。若暂时没高星船,先上 2-3 小时的过渡船(一、二星鲶鱼/乌龟也行),别让船位空着。
午饭前后:
优先选 “能撑到晚饭” 的船(4-5-6小时),避免下午频繁切换。若高星船时间不合适,用 “短船过渡”(比如 3 小时船),到期后刚好赶上晚饭前换船。
晚饭前后:
首先选 “能撑到睡前” 的船(5-8小时)。若高星船时间太短或太长,用 “长船或短船过渡”(比如 3 小时船/6+小时船),到期后恰临睡前。
睡前 :
核心是 “覆盖整夜离线时间”:
若当前船睡前到期(比如剩余 40 分钟),先上一艘 30 分钟 - 1 小时的短船,到期后立刻换6小时的长船(三星龟/鲶鱼船,若都没有也选低星鲶鱼船或乌龟),让睡觉也在赚收益。
睡前务必检查一次,确保离线时船也有收益,断 1 小时就少拿 1 小时资源。
(当然一切的一切要以现实生活为主,量力而行,要让游戏适应生活节奏,而不是让游戏影响生活节奏)
(二)空余船位时,用 “碎片船” 等 “高星窗口”
当蹭船位空着,而目标高星船还有 1-2 小时到期,别傻等:
先上一艘 “剩余 30 分钟 - 2 小时” 的船(比如等目标船 1 小时,就先上 40 分钟的船),到期后刚好无缝衔接高星船,比空等多赚 40 分钟收益!
四、核心原则:资源投对地方,进度快一倍
无论是合船还是蹭船,记住:三星海龟和鲶鱼船是唯一值得投入的目标。学会一些合船技巧和做好蹭船时间管理,你的资源积累速度会远超乱玩的玩家。

小号成效,这些都送给读者友友们了!!!


最后,祝各位船长每天合船都顺顺利利,轻松出三星海龟和鲶鱼,源尘卡和洗练石拿到手软,在小镇的海域里赚得盆满钵满!


