【龙石战争】S3开荒攻略(流程+队伍推荐+建筑)
08/19209 浏览综合
Hello 各位领主大人们好呀,这里是龙石攻略组~

本期给大家带来S3开荒攻略包含流程,开荒队伍推荐,建筑点法
一、开荒流程
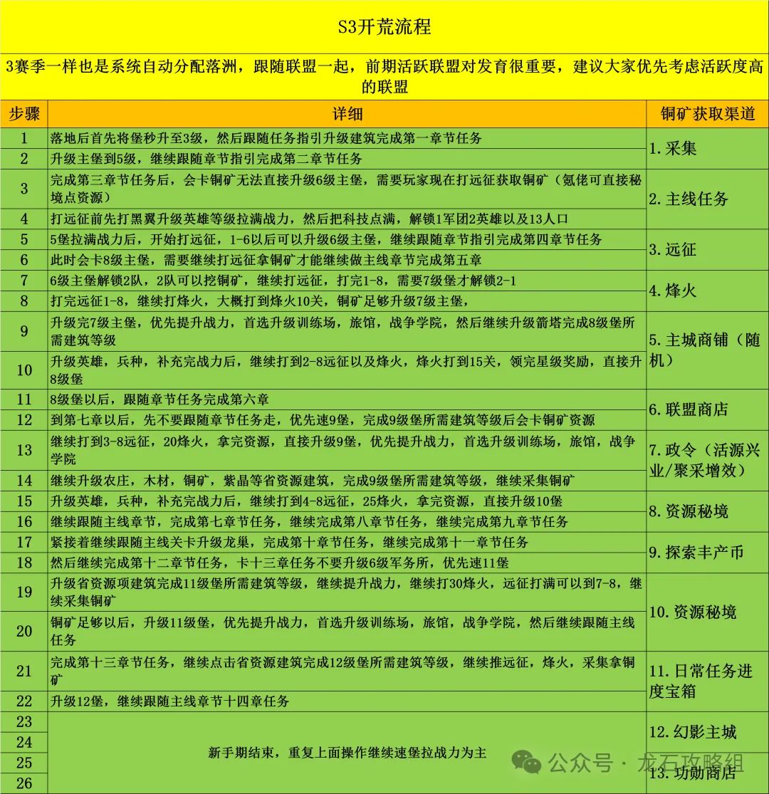
3赛季系统直接分配落洲,落地优先发育为主,跟2赛季有一点点区别,但是后面都一样,下面是开荒的流程以及铜矿获取方法,能让一些不会开荒的小伙伴也能轻松掌握开荒

注意事项:
- 记得内政官解锁第一时间上任并升级

- 前面新手期建议前三天探索次数买满,达到极限发育

- 前期如果没有撞洲打架的情况下,一定要留令等世界之石陆续开放新等级

- 前期建议每日黑翼礼包以及周采集礼包拉满,能跟上T0-T1发育梯队


- 前期建议熔火令不要打低级熔火,尽量打6级或者攒令,等待熔火狂潮活动开启后,与联盟成员一起攻打最高等级熔火随便拿到联盟最高活动奖励

二、开荒队伍推荐
3赛季黑翼跟2赛季黑翼难度一样,因为3赛季跟2赛季开局英雄以及质量不一样,所以前10级简单,正常王国卫兵即可过关,没有橡果以后开荒队伍大变样

其他开荒队伍推荐
1. 石诺希莉丝队

2. 石诺托尔队

3. 石诺奶爸队

4. 小嗝嗝索菲娅队

新英雄开荒队伍推荐
1. 小嗝嗝+狄奥

2. 狄奥+索菲娅

3. 狄奥+阿克琉斯

4. 狄奥+托尔

狄奥队伍开荒给大家推荐几个好用的兵种,以下任选前排+输出即可
前排优先选择

后排输出+治疗选择(医疗兵适合带石头人)

三、开荒建筑推荐
3赛季跟2赛季主线任务有一点点小差别,下面是我目前觉得新手期最省资源,最高效的建筑点法,按这个节奏加上一点小肝度轻松跟上T1队列


以上就是我们攻略组给大家带来的相关攻略啦,如果觉得有用,欢迎点赞、关注,也可以在评论区说出你们想看的攻略~