![[TapFamily庆生-万物皆可联动_飞吻]](https://img.tapimg.com/market/images/6ddb45b16eeab6b6dda8192bef41b51e.gif)
【新人开局怎么选&攻略】
修改于08/274156 浏览综合
本攻略是开局选择很直观题图片附页,仅此而已!!
(尊重萌新选择权,江湖不应太多条条框框)
![[TapFamily庆生-万物皆可联动_飞吻]](https://img.tapimg.com/market/images/6ddb45b16eeab6b6dda8192bef41b51e.gif)
【攻略包括后续会遇到的选择性结果附图,断断续续补充版】
酆都和天龙(打赢后获得的天赋)
天龙:


酆都:


然后到了四选一环节

话不多说,直接上图![[TapFamily_看戏]](https://img.tapimg.com/market/images/81393719ec733f589d6753db27572595.gif)
![[TapFamily_看戏]](https://img.tapimg.com/market/images/81393719ec733f589d6753db27572595.gif)

水浒英雄掌

逍遥无极拳

逍遥迷踪腿

逍遥连环指
好了,接下来我们荣登逍遥谷二楼![[TapFamily1_阿巴阿巴]](https://img.tapimg.com/market/images/8190b5e6cca7e9f31305d24ec0869cf3.gif)
![[TapFamily1_阿巴阿巴]](https://img.tapimg.com/market/images/8190b5e6cca7e9f31305d24ec0869cf3.gif)

说白了一个是单体吸血,一个是扇行吸内
一:不动一剑痕

二:狂龙逆斩

咳咳…接下来感受一下这两十成后的威力差![[嗒啦啦4_迷惑]](https://img.tapimg.com/market/images/8cc4c9c02fa0da4e9d60c74766c65447.gif)
![[嗒啦啦4_迷惑]](https://img.tapimg.com/market/images/8cc4c9c02fa0da4e9d60c74766c65447.gif)


偷偷上一张俺觉得好用的【队友】攻略图![[TapFamily1_你好香]](https://img.tapimg.com/market/images/dd7e48fd2016e9a277a95aed1f383a6a.gif)
![[TapFamily1_你好香]](https://img.tapimg.com/market/images/dd7e48fd2016e9a277a95aed1f383a6a.gif)

队友
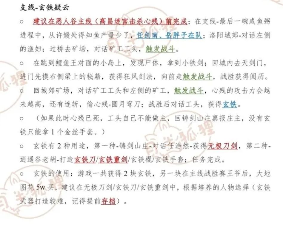
很好,随着煮波的一番推进…终于用上了【玄铁】武器环节![[TapFamily1_鲨掉]](https://img.tapimg.com/market/images/422976b4204285df98fd0f092ad47bf7.gif)
![[TapFamily1_鲨掉]](https://img.tapimg.com/market/images/422976b4204285df98fd0f092ad47bf7.gif)

ヾ(≧∇≦感谢论坛超实用&主支线攻略≧∇≦)ノ
[无极刀剑]:

你小子居然有专武!!!
玄铁重剑&玄铁刀&玄铁手套&玄铁棍

接我一招爆!爆!爆!