【全面战场】SMG-45无脑腰射不是梦,快速了解近战猛兽的真实战力
08/28360 浏览攻略
Hello,各位三角洲的干员大家好!三角洲行动全面战场模式,由于地图大并且地形复杂,然后地形复杂,有人问:我想在大战场模式里当冲锋侠,你之前推荐的好多都要开镜,有没有一把不用开镜,腰射就行的,而且子弹的多的枪械呢?有的有的,今天这把改装版SMG-45冲锋枪,直接让你腰射无敌,当大战场的游侠!

【改装版SMG-45冲锋枪基础介绍】
外观方面:这把改装版SMG-45冲锋枪以黑色为主体基调,搭配鲜明的亮绿色装饰,整体呈现出强烈的视觉冲击感。枪身侧面印有“DELTA FORCE”字样及闪电图案,凸显凌厉风格。枪管、导轨、弹匣底部等细节处均有绿色点缀,与黑色枪身形成对比。顶部装有瞄准镜,前护木配备战术握把,整体造型紧凑且富有科技感,模块化改装部件清晰可见,展现出典型的战术武器设计特征。

武器代码:SMG-45冲锋枪-全面战场-6GR87JS09Q34170U2BIMC内含配件:AR重塔握把、平衡握把底座、SMG45竹鼠短枪管、实用消焰器、SMG45枪托尾盖、ZFSG战术握把、DBAL-X2紫色激光镭指*3、SMG4540发扩容弹匣、野蜂冲锋枪快拔套(黑〕、战斗红点瞄准镜。
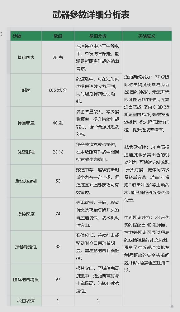
【武器数据】

腰射性能核心强化:与初始预设相比,腰际射击精度综合评分从原数值提升32点至97,意味着近距离作战时无需开镜即可实现高效命中,尤其适合快速反应和突发遭遇战。
操控速度部分优化:操控速度综合评分提升4点至74,细分属性中 “跑步延迟”从109ms缩短至88ms(即从奔跑切换到开火的响应时间更快),“冲刺速度”维持6.1m/s(机动性未受负面影响),整体提升了武器的战术灵活性和近距离作战中的反应效率。。

从数据种可以得出:改装版SMG-45冲锋枪是一把以“极致腰**度”为核心卖点的战术冲锋枪。其97点腰**度在近距离战斗中堪称“版本答案”,配合高操控速度和40发弹匣,成为近战突袭、室内清剿的顶尖选择。尽管后坐力控制和据枪稳定性表现一般,但可通过合理的射击节奏(如短点射)有效规避,且高机动性进一步放大了其近战压制能力。适合喜欢主动贴脸、注重快速反应和高容错率的玩家,在团队中可承担“突进手”“房区清道夫”角色,是近距离作战场景下不可多得的高效武器。

适合玩家:近战冲锋型玩家:偏好主动贴脸钢枪、室内突脸战术的玩家,能充分发挥其高腰**度和机动性优势,快速终结近距离对手。
机动战术使用者:注重灵活转移、快速支援的玩家,高操控速度可满足频繁转场作战需求,提升团队突进效率。
新手/中高阶全阶段玩家:新手可依赖其“傻瓜式”腰**度快速上手;中高阶玩家能通过压枪技巧弥补后坐力短板,结合机动性打出极限操作。
不适合玩家远距离作战偏好者:优势射程仅限23米,超过该距离后伤害衰减明显,弹道散布扩大,不适合依赖中远距离开镜点射的玩家。
追求极致稳定性使用者:据枪稳定性较低,连续长连射时枪口晃动可能影响射击体验,更适合习惯短 burst 射击节奏而非持续“泼水”的玩家。
【使用体现】

从图中可以看出,腰射的精准度大了很多,另外装备45发弹药的容量的大弹匣,既可以保证游走性,也可以保证枪械的火力够足!

手感与总结:这把改装版SMG-45冲锋枪手感突出“快准稳”的近战特性:腰**度极高(97),盲射子弹密集易命中,配合74点高操控速度,开镜、跑射切换流畅灵活,近战反应极快;40发弹匣保证持续火力,但后坐力控制(53)和据枪稳定性(33)中等,连续射击需轻微压枪,整体上手门槛低,适合贴脸突袭和快速机动作战。
以上就是改装版SMG-45冲锋枪强横改装全部内容!如果大家有想法,欢迎去评论区留言,轩辕也会跟大家一起交流互动的!点赞关注,咱们下期见~