消消英雄2首发攻略(特辑四)
修改于2025/09/075979 浏览攻略站
整体变化:
1、英雄星级从6星提升至七星,升级所需总碎片从350(首次获得50+50+100+150)提升至450(首次50+50+80+120+150),技能等级从3提升至4。
2、多抽多得改为不限时循环,愿望终于实现啦,感动!还增加了终身卡,每天送卡,每天抽1送1,微氪党超级福利!
3、砸蛋项目总数从200降低至180,嗯…大奖难度降了,也算变相福利吧,九折酬宾!
4、增加了“田”字四消,效果和“一”字四消一样,巨大棋盘效果下连击消除快感成倍增加。
5、…
国家类变化:
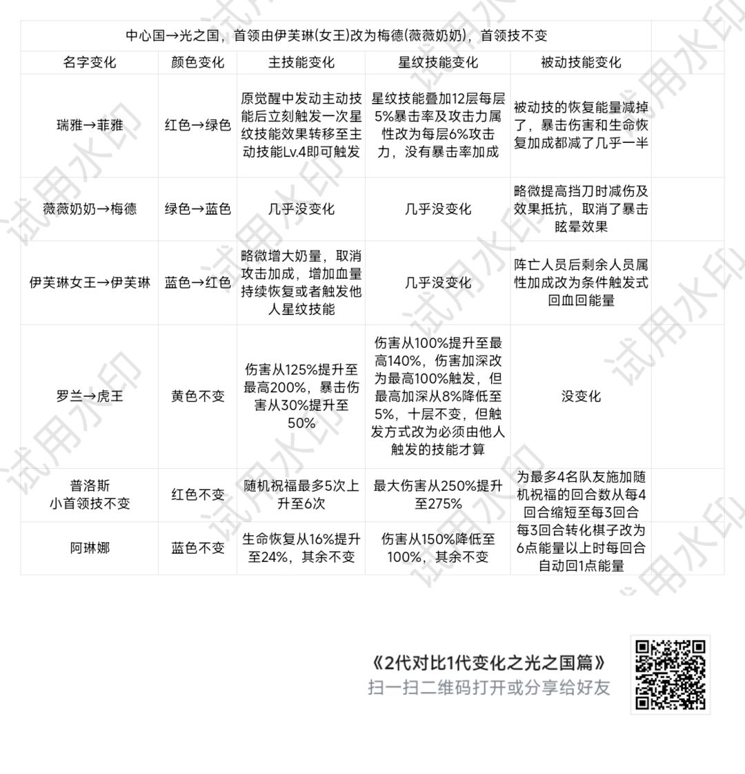
先说人气热度最高的光之国变化,直接上图

瑞雅削弱的最多。毕竟1代里瑞雅是全能核心,能输出、能AOE、能加暴击、能加暴伤、能加攻击还能加血…能生成星纹、能触发星纹、能被触发星纹还能回能量…所以,不削你削谁啊,直接从红发火焰魔女被绿成植物人…不过依然很猛,只能说瘦死骆驼比马大。
疯狗提升了不少,攻击更猛了,直接从狗升级成老虎,山中一霸。
奶奶和女王上演了一出宫斗大戏,奶奶谋C篡W(貌似敏感词不让发😓)改中心为光,修炼邪术返老还童,但是俩人属性都更像是横向调整,不能说算削弱或者增强,我感觉算是中性调整。
本期先写这么多,其它国家后面几天逐步更新。


