召合2 装备篇详细讲解攻略
精华修改于2025/10/082251 浏览攻略
装备在部分情况下起着决定性作用,装备在所有养成的战力中占比高达40%-80%。
穿戴不同装备在阵容里很大程度影响伙伴实际作用。本文皆个人观点分享,如有更好的见解欢迎评论区留言。
一、套装效果
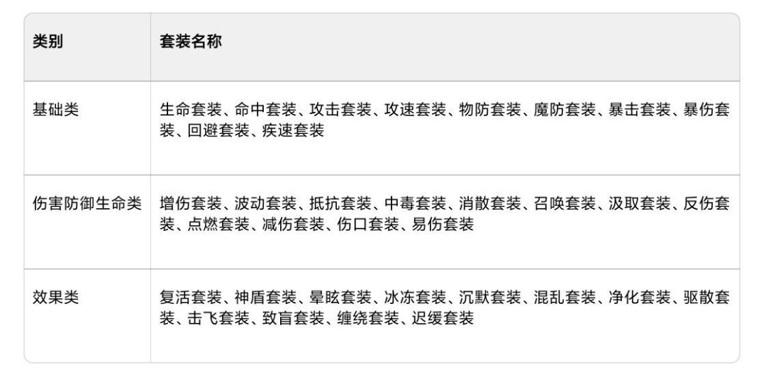
游戏总共有34种套装,可分为三类。基础类,功能类,效果类。
基础类装备就疾速减冷却装备实用;功能类装备实用的有增伤、波动、反伤、点燃、伤口;效果类有复活、神盾、击飞。其他比较有用的或者部分情况有用的有攻击、回避、消散、易伤、沉默、混乱、驱散、致盲、迟缓。

第一种套装为基础类,共10种 。
生命套装、命中套装、攻击套装、攻速套装、物防套装、魔防套装、暴击套装、暴伤套装、闪避套装、疾速套装。

第二种套装为功能类,共12种。
增伤套装、波动套装、抵抗套装、减伤套装、消散套装、召唤套装、汲取套装、反伤套装、点燃套装、中毒套装、伤口套装、易伤套装。

第三种套装为效果类,共12种 。
复活套装、神盾套装、晕眩套装、冰冻套装、沉默套装、混乱套装、净化套装、驱散套装、击飞套装、致盲套装、缠绕套装、迟缓套装。

二、装备获取
装备品阶总共分1-9阶(8阶需冒险129章后再开启随机装备就全是八阶了),精炼建议在8 阶幻古装备后洗两条好属性比如闪避攻速过渡一下就行了 因为后面进阶九阶提高了装备属性上限又要重新洗(避免浪费资源)
九阶装备需要150关挂机掉落磨矿或者统领者商店兑换的磨矿进行升级。

三、装备分解
可以一键分解无套装效果

幻古装备溢出、低品质装备套装用不上时
有套装效果也可以一键分解

装备分解小tips,装备命石都是要在背包里面才可以分解。养成界面无法查看。点已装备的黑边就知道上在哪了取消装备就可以解锁锁住状态。


注:
1. 分解幻古装备时,1阶可获取1000装备源点,从1阶到8阶,每提升1阶,分解所得装备源点增加500,8阶分解后最多可获得4500装备源点。
2. 分解史诗装备时,1阶能得到480装备源点,随着阶数从1阶升至8阶,每高1阶分解获取的装备源点就多240,8阶分解后可获得最高2160装备源点。
四、装备推荐
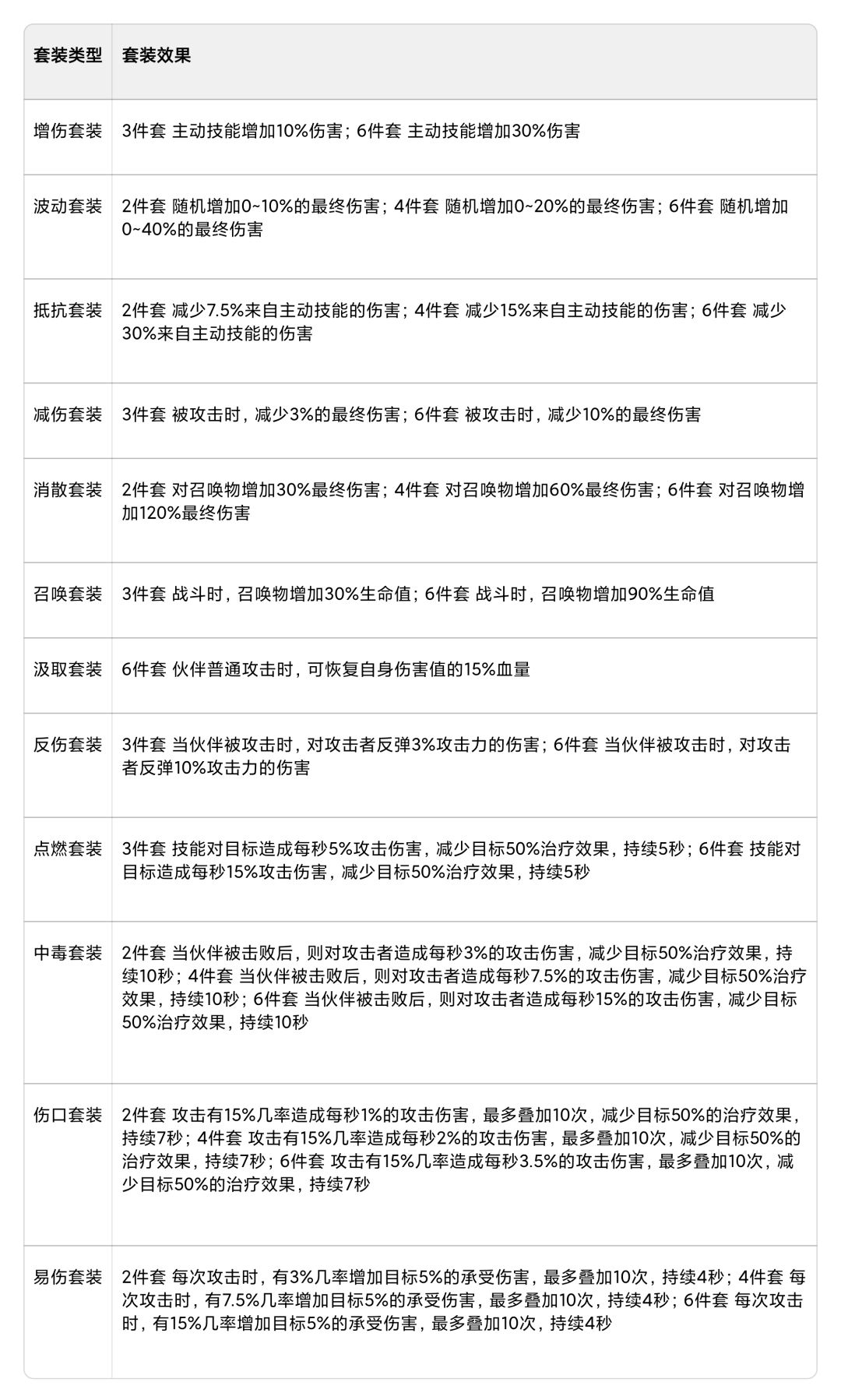
装备套装推荐:射手击飞,前排复活,主c带增 伤、波动,如果前排是主c就带反伤(如克莱拉、老余)。打冒险对面回血强可以带伤口、点燃克制回血,如果对面清场爆发能力特别强,可以给彩练带神盾防暴毙。
装备词条精炼推荐:
射手洗练 九阶命中暴击爆伤攻速,前排洗练暴击爆伤闪避攻速。辅助带疾速,辅助装备属性洗练同前排。
注:幻古装备至多四词条,史诗装备至多三词条。词条数掉落默认不可提升。进阶九阶时注意选择四词条幻古。
装备解析:
※击飞不仅可以击飞控制对面还可以减少敌方命中值让对面普攻更难打到你;
※复活有25%概率复活并恢复50%血量且再次还能25%概率触发,运气特别好理论上无限复活;
※增伤适合技能伤害高的,加主动技能伤害但是被动技能伤害不算;
※波动加0-40%最终伤害,比较适合攻速快一些的射手。
※反伤对攻击着反弹攻击力10%伤害,适合攻击力高的前排。
※神盾击败敌方获得伤害减免次数,适合冒险中对面清场爆发强的关卡。
※疾速适合给辅助带增加技能释放速度。
以上装备都可以进阶做九阶套装,具体看自己的取舍和偏好。
五、装备购买建议
※不建议蓝钻购买随机装备,装备源点。萌新实在开不出又很急需套装才买。投币子前三档便宜都可以买。氪佬可以全买
※秘珠光银为消耗品,如果想追求九套完美高属性会可能得上百万秘银才够洗,看个人需求。
※装备核心在3500级装备等级时左右开始会缺,此时需要购买几星期的装备核心才可以继续突破升级,不过不用担心,装备核心完全跟不上卡源点的进度,所以缺的时候再买或者3500级提前囤两星期装备核心,用不着一直买(五千氪以上氪佬除外,氪佬核心源点全部清空就对了)
本篇攻略就到此为止结束了,如果对你有帮助的话可以点赞收藏起来![[TapTap表情|TapFamilyxdoro2_发射爱心]](https://img-tc.tapimg.com/market/images/bc59365b63130f9d4cb1037de71313b9.gif)
![[TapTap表情|TapFamilyxdoro2_发射爱心]](https://img-tc.tapimg.com/market/images/bc59365b63130f9d4cb1037de71313b9.gif)
欢迎加入召合二群聊908092950,入群答案为召唤与合成2



