【英雄攻略】曙光——宙斯篇
3 小时前14 浏览攻略
每当宇宙的存续面临威胁,唯有雷霆的意志能裁定终局。
——「吾即天命。」

宙斯作为游戏中迄今为止,唯一被冠以「全能」之名的至高存在。他的存在本身,便是对绝望最有力的回击。他既是毁灭的雷霆,也是让宇宙得以存续的曙光。
若你已获得这份至高之力,却不知道如何发挥他的全部实力?那么这份通往「全能」的宙斯养成指南,正是你所需的启示。
一、英雄介绍—宙斯

宙斯的核心能力与生命值深度绑定,赋予他极高的战略价值与泛用性:
- 他不仅能够将生命值按比例转化为攻击力与真实伤害,实现“堆生命即可兼具高额生存与爆炸输出”的极致性价比;
- 还能够通过「静电场」无上限叠加免伤、攻击力和暴击率这三大核心属性,使得提升坦度的同时逐步化身为后期难以解决的绝对主宰;
- 具备为队伍中攻击最高的队友分摊伤害的能力,完美平衡输出、承伤与保护核心三大职责。
- 凭借这些特性,宙斯成为游戏中不可替代的顶级角色,兼顾个人强度与团队贡献,具有极高的战略意义。
二、宙斯阵容推荐
过渡阵容——盾防真伤流
【阵容搭配】
全能核心:宙斯
核心输出:破晓 (后排杀手/残血收割)
辅助输出:暗鸦(全体群伤)
前排坦克:女武神(分摊保核)
后排辅助:天使(加盾回血)
盾防真伤流
【阵容思路】
通过女武神的护盾减伤和天使的持续治疗极大提升队伍整体坦度,为队伍创造稳定的输出环境。宙斯与暗鸦凭借高额群体伤害不断压低敌方血线,破晓则利用其收割机制精准清除残血目标,快速建立人数优势,最终由持续成长的宙斯终结战局。
【运作机制与配合】
资源倾斜:资源优先倾斜宙斯和破晓,保障核心输出的成长速度;
精准点杀:破晓针对低血量目标进行点杀,通过人数优势增大赢面;
群体压制:宙斯和暗鸦提供全场伤害补充,暗鸦的剧毒创伤在全是群体伤害的环境下相当好用;
前排守护:女武神通过分摊机制保护破晓,其被动护盾减伤显著增强队伍抗压能力;
续航保障:天使的护盾和治疗为全队提供持续续航,是阵容坦度的关键保障。
【阵容特点】
优点:坦度与伤害兼备,攻守平衡性极佳;后期能力极强,宙斯静电场无上限叠加,越战越强;兼具群体压血与单体收割,应对多种战场局面。
缺点:惧怕多控制阵容,容易打断输出节奏;极度依赖天使的生存,一旦天使被优先击杀,整体坦度和续航将大幅下降。
强力阵容——幽光吸血流
【阵容搭配】
全能核心:宙斯
核心输出:破晓 (后排杀手/残血收割)
前排坦克:祖龙(伤害转移/降低治疗)
单体战士:武尊(自带无敌/超强单体)
后排辅助:阿努比斯(根据伤害回血)
后排援助:月蚀(后排收割/永久扣血)

幽光吸血流
【阵容思路】
该阵容需要在20星之后通过阵容转换全体转换成幽寂阵容,通过宙斯、祖龙的伤害分摊与转移机制,将敌方的高爆发攻击化解为多人承担的微量伤害,再依靠阿努比斯的全队伤害回血效果、幽寂全队吸血实现高效续航,逐步瓦解对方防线,形成一套能扛能打、越战越强的永动循环体系。
【运作机制与配合】
资源倾斜:资源优先倾斜宙斯和破晓,保障核心输出的成长速度;
伤害转移:祖龙为高攻队友转移伤害,完美保护破晓和武尊;
永动续航:阿努比斯使全队攻击附带高额回血,实现“打多少吸多少”的永动效果;
前期堡垒:武尊开启无敌承受前期爆发伤害,并通过高额吸血快速恢复健康状态;
全场压制:宙斯静电场无限成长,月蚀专注压制后排,持续压低血线。
【阵容特点】
优点:具备顶级续航与生存能力,多重输出模式覆盖群体压制、点杀、残局处理,战术层次丰富;武尊无敌机制完美化解前期爆发伤害,为阵容争取发育时间;后期能力无解,「宙斯」稳定成长确保终局胜利。
缺点:因为依赖伤害回血,整体培养程度要求较高,需较多高练度角色支持
三、宙斯养成推荐
「天赋」推荐与解析
宙斯的天赋选择紧紧围绕其生命转化与静电场叠加的核心机制。优先保障生存(生命、闪避、防御),并加速静电场的启动与层数积累,遵循此思路,即可培养出一个后期无法解决的终极BOSS。

「基因」推荐与解析

「战技」推荐与解析
致命+必杀+格挡+健壮,如果对面主打连击就格挡换抗连击

宙斯的战技组合遵循 “攻防一体,针对调整” 的思路。「致命」+「必杀」最大化其输出上限,「健壮」是增加的生命是宙斯核心属性,「格挡」提供通用防御。在面对特定连击阵容时,则将「格挡」换为「抗连击」以实现最佳对抗效果。
「核心技能」推荐与解析
守御+御敌+血暴+法连,基础属性优先洗生命、生命加成与抗暴属性,既强化技能效果(如御敌、血暴的收益),也进一步提升战场存活与反打能力。


这套技能组合构建了以「生存强化+叠层加速」为核心的战术体系,兼具抗压、反击、发育三大核心能力,尤其适合持久战,是一套容错率高且适配性强的实用流派。
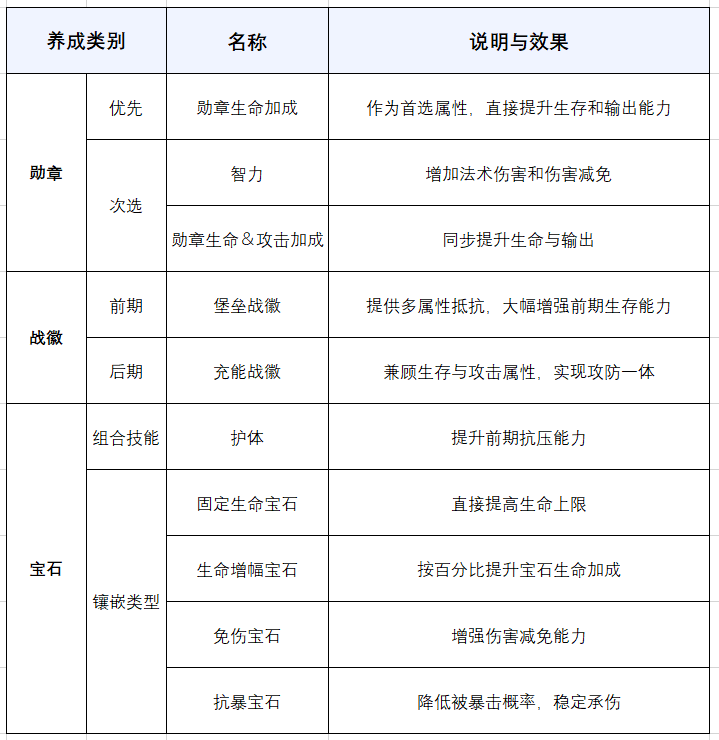
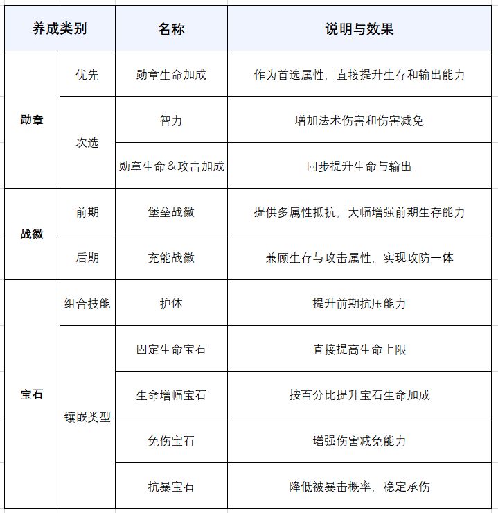
「宝石、勋章、战徽」推荐与解析
