【全面战场】身法党秀敌人一脸!MP7冲锋枪史诗级改装!
2025/10/04941 浏览攻略
Hello,各位三角洲的干员大家好!三角洲行动全面战场模式,由于地图大并且地形复杂,然后地形复杂,经过反复的研究,也是改出了这款MP7冲锋枪,这次的改枪我相信一定有不少干员会喜欢的!

【改装版MP7冲锋枪基础介绍】
外观方面:这把改装版MP7冲锋枪整体呈深色哑光质感,枪身结构紧凑,线条流畅。枪管前端配备枪口装置,前握把设计便于握持,机匣顶部安装了瞄准镜和增高底座配件,枪托为可伸缩式设计,尾部有缓冲托垫。枪身侧面分布着左右贴片、导轨等模块化组件,整体外观充满战术感,细节处的金属部件与聚合物材质结合,兼具功能性与设计感。

武器代码:MP7冲锋枪-全面战场-6HMFHK409Q34170U2BIMC
内含配件:MP7平衡后握把、MP7蜂刺长枪管组合、沙暴垂直补偿器、侵掠核心枪托、KC猎犬护木片、P狂蜂护木片、MP7 30发弹匣、野蜂冲锋枪快拔套〔沙〕、ZFSG战术握把、多用途战术增高架、DBAL-X2紫色激光镭指、战斗红点瞄准镜。
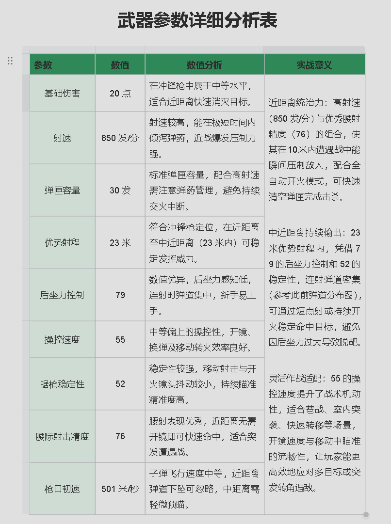
【武器数据】

后坐力与稳定:改装后的MP7兼顾了持续火力与精准度,尤其适合近距离突袭、中距离压制及移动作战场景,通过削弱后坐力、优化动态稳定性和延长屏息时间,实现了“易操控、高容错、强压制”的战术优势。

从数据种可以得出:改装版MP7冲锋枪是一把近距离爆发与中近距离持续压制兼备的武器,核心优势在于高射速、易操控的后坐力及优秀的腰**度。它在巷战、室内攻防等狭窄场景中能发挥最大威力,配合灵活的战术打法可快速突破防线或支援队友。虽在远距离作战存在天然短板,但其在定位范围内的“高容错、强压制、快节奏”特性,使其成为近战爱好者与战术灵活型玩家的理想选择,适合承担团队中的“突进手”“近战火力支援”角色,是一把场景适应性强、上限与下限均较高的冲锋枪。

适合玩家:近战冲锋型玩家:主动发起突袭、擅长贴脸作战的玩家,可利用高射速和腰射优势,在狭窄地形(如建筑、巷弄)中快速消灭敌人。
新手/进阶玩家:后坐力控制(79)与据枪稳定性(52)的优异表现,降低了操作门槛,新手能快速掌握射击节奏;进阶玩家可通过压枪技巧进一步提升中距离精准度。
快节奏战术使用者:适合“游走支援”“侧翼突袭”等灵活战术,30发弹匣配合较快换弹速度(未显示具体数值,但操控速度间接体现),可维持持续作战能力。
不适合玩家远距离作战偏好者:基础伤害(20点)与射程(23米)限制了远距离输出,超过30米后子弹伤害衰减明显,弹道下坠加剧,无法与步枪、狙击枪抗衡。
极致单点精度追求者:尽管连射稳定性强,但作为冲锋枪,其设计核心为近距离火力倾泻,不适合中远距离高精度点射需求。
【弹道体现】

从图中可以看出,在没任何压枪的情况下后坐力降低很多,视野也变好了很多,开镜也不慢!综合能力比较强!真正的快准狠!

手感与总结:改装版MP7冲锋枪感轻盈易控,爆发与稳定兼备:高射速(850发/分)带来近距离瞬间火力倾泻的爽快感,79的后坐力控制让连射弹道几乎“粘手”,配合52的据枪稳定性,移动或开火时镜头抖动极小,新手也能快速驾驭;76的腰**度使其贴脸无需开镜即可精准命中,55的操控速度则让开镜、转火流畅不拖沓,整体呈现出“指哪打哪”的跟枪感,无论是突发遭遇战还是中近距离压制,都能让人体验到“稳、快、准”的操控乐趣。
以上就是改装版MP7冲锋枪强横改装全部内容!如果大家有想法,欢迎去评论区留言,轩辕也会跟大家一起交流互动的!点赞关注,咱们下期见~



