【1.7.3更新预告、预约有礼】佣兵大作战再次启动!

亲爱的宝子们,佣兵大作战再次开启啦,不关乎你的练度,只要肯运营,借天地之运势,运筹帷幄之间,就能决胜之中,你们准备好了吗?
关于更新内容大家可以在下方帖子留言,好的意见建议我们都会尽力去采纳的,感谢大家支持~本版本将尽快进行更新,请以实际更新时间为准哦,希望各位镇长多多理解哦~
老镇长一定监督着程序猿们少摸鱼,多做事哦~预计10.11 8:00更新,具体上架时间请留意Q群956344807通知!


1.7.3预计更新内容
1,主城-福利-活动页面开放佣兵大作战活动
2,新神器-大师的护目镜
3,魔尘上限增加至五页
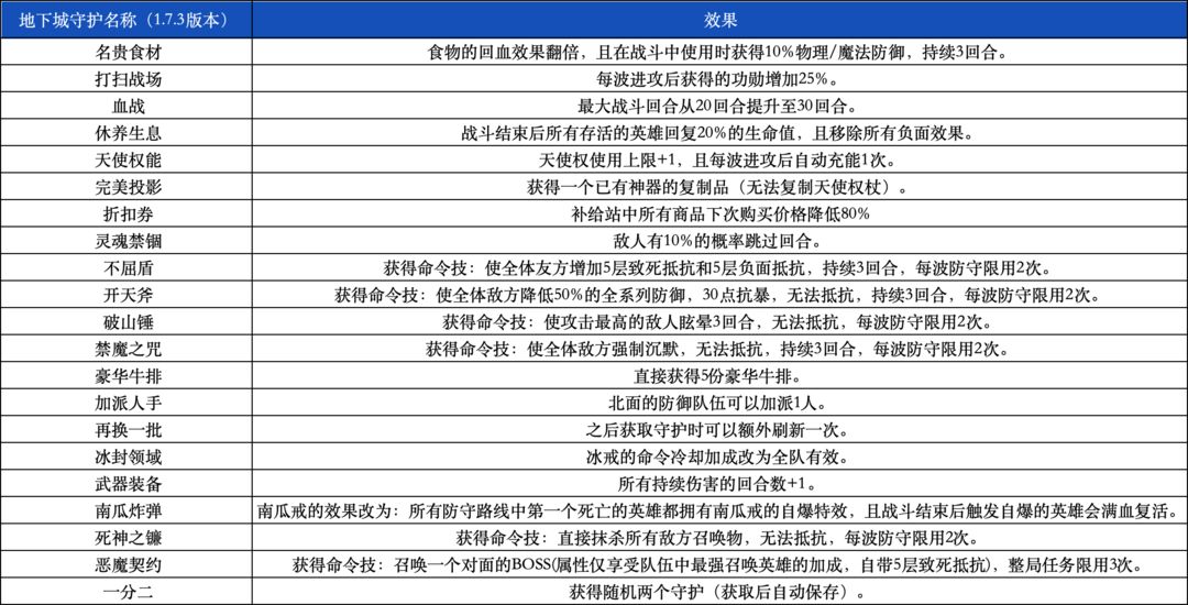
4,地下城BUFF变动:增加新BUFF一分二;增强名贵食材BUFF和折扣券BUFF
5,增强刺客:重伤标记持续回合+1
6,一些其它优化调整(如福利页面内置小游戏增加每日感叹号提醒)与部分已知BUG修复


本版本已开放预约通道,预约本版本将获得预约礼包
重点重点:礼包无需找我领取哈,预约成功后,新版本上架后系统会自动发放到TAPTAP“消息”中,请记得及时查看(上线后系统会稍微延迟一些发放,不用着急哟)
-------------------------------------
本版本预约礼包内容为
传说宝箱*2、金币*88888、神圣药剂*30
据点守卫1.7.3 佣兵大作战再次启动!介绍 - 据点守卫1.7.3 佣兵大作战再次启动!预约
TapTap为您提供1.7.3 佣兵大作战再次启动!预约下载,

https://www.taptap.cn/game-event/9117



版本相关图图
大师的护目镜

地下城BUFF1.7.3版本总结




