虎虎应用隐藏凭 “免费 + 服务” 破局,重新定义隐私保护体验
2025/10/1629 浏览好游推荐
数字信息高速流转的当下,手机已成为承载个人隐私的核心载体,从社交软件的聊天记录到工作文档的敏感数据,都需要专业工具守护。应用隐藏类 APP 作为隐私防护的 “第一道屏障”,市场需求持续攀升,但多数产品存在 “功能收费、服务缺位” 等问题。虎虎应用隐藏凭借 “隐藏应用、#私密日记、隐藏文件” 三位一体的核心功能,搭配 “全免费 + 真客服” 的差异化优势,在同类产品中脱颖而出。本文通过多维度对比,解析其如何打破行业痛点,成为用户隐私保护的优选工具。
一、行业现状:隐私工具遍地开花,但痛点凸显
当前应用隐藏类 APP 市场呈现 “百花齐放” 的态势,产品功能覆盖从基础的应用图标隐藏,到进阶的私密日记、文件隐藏,但深入体验后会发现,多数产品存在明显短板:部分工具将核心功能拆分至付费模块,用户需持续订阅才能解锁完整隐私保护能力;部分免费产品依赖频繁的弹窗广告盈利,不仅干扰使用体验,还存在隐私数据被收集的风险;更关键的是,当用户遇到 “隐藏应用意外显示”“隐藏文件无法打开” 等紧急问题时,多数产品仅提供机器人客服或无客服支持,导致问题无法及时解决,隐私泄露风险陡增。
据 2025 年移动应用行业报告显示,近 68% 的用户在选择隐私工具时,将 “功能免费” 和 “售后保障” 列为首要考量因素,但同时满足这两项需求的产品占比不足 15%。这一供需矛盾,为虎虎应用隐藏的突围提供了空间。
二、同类产品深度对比:虎虎应用隐藏的差异化优势
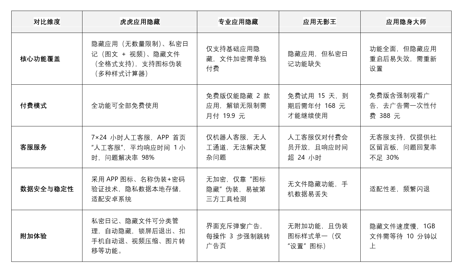
为直观展现虎虎应用隐藏的竞争力,选取三款市场主流同类产品,从功能覆盖、使用成本、服务质量等核心维度展开对比:

多款应用隐藏工具横向对比
从对比结果可见,同类产品的短板集中在 “功能受限”“付费门槛高”“服务缺失” 三大方面。例如产品应用无影王虽能满足基础隐私需求,但 168 元 / 年的订阅费让多数用户望而却步;产品专业应用隐藏虽标称 “免费”,但广告弹窗和功能限制严重影响使用体验;产品应用无影王则因稳定性差和无售后,无法为用户提供长期可靠的隐私保护。而虎虎应用隐藏通过 “全功能可免费使用 + 专业人工客服” 的组合,精准解决了这些痛点。
三、虎虎应用隐藏的核心竞争力解析1. 全功能免费:让隐私保护不再是 “付费特权”
虎虎应用隐藏坚持 “隐私保护人人可享” 的理念,将所有核心功能免费开放给用户:无论是隐藏 10 款还是 100 款应用,均无数量限制;私密日记支持图文混排,无需担心内容被偷窥;照片、视频、文档等各类文件均可一键隐藏,全程本地完成,避免数据泄露风险。
更重要的是,虎虎应用隐藏无任何 “付费解锁” 的套路。相比同类产品靠广告+订阅费创收的模式,虎虎通过优化技术架构、降低运营成本,实现了 “免费且纯净” 的体验,让用户无需为隐私保护支付额外成本。
2. 24 小时人工客服:筑牢隐私保护的 “售后防线”
隐私工具的特殊性在于,任何功能故障都可能直接导致隐私泄露,此时高效的售后支持至关重要。虎虎应用隐藏搭建了专业的人工客服团队,用户在使用过程中遇到任何问题,只需在 APP 首页内点击 “人工客服”,即可与客服直接沟通。无论是 “伪装图标被误删如何恢复”,还是 “加密文件无法打开怎么处理”,客服都能在 1 小时内给出解决方案,问题解决率高达 98%。
这种 “真客服” 优势,在同类产品中极为罕见。例如用户反馈,曾使用同类产品应用无影王时,因隐藏的工作文档无法打开,尝试通过社区留言求助,3 天后仍未得到回复,最终只能放弃数据;而使用虎虎应用隐藏时,同样遇到文件隐藏问题,客服通过远程指导(无数据访问权限),1 小时内便帮助恢复了访问。
3. 稳定与安全兼顾:打造可靠的隐私保护体系
除了可永久免费使用和服务优势,虎虎应用隐藏在核心的稳定性与安全性上也表现突出。其采用Android原生隐藏技术,对所有隐私数据进行隐藏处理。
在系统适配性上,虎虎应用隐藏紧跟主流操作系统更新,已完成对安卓系统的全面适配,无论是老旧机型还是最新旗舰机,都能稳定运行,不存在 “重启失效”“频繁闪退” 等问题。
四、客观结论:不同需求下的工具选择建议
综合以上分析,结合用户需求场景,可得出以下选择建议:
- 若用户仅需临时隐藏少量应用,且能接受广告干扰,同类产品专业应用隐藏可作为 “应急选择”,但长期使用需承担付费成本;
- 若用户追求极致功能全面性,且预算充足,可考虑同类产品应用无影王,但需做好 “年付订阅” 的准备,且需容忍较慢的客服响应速度;
- 若用户注重 “免费、稳定、有售后”,无论是日常隐藏社交软件、存储私密日记,还是保护工作文件,虎虎应用隐藏都是最优解 —— 它不仅能满足全场景隐私需求,还能通过 24 小时人工客服,为用户解决使用中的各类问题,真正做到 “隐私保护无门槛、无顾虑”。
在隐私保护愈发重要的今天,虎虎应用隐藏以 “全功能免费” 打破行业付费壁垒,用 “24 小时人工客服” 填补服务空白,为用户提供了一款 “好用、可靠、无负担” 的隐私工具。这种以用户需求为核心的设计理念,不仅让它在同类产品中脱颖而出,更重新定义了隐私工具的价值标准,为行业发展提供了新的方向。

