云云计都
昨天 12:57462 浏览综合

天赋十字5格普攻,+15攻+15暴。主动攻击后对自身所在攻击方向直线5格范围所有敌人造成0.2倍伤害,并击退。根据行动结束时剩余移动力获得蚀幕,蚀幕遭受物攻后移除,无论敌方攻击时是否在十字方向。

3c警戒,被动3层蚀幕时+2绝学范围,直线2-7格×3条范围挺好的。经测试,像蚀渊这种机关触发时间都是在再移动之后,在行动结束前之前,不知道为啥有些机关触发时间写的却是行动结束。触发警戒时,对一整条警戒线所有敌方造成伤害并击退。尸王只要任一格在毒里都算本体在毒里,不知道尸王只有3格在警戒线且在3条警戒线时怎么判断,是以尸王中心格为本体判定不在警戒范围,还是每条警戒线各触发一次警戒伤害,好难猜啊![[TapFamily庆生-万物皆可联动_期待]](https://img.tapimg.com/market/images/f92dfd0dd5bfa530416d9801af2cb6c4.gif)
![[TapFamily庆生-万物皆可联动_期待]](https://img.tapimg.com/market/images/f92dfd0dd5bfa530416d9801af2cb6c4.gif)

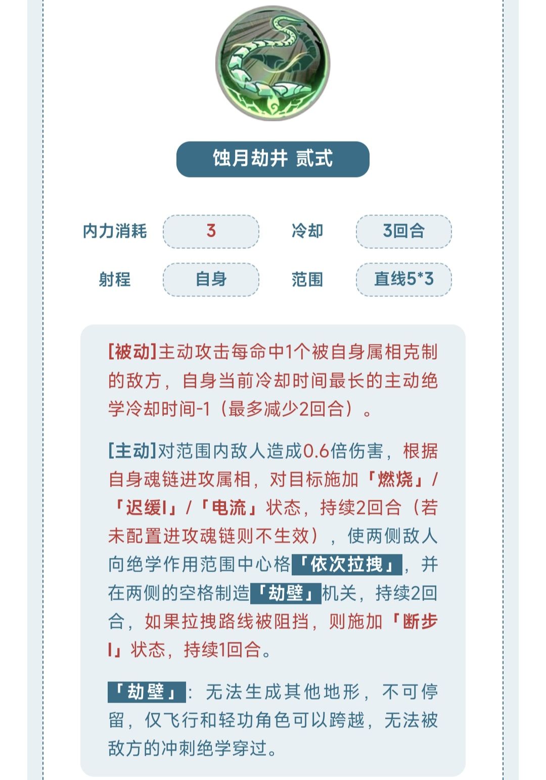
3c机关技,被动攻击克制属相减冷却。主动造成0.6倍伤害并拉拽,拉拽结束后再判定空格并造劫壁机关。劫壁看着像连飞行角色的冲刺都无法穿过。

3c切换技,第一次使用加其它类状态聚神,造蚀渊机关和地形。切换技被动升级聚神,1.7倍单点,聚神3上限50伤,聚神2上限30伤。触发条件太难了,而且要两回合完成,不咋看好。

1c传送再动,不减有益时间和聚神等级。

神兵有蚀幕时+10伤,蚀幕消失回血,连击。
还有1个技能是吹角,还有一个技能不知道。
攻伤上限为天赋15攻+神兵10伤+吹角10攻,共35攻伤,感觉pve挺一般的。pvp一般也不带吹角,而且3c单点想吃满伤害太难了,单点难,而且没啥常驻免伤,估计pvp就是搅拌了。