更改名字后的副本装备和药品整合
修改于03/122809 浏览攻略
目前暴走英雄坛出了三个系列的4个副本分别是威虎山精英和地狱、圣龙岛精英(海盗)和幽影谷地狱,我将会对各个副本相关联的掉落情况做一个整合。
(一)威虎山系列掉落
1.套装
目前还算是游戏的主流搭配,毕竟7件套的系数还是很不错的提升。威虎山套装精英掉落金漆装备箱子开出剑形古币,威虎山地狱掉落鎏金装备箱子可开出剑形古币或者直接开出套装对应部位,集齐10个剑形古币通过平安镇中心悦来客栈的偶货商兑换,随机开出套装装备。对应部位套装分解可获得相应的花纹银币,集齐10个可向偶货商兑换自选对应部位套装箱子。

威虎山套装系列包括升级属性
早期听说威虎山精英可以掉落boss包裹出神器,现在不太清楚就默认地狱掉落吧。那么神器的获取方式为集齐86个神器向偶货商兑换,当前的渠道有:威虎山地狱副本每周获得一个西门冷枫宝物袋、跨服对战每周可刷出3500竞技点转换为35个银币,大转盘抽取碎片或者神器、无量天机每个赛季(通常为一个季度)可兑换两个神器碎片和活动戳戳乐活动概率获取或者保底次数自选箱子。
2.特别掉落装备一览

不完整套装统计
这个是我们收集玩家的最爱啦,感觉丰富一下物品还是不错的。

特别掉落统计
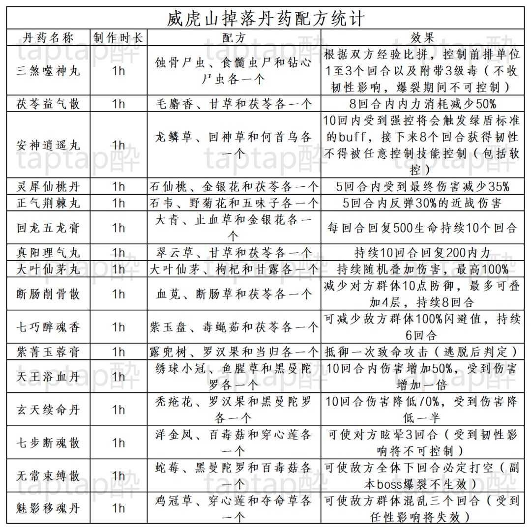
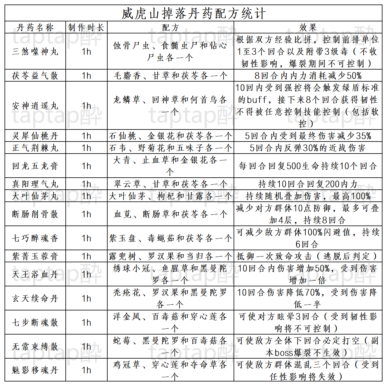
3.丹方统计
那么游戏由于某些缘故导致部分丹方名称变更,我也重新整合一下。

威虎山丹药统计
通福地的关键丹药-奇怪的丹药,通过威虎山系列副本的青藤药房中的炉子炼制,每次炼制需要4个奇怪的药材,通过击败任意难度副本小怪获取,这个丹药对于前期通过福地还是很有必要去准备的。

属性统计
(二)圣龙系列
1.套装
同样的流程,圣龙精英掉落镶玉装备箱子可开出龙纹银币或者套装,或者击杀岛主必定掉落玉质相应部位装备箱子高概率开出相应部位套装或者龙纹银币。集齐10个龙形古币同样兑换箱子随机开出套装装备,或者分解获取相应部位龙纹银币,兑换自选箱子。

圣龙套装属性统计
2.特别掉落一览

不完整套装统计
圣龙也是标志着散件玩法的开始,通常是千百玩家通过同心套装、龙纹袍和刺龙围脖达成不可思议的面板血量,不过其实也只有这个武学搭配适配了,其他都是纸老虎啦。
3.丹药获取
虎骨通心丸为圣龙获取的丹药,没有单方,可以随机改变自身的容貌,身材(不会改变妆造)持续2个小时,还是挺好玩的
4.特别道具一览
①亡灵箱子为圣龙获取的道具,可在海战时召唤出海怪,充当前排,适合技能交错的时候兜底。
②韦爵爷的信号弹为圣龙获取的道具,可在与岛主与夫人战斗场景中使。当夫人血量低于10%时,可使夫人加入我方阵营,并在夫人原有的位置放上替身,但是判断为夫人已阵亡,岛主将在三回合后自尽,仅适合单杀夫人使用,或者用于减少我方承伤压力。
(三)幽影谷系列
这个系列没有套装,是标志着散件兴起的副本,主要还是魔女靴带来了相当高的散件收益。
1.特别掉落装备一览

套装掉落和效果统计
那么就诞生出了散件的搭配情况,如下:

仅为个人意见,提供参考
2.魂晶系统
这个是本次副本带来的新玩法,极大的提法了玩家的面板属性,我将对魂晶属性情况进行整合;

各个品质和类型的宝石属性统计
将各个属性情况和穿戴部位转换为勾选表格如下;

方便直接查看,顺便将除了4维的副属性概率列示
那么通常各个部位配搭的宝石如下;

提供参考
按照当前幽影谷副本防御最高不超过158的情况来看,如果队伍中有一名八卦队友,那么可以将锋刃宝石替换兵甲宝石确保整体输出的最大化。如果是及其需要攻击面板的武学,可以选择衣服、头饰、护腕和鞋子都镶嵌不朽。
幽影一周产出94血魄石,圣龙一周40个,结合成就获取完整打完13周即可全部镶嵌上宝石。
3.丹药产出
玄魂归魄丹为幽影谷产出的丹药,没有丹方,在多人战斗中可在躺下的时候使用,堪称起死回生的神药耶。
最后这篇整合一下当前副本的主要产出的装备,装备相关联的物品和丹药,但是还没有结束!
关于副本组队
组织进度保留需要确保,队伍中没有任何没次数的玩家,没次数的玩家一旦离队或者切换为队长,都会导致副本进度的刷新,这个时候只能老实打完了,千万别点副本的刷新键,否者将损失本次次数的副本奖励,相当吃亏。
谢谢各位浏览,那么还有什么需要补充可以在评论区互动交流,有更好的意见也可以提出,我会采纳更改帖子的表述。



