【冰海焰光】ex中低配思路攻略
修改于2025/11/06237 浏览港区攻略
本次闪回对需要欧根俾斯麦的新玩家来说长度适中,门槛较低,仅需6-7战。如需捞取胡德则需要8战,且关底为多个精英重甲BOSS,难度稍大。
全关卡限时150秒,整体生存压力一般,输出压力偏大。多个重甲单位需要雷击输出和穿甲战列舰才能有效应对,同时较短时间内刷新的多批杂兵又对清杂能力有一定要求。
up船中欧根和俾斯麦为常驻羁绊船,欧根为中船竞技场中流砥柱,有难以替代的优势。俾斯麦出场率偏低,考虑到关联羁绊请按需捞取。胡德为具备优异清杂能力的穿甲战巡,竞技场和遭遇战有一定出场率,但更适合捞船,尤其适用于本期捞取欧根亲王。
总体捞取优先级胡德>欧根>俾斯麦。
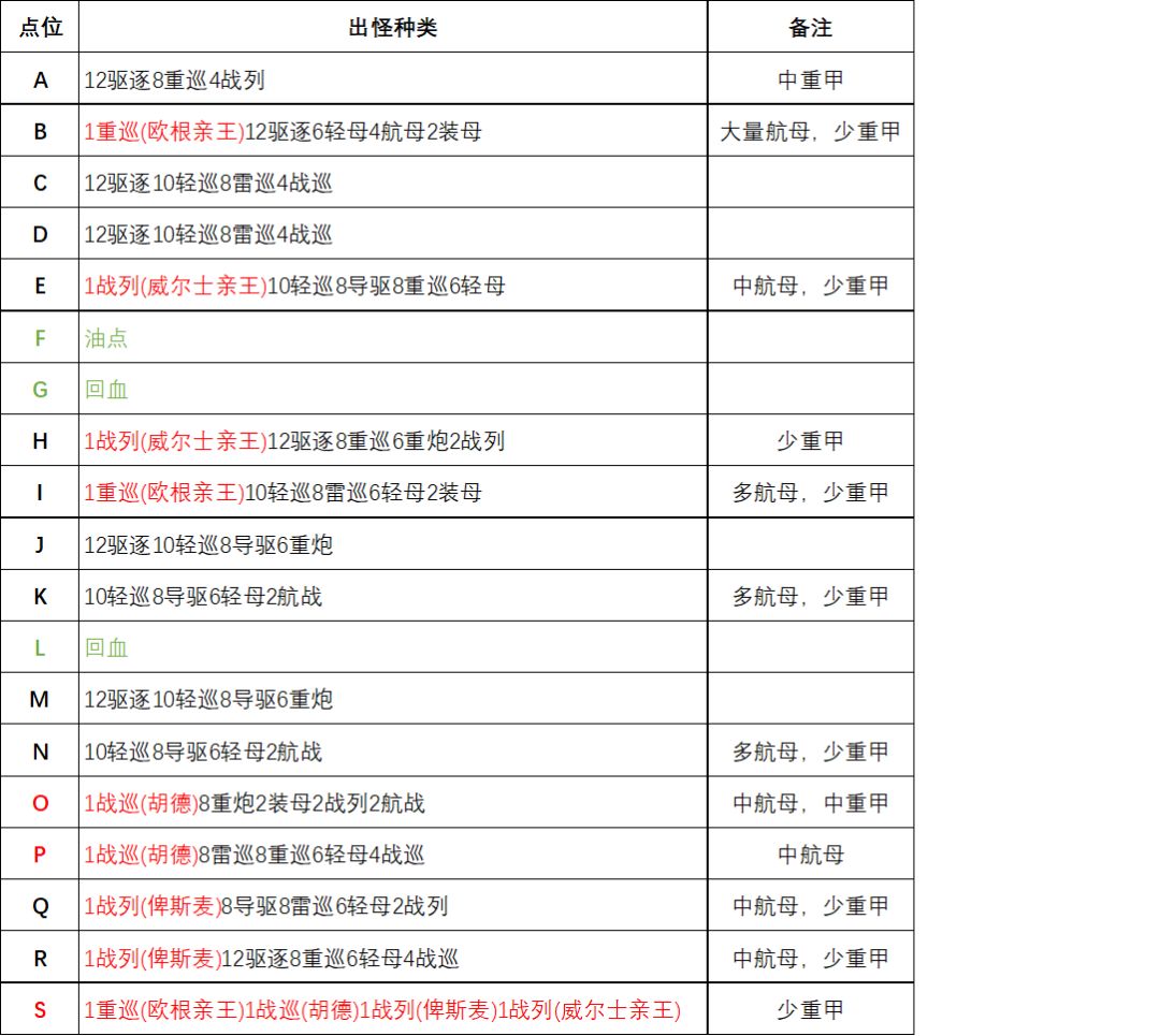
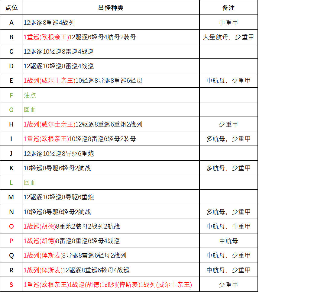
先看点位和出怪图:


总体配队思路是以胡德线为基准,逐步减配以通往其余两线。
胡德线:





出战顺序22121122,均单纵。
二队基辅可换岛风,练度必须略高基辅。此时一队不可更改。一队信赖可换雪风,练度允许略低信赖。此时二队不可更改。
整套配队的航速是被海伦娜和吸血鬼拖累了,实在担心航速凑不够可以考虑将二队前排换雪风,此时吸血鬼可换成其她高航速后排雷击驱逐(日驱一大把),也可以换成经典的后排白雪+前排特驱的搭配。
全队平均雷达等级为+8,将海伦娜拉到支援技4-5级可极大缓解索敌压力。
上述配队在所有关卡都能保证剩余10-20秒通关,但测试服所有舰船技能为1级,玩家实际上可以以更低的练度擦线通过(但不建议)。
俾斯麦线:



出战顺序1112112,均单纵。
ab两点一队剩5-20秒,担心超时可换二队打。
二队前排可换任意雷驱雷巡,练度不得低于基辅,注意不要让航速低于36。
如果实在没有高速雷驱以拉高整体航速可以将一队前排换成空想,防空炮换紫喷,设备带机动装置,阵型换机动阵。但后排刚需练度较高的雷击输出以弥补空想刮不动重甲的缺陷,推荐吹雪改/绫波改/基辅。
吹雪后排高频雷击能缓解前排压力因此可以让一队多打两战省油,但e点输出压力较大依然推荐由二队处理。
没有索敌的制约可以放心给前排船上三式弹以提高输出避免超时。
欧根亲王线:



出战顺序111212,均单纵。
仅替换二队前排即可。
试用胡德可过,但不应低于图示练度,建议将+7/+8的金舰炮给胡德,尽可能拉高炮击值。没有超重弹可选九一穿甲弹或三式弹。
祝各位多多出金!

