首页
排行榜
发现
云游戏
PC 游戏
动态
发布
论坛
TapTap 制造
聚光灯 GameJam
开发者中心
创作者中心
下载手机 APP
扫码下载
Android APK 下载
版本:v
App Store 下载
版本:v
下载 PC 版
Windows 版下载
版本:v
下载 TapTap
TapTap 手机 APP
扫码下载手机App
Android APK 下载
版本:v
App Store 下载
版本:v
TapTap PC 版
Windows 客户端下载
版本:v
不会炼金的术士(德鲁伊教)
关注
不会炼金的术士(德鲁伊教)
关注
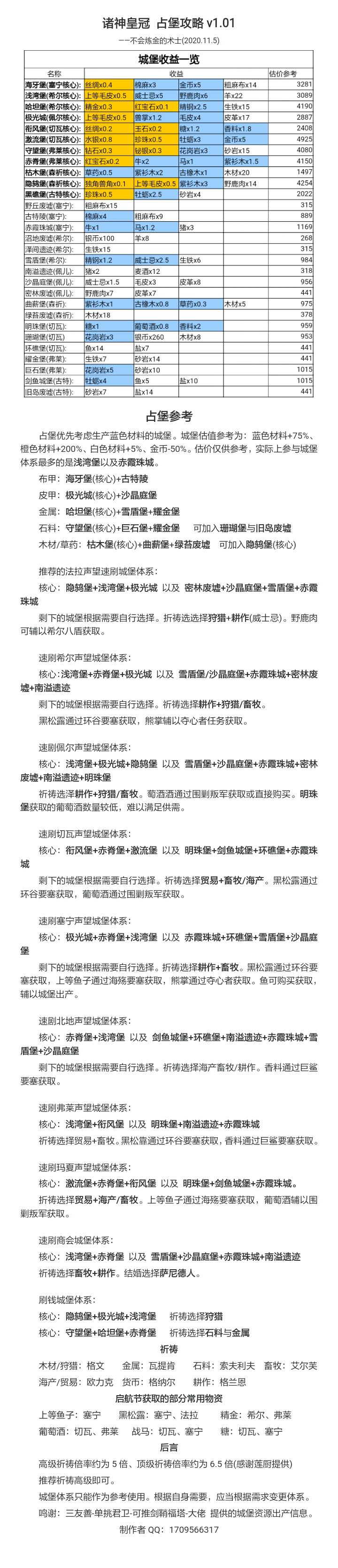
诸神皇冠 占堡及城堡收益攻略
精华
修改于
2020/11/06
7.5 万浏览
攻略
继面相攻略之后,占堡攻略也面世啦!特鸣谢QQ:25******22(薄葬)提供的城堡资源信息!
猜你想搜
诸神皇冠 占堡攻略
416
1880
56