3.2来自狗狗的凝视-泪滴百科
2025/12/015445 浏览攻略
一、写在前面
①禁止讨论角色装备阵容搭配
想秀可以这样,

也可以这样

漏角色、装备、配置的一律删评。
贝丝一天改两次见过了吧。
想被砍,忍不住的自己开个贴我管不着,随你。
②以下统计的泪滴属性是对应品质的数值。不同品质只有数值的差距。泪滴强度主要在角色专属泪滴,角色泪滴少部分是史诗起步,大部分传说起步,少部分至宝起步,小部分目前只看到神谕才有。
史诗泪滴只有个别需要的,所以洗炼建议传说起步,有至宝神谕洗至宝神谕。优先洗出角色泪滴。
③雾蚀副本要出伤害必须有破雾盾值,实际体验估计需要推荐的1.6-7倍才能破盾。所以优先洗出魔王位泪滴(角色泪滴都是魔王位)。
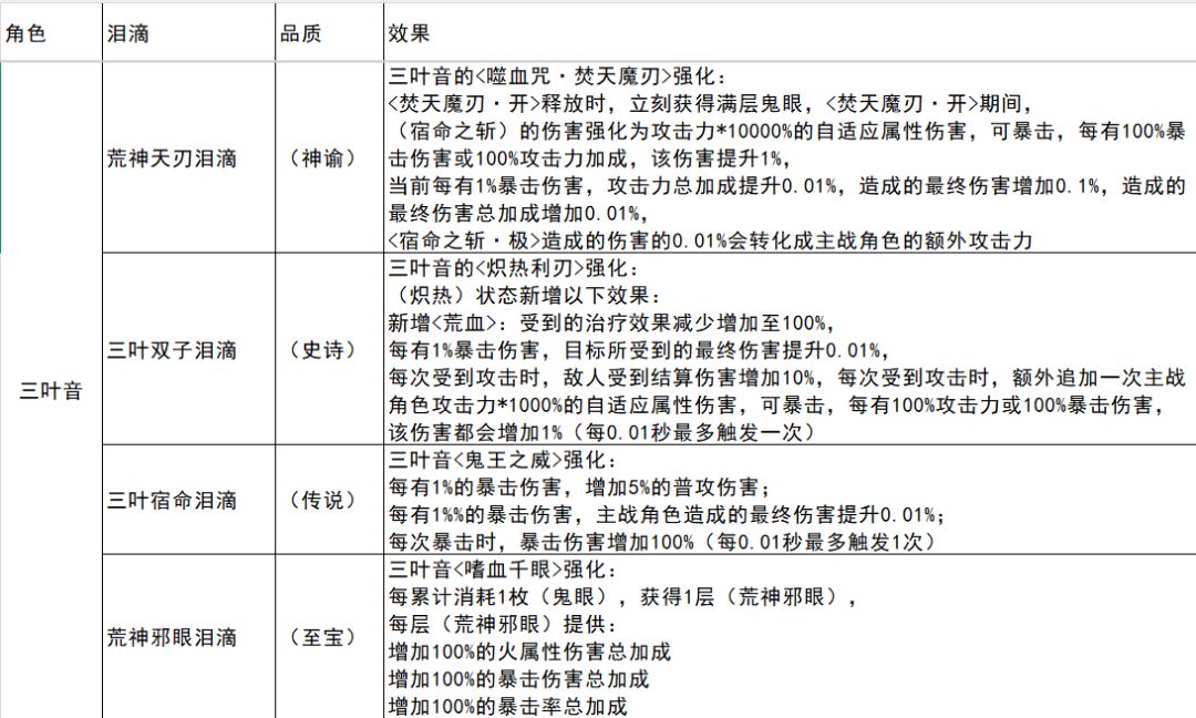
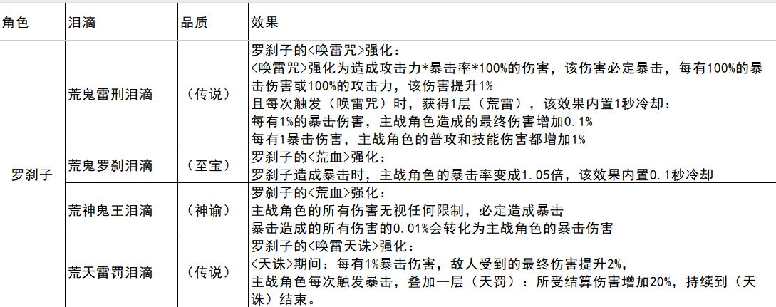
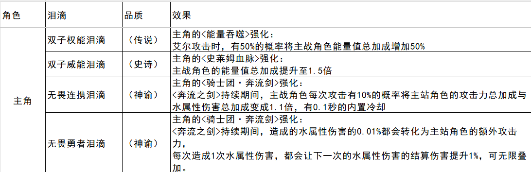
二、角色篇
除托娜和青之外其他角色都有强度(也许只是我没发现),但不是所有的都是有用的。搭配靠自己挖掘,这里只提供图鉴。




















三、其他泪滴
①雕像强化,有用但作用不大

②垃圾*1

③需要有,目前用不上

④垃圾*2

⑤部分角色主战技能有用,+10就行

⑥垃圾*3

⑦盗运者盗运者

⑧诏令
终焉诏令(头盔)不确定有没有,还是我看错了,没留图

⑨掉落
漏了个虹彩掠夺者,传说/至宝/神谕数值4/5/6。


⑩神谕品质泪滴

⑪三大实用泪滴
净化泪滴只有传说品质

⑫有用的
投影,先锋只有对应品质,英杰很强。

⑬鸡肋

⑭垃圾*4?

⑮垃圾*5?

⑯未收录
名称来源更新公告,目前这三个还未见过


