开服玩到现在感悟培养建议
2025/12/031095 浏览综合
黑子的篮球从开服玩到现在,玩到高校巨星,属于和奇迹比较费劲,和无冕打比较轻松。。。
最近也是在纠结抽sp赤司还是等火神,想明白了发一下感悟
第一点要说:
这个游戏对于平民或者微氪来说,培养成本挺大的,一定要清楚你要打什么位置,别什么球员都抽,核心觉醒、天赋、潜能都不够,缺少游戏体验
我从开服到现在培养的角色,搞觉醒,球员卡,潜能,皮肤,羁绊(贵的羁绊我都直接放弃了),篮球
巅峰:6觉-z青,2觉z紫
奇迹:2觉-老绿,2觉-冰室,2觉-老黄,凑羁绊0觉(老青、老紫、老赤司、木吉、花宫、小太郎、羚央姐)
钻石:3觉-大坪,1觉-樱井,0觉-刘伟,1觉-笠松,3觉-高伟
金币球员:6觉-早川,6觉黑子,6觉-森山
第二个展开来说不同位置我个人感悟,
一、内线(c和部分PF)
(1)位置主要要做啥:篮板、内线盖帽、内线近距离地板、帮得分人员卡位置
(2)位置的特点:吃资源,巨吃属性,对位属性(力量、篮板、弹跳)如果差10点以上基本完全没法玩了,说实话差5点都有点难
(3)位置分析
力量C:现在的主流内线,卡位抢板
弹跳C:冲板C,通过高板点和范围去秒板
(4)球员推荐(低的就不给大家推荐参考)
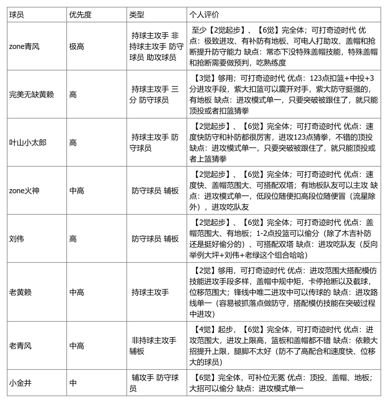
二、锋线(PF和SF)
(1)位置主要要做啥:得分、盖帽、补防外线
(2)位置主要要做啥:进攻找空位,找机会,心里博弈;说白了找机会进球,和想办法不让对面进球
(3)位置的特点:吃关键觉醒,不想内线那么吃培养数值,但是吃熟练度
(4)球员推荐(低的就不给大家推荐参考)




