攻略汇总 | 新手必看,快速上手!!
各位宿主大人们大家好呀~~
近期观察到大家对于游戏还有不少疑问,小猴在此也整理了一批游戏攻略内容,大家可以看看,希望对大家的秘境探险有所帮助哦!!

【官方攻略】
萌新攻略 | 新手如何快速上手?看完这篇就够啦! - 梦幻奇路游戏攻略 - TapTap 梦幻奇路论坛
各位宿主大人们好呀!初入三界,想来大家对游戏玩法还存在一些疑问,接下来就为大家带来一期入门攻略,助各位在此番三界之行上更加游刃有余!1.轮回秘境基础玩法介绍购买弟子组建队伍,激活羁绊效果获取不同增...

https://www.taptap.cn/moment/720649947237583600

萌新攻略 | 前期通关、战力提升攻略来啦!! - 梦幻奇路游戏攻略 - TapTap 梦幻奇路论坛
各位宿主大人们好呀!今天是国庆假期的第三天啦,大家都去哪玩了呢?外出游玩排队、等位的闲暇之余,也可以打开《梦幻奇路》再开一把秘境哦[表情_流口水][表情_流口水]这里小猴又给大家带来一篇新手适用攻略,...

https://www.taptap.cn/moment/723135465602944653

【优秀玩家攻略】
【攻略】梦幻奇路入门指南1.1 - 梦幻奇路游戏攻略 - TapTap 梦幻奇路论坛
装备:单独强化头盔+戒指(武器+衣服)到满;活动周:循环开启,存牌子活动周梭哈;秘境:刷开局,不扣体力,6火,6雷,6剑三选一;拉星:2-6丹,阵修;银币:2-6器,游乐场;建筑:灵田-林场...

https://www.taptap.cn/moment/720329473383204076

【攻略】梦幻奇路进阶指南1.2 - 梦幻奇路游戏攻略 - TapTap 梦幻奇路论坛
火、雷、毒、剑、器阵都可以玩,合理搭配羁绊。#梦幻奇路 #新手攻略

https://www.taptap.cn/moment/722398667385866575

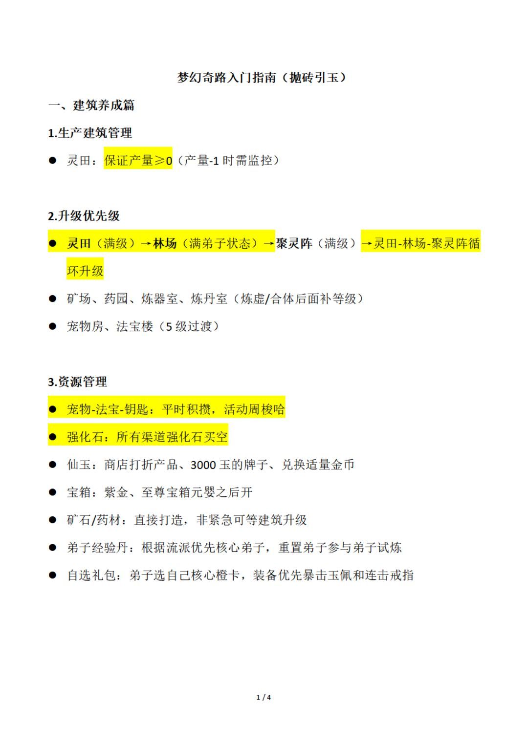
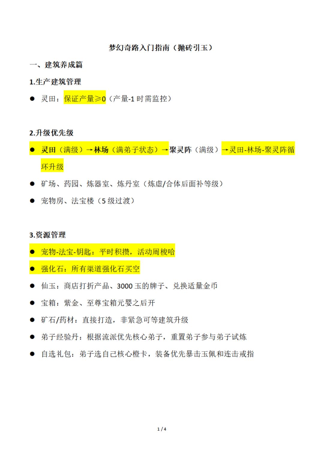
【攻略】梦幻奇路技巧指南1.3(抛砖引玉) - 梦幻奇路游戏攻略 - TapTap 梦幻奇路论坛
梦幻奇路技巧指南1.3(抛砖引玉)1.保存预设阵容打低价章节保存阵容2.进阶预设阵容1个预设只有器修弟子,速30开局刷器修使用1个只有上阵的橙卡弟子,中途刷橙卡使用1个是最终完美阵...

https://www.taptap.cn/moment/723487490442267689

更多攻略内容,可前往游戏攻略专区查看探索哦~~

