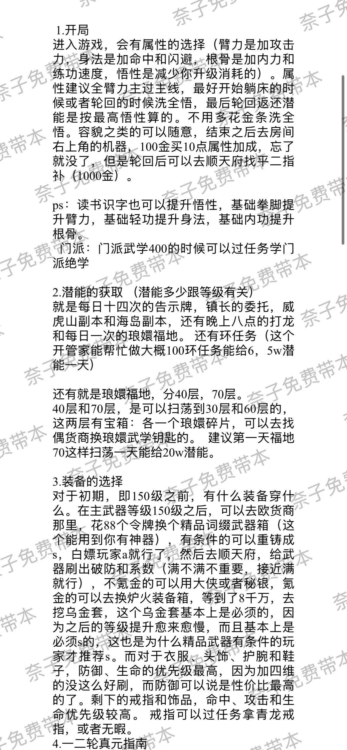
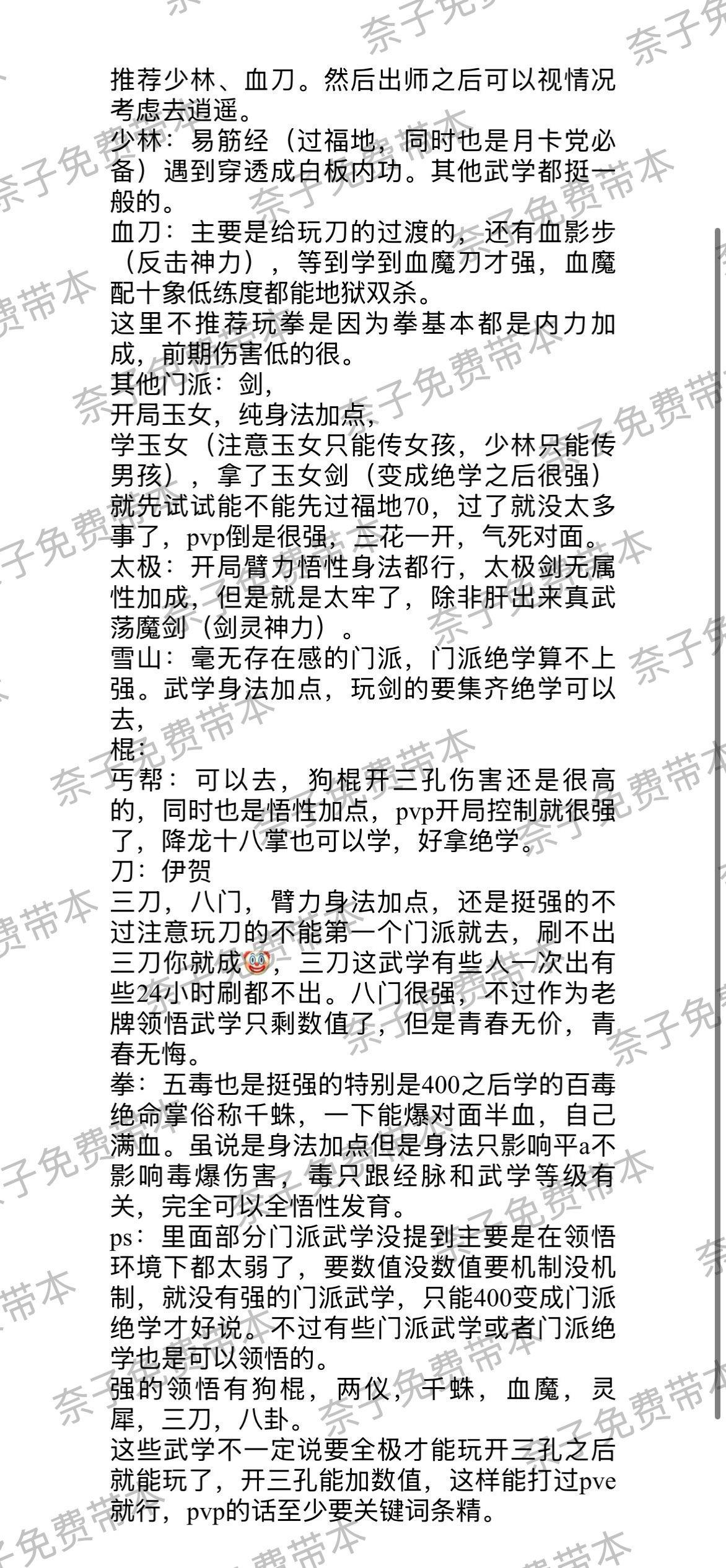
给萌新的一篇攻略
投票2025/12/142420 浏览综合
暴走英雄坛从上线到现在,已经过去了八年多了,算得上是一款老游戏了,而这八年来,游戏不断更新,各种新内容,新武学层出不穷。而这款游戏的入门门槛从一开始就不算低,对于一个一窍不通的萌新而言,想要在当前版本入坑,并真正玩懂这个游戏,可谓是难如登天。
所以,我耗费了许多时间和精力,凭借我这些年游玩这个游戏所积累下来的经验,写下了这一篇新手教程,虽说没法做到尽善尽美,但是只要能帮助新手玩家少走弯路,更多地体会到这款游戏的乐趣,就算是实现了价值。同时,要是能吸引更多的玩家入坑,让游戏与社区的环境变得更加有活力,那就再好不过了。
首先,我们需要了解这款游戏的玩法,与其漫画风与搞笑无厘头的风格有些不同的是,这款游戏其实是一款跨度很长,很需要耐心的养成游戏,同时有较强的社交属性,我们的核心目标是,不断获得各种武学,通过日常任务与挂机修炼提升武学的等级,并在合适的时机进行轮回,获得大幅的数值提升,从而增强自己的实力,在与他人的PVP中取胜,或是与二三好友共同攻克副本,而这款游戏的乐趣也真是来源于此。
了解完整体玩法,接下来就让我从开局、日常游玩、路线选择、氪金和轮回这几个方面详细给出一些详细的建议,希望能对大家有帮助。











