我宣布,这是我用过最智能的云手机!速来体验AI助手,赢免费云机
修改于2025/12/2232 浏览红手指最新资讯
亲爱的红手指用户,我们精心打磨的云手机AI助手,已经于官方渠道上线啦!
通过红手指AI助手,你将体验最智能的云手机!用聊天指令即可,一键智能操控云手机!
同时,红手指AI助手已经开启免费体验活动!活动期间安卓普通版、专业版、PC版拥有云手机的用户可免费体验,花3分钟了解一下快速上手智能操作模式~

No.1什么是AI助手
红手指AI助手,是一款能通过输入自然语言直接操控云手机的智能伙伴。它拥有两大核心能力~
• 有问必答的智能搜索:无论是挂机攻略还是资源获取,您只需输入指令,它即刻为您全网搜寻答案,有问必答!
• 自然语言的自动操控:您只需打出需求,AI助手便能理解并帮忙操作云手机,自动完成各类步骤,无需手动点击,全程自动执行!
告别繁琐手动,交给AI助手,体验全程自动化的便捷~

(比如打开《寻道大千》,完成今日奖励领取)
No.2 AI助手能帮你做什么?
就像和一位无所不能的朋友聊天,只需告诉他你的需求,剩下的交给我就好。
🎮 游戏托管与攻略查询
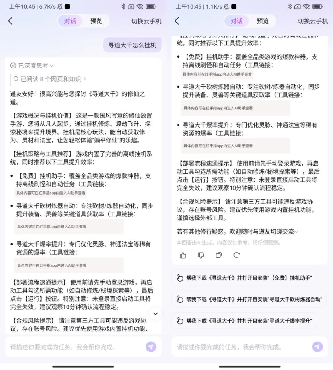
输入指令:“寻道大千怎么挂机?”
AI助手:立刻搜索并整合全网最新攻略,总结出挂机技巧、阵容搭配、资源分配等建议,附上实用工具推荐。
执行示例如下:

你输入:“打开《寻道大千》,完成今日奖励领取。”
AI助手:自动接管你的云手机,启动游戏,进入活动界面,领取每日奖励,完成后反馈结果。执行示例如下:

🗣️ 日常聊天与生活助手
除了游戏,AI助手也能陪你聊天、帮你规划生活:
输入指令:“明天北京天气怎么样?”
AI助手:查询实时天气,提醒你温度、降雨概率,并建议是否需要带伞或添衣。
输入指令:“周末想去近郊徒步,有推荐的地方吗?”
AI助手:根据你的城市推荐适合的徒步路线,附上交通建议、必备物品清单,甚至帮你草拟一个简单行程。
输入指令:“帮我写一段生日祝福,要温馨一点的。”
AI助手:根据你和对方的关系,生成真诚又贴心的祝福语,让你直接发送。
输入指令:“推荐几个目前最适合带货的产品”
AI助手搜索和执行结果如下:

✨ 还能为你做这些
- 快速查找:想知道某个梗的来源?热门电影的评价?
- 简易工具:单位换算、计算、翻译、备忘录生成……
- 灵感助手:起名字、写文案、想菜谱、解闷闲聊。

总之,像给朋友发消息一样告诉AI助手你的需求——无论是具体的操作指令、随口的提问,还是临时的想法,助手都会以最自然的方式回应你,并尽力提供有价值的帮助。
No.3如何找到AI助手
红手指AI助手免费体验已经开启,届时我们面向拥有云手机的用户开放抢先体验资格,您可按下方步骤领取您的体验卡~
📱 移动端用户请看这里
更新红手指云手机App至最新版后,在云手机预览界面点击设置图标,进入【云机浮层页】,点击AI助手功能;
或进入云机控制页,点击下方虚拟三键右侧的AI助手功能,点击进入AI助手页面即可领取专属体验卡!

💻 PC端用户别错过
在版本更新至最新版后,点击PC界面【侧边栏】“AI助手”功能,进入AI助手界面领取体验时长~

我们期待听到你的反馈
您的宝贵见解,是我们变得更好的关键。诚邀您加入我们的AI助手企业微信交流群,在体验完成后,为我们填写一份使用体验问卷。
您的反馈是我们成长的基石,为感谢您的支持与帮助,所有完成问卷的用户都将收到一份谢礼——5天云手机VIP时长。

(扫码二维码加入AI助手交流群,了解更多使用技巧)
一次对话,全程自动
红手指始终秉持为用户提供更高效、更轻松的云手机体验,致力于探索更多智能化,便捷式的游戏化场景,赶紧来试试吧!

