【攻略大赛】聊聊基础、流派及相关数据计算(攻略大王奖)
精华修改于2025/12/23752 浏览攻略
★ 特别声明-本篇文章转载自微信游戏圈
▌帖子ID:1169613976
▌作者:远征42服-但丁-180388626464
一、关于基础属性
伤害:基础+升级+额外+古物
基础:城主攻击力*系数(不同英雄不一样哦)
等级:满级大概基础伤害的35.04%(升一次为城主攻击力的8%)
额外:宝石及技能影响(初始宝石)
古物:略
城主攻击力比较复杂,因为还涉及挖矿、守护、古物、符石等,所以只看面板即可
计算系数,建个小号,100攻击,直接看英雄基础伤害
关于“额外”
相关说明
1、为什么说伤害宝石无用?
前期是无用的,主要是核心英雄未成形。
伤害宝石、局内技能增幅卡仅仅增幅基础伤害。
即 城主攻击力*系数*宝石增幅
而前期英雄等级低、技能宝石等级低,核心英雄没成型(冰女无6连、火女无五连)
此时单英雄伤害无法拉开差距
伤害远不如特殊宝石,比如异常宝石、火女点燃、冰女冻伤、先知续杯、牵引等
也不如全体增幅有用,比如百爆、降低冷却等。
但英雄成型之后(比如冰女六连+冰风暴),其收益更高。
伤害宝石仅增幅基础伤害,但暴击伤害宝石为总伤害增幅。
冰女六连(14级)+冰风暴==》(选卡比较难)
火女五连(25级)
小黑==》30关前很猛,可以用伤害增幅主推的
2、爆伤宝石有用吗?
主伤害宝石有用,主高频宝石没用。后期极限单英雄有用。
面板伤害:基础+升级+额外+古物
暴击伤害:(面板伤害+基础*技能卡伤害增幅)*(1+暴击伤害宝石)
如果主冰女、火女,暴击率高、伤害宝石用的多,就有用
如果主先知、风领主,意义就相对小(双风还是主高频)
3、前五宝石的用处?
推图保证英雄成型,火女五连、冰女六连、小黑12箭矢(3排*4箭矢)
装备副本==》有效
龙眠神殿==》有效
异域迷航==》有效
高塔==》有效
4、尽量不要洗的宝石
秒杀==》通用==》爸爸
前五==》通用==》极其有用
暴击==》通用==》极其有用
暴伤==》通用==》极其有用
精英==》通用==》极其有用
减冷却==》通用==》有用
百爆==》高频==》有用(除特定阵容,后期意义不大了)
灵魂之力==》高频==》有用(百头2%有用,远古有,但几乎得不到)
异常宝石==》通用==》有用(前期火女点燃必备,后期增强控制时间)
冻伤==》冰系特有==》推图神器
火女百分比==》特有==》异域迷航
德鲁伊百分比==》特有==》异域迷航
核心宝石
冰风暴==》冰女==》极其有用
德鲁伊续杯、奥术先知续杯都留着
项链额外释放一次,远古有用,大概是每攻击17次额外释放一次
但项链位置比较紧张:暴击、精英、爆伤、伤害宝石、初始额外英雄宝石
二、英雄类型
从表现形式来说主要分两种,高伤、高频率
高频:主要是奥能侏儒、奥术先知、风暴德鲁伊、闪电之灵、石猴
高频英雄攻击次数多、单次伤害低。
总伤害高,但秒伤不一定高,因为存在攻击间隔。
其伤害搭配以宝石“百爆”为主。
但百爆宝石仅计算城主攻击力,因此极大的增加了高频英雄的伤害。
最典型的是奥术先知
制导箭矢+五星游侠皮肤(五箭矢)+串串香(+50%暴击率)+百分比暴击
基础攻击 20次
等级攻击 9次(满级)
远古宝石 9次(增加45%)
技能卡 30次(增加75% * 2)
总伤害次数 =68次
伤害次数:68+ 68 * 5 ==》408
打boss基础暴击率接近100%,三个百爆 13.5~16.5倍城主攻击力的额外伤害
即便不能全额攻击到boss,伤害仍然是及其可观的
假设攻击力= 2万,击中300次,15倍攻击力,那就是稳定的近亿额外伤害
无限模式爬塔,选择双次攻击,有大佬试试不,个人觉得不一定比冰风暴伤害低
注释:高频英雄基本上被秒杀宝石废了。但个别活动,奥术先知、风暴德鲁伊仍然是爸爸。
以目前新皮肤的模式来说。游戏也应该考虑到了这点,即使高频输出英雄模型,也大体上以每间隔x秒造成一次伤害为主。
高伤:非高频的英雄都可以算高伤,哪怕是主辅助作用的英雄
由于游戏平衡设计(以高伤英雄举例):
系数高冷却长、系数低频率高
同理小黑、冰女等有6伤害宝石,冰王只有3伤害宝石,所以冰王伤害系数也更高
因此大体上来说,英雄的基础伤害是接近的。
也可以根据功能将游戏分为 核心、辅助、酱油等。
但实际上去除冰风暴、雷风暴外,所谓的核心实际上也不一定比辅助伤害高。
只是不同英雄的定位更适合推图、集火boss或者辅助而已
同理,不同的英雄设计也限制了相应的出场率。
山岭巨人:攻击距离远,容易让主c打不到boss
地精工程师:手太短
奥能侏儒:ai低,有boss不打打小兵。
扭曲树卫:主c难成型,主辅助需要卡牌太多
闪电之灵:随机性太强
而冰疫之王距离适中,且存在无视抗性冻结,让上面的英雄更鸡肋了。
当然很多boss只能物理控制的除外
三、流派
1、冰系-冰女:冰女堪称bug
冰系的bug主要有三点
1)冻伤不需要高异常状态。
2)冰风暴的穿透性
3)对宝石依赖性低
首先冰女的伤害系数不低,0.9,起码比游侠高很多。
其次六连(12连)伤害频率极高
最后是冰女冷却低,初始宝石-25%,冰女+兵王 -25%,冷却宝石-36~48%
(如果没有减冷却上限,可以说无冷却)
这样一个高伤、高频的英雄,竟然还有5%掉血的冻伤效果,而这样的冻伤还不需要高异常宝石支持。这合理吗!!!???
如果说冰女唯一的问题是成型慢,但问题几率是可以靠次数支持的。
原来冰女还可能打不过开局,但现在出现了初始冻伤宝石(远古叠加30倍基础攻击力)
皮肤出了初始冻伤皮肤(无攻击上限限制)
再加上秒杀宝石可以对领主生效,简直bug!
冰风暴的穿透性也是不得不说的一点。
奥术风暴有穿透性吗?
雷风暴有穿透性吗?
冰风暴的穿透性让冰女打群怪的时候,像集火一个一样。
总结:六边形的bug,源于本身机制强悍+游戏皮肤强化一波+宝石又强化一波,
已经是破坏平衡的存在了
2、火系-火女:疲软,但不弱,这才是平衡流派
火女还是比较平衡的
1)、百分比掉血(开局宝石自带)
①需要高异常宝石支持,平民玩家甚至难以凑够点燃异常。
②后期很难点燃
2)、五连 + 超炎爆术
①超炎爆术穿透低,可能需要宝石穿透支持
②对打领主没有多大加成
3)、核心宝石:火球连击
①伤害比较分散,更适合推图,你不能让一排都打到领主上。冰风暴可以
4)、基础宝石增伤多
①其实没那么多位置给她用
5)、皮肤
①火舞的50倍伤害才是打领主的增幅,有此皮肤才能勉强匹配冰女无皮肤状态
②炽焰战姬,增加异常持续时间。(冰女:冻伤了解下)
③其他,聊胜于无
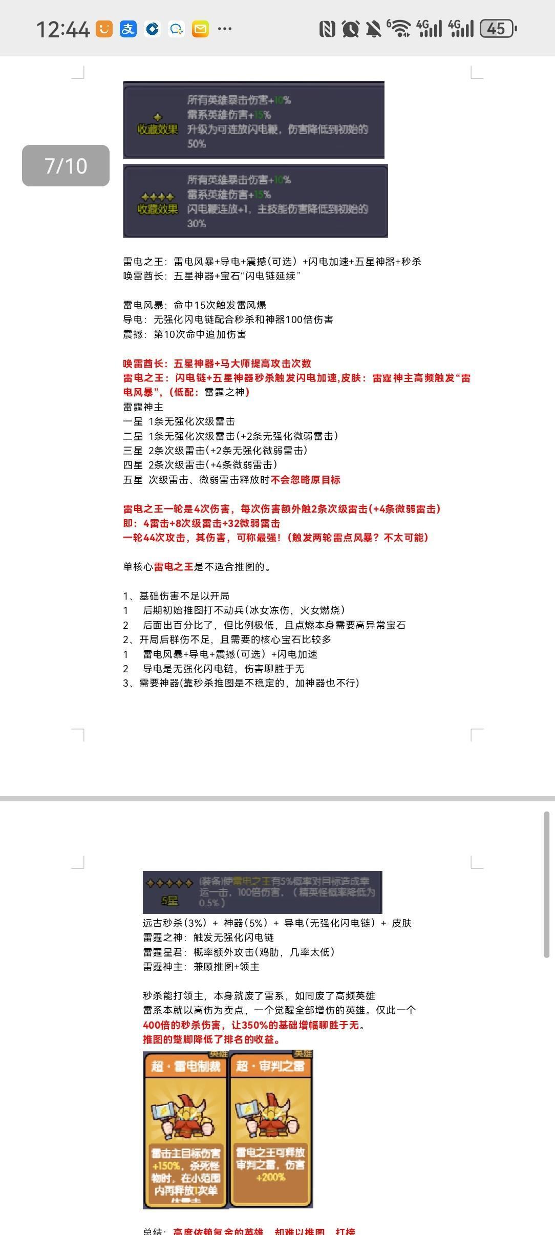
3、雷系:理论最强!(实际最无用)
雷系应该是双核心的。雷电之王打boss,唤雷酋长推图。
唤雷群伤压血线,雷电收兵降冷却,形成联动高伤
唤雷酋长一轮攻击4次,五星神器次数+1,卡牌次数+2
皮肤:马大师(打boss用雷刃暗影)
伤害次数: 4次 *(1+2),即一轮12次群伤(没皮肤猜测的)
冰女六连也不过如此了
即
雷电之王:雷电风暴+导电+震撼(可选)+闪电加速+五星神器+秒杀
唤雷酋长:五星神器+宝石“闪电链延续”
雷电风暴:命中15次触发雷风爆
导电:无强化闪电链配合秒杀和神器100倍伤害
震撼:第10次命中追加伤害
唤雷酋长:五星神器+马大师提高攻击次数
雷电之王:闪电链+五星神器秒杀触发闪电加速,皮肤:雷霆神主高频触发“雷电风暴”,(低配:雷霆之神)
雷霆神主
一星 1条无强化次级雷击
二星 1条无强化次级雷击(+2条无强化微弱雷击)
三星 2条次级雷击(+2条无强化微弱雷击)
四星 2条次级雷击(+4条微弱雷击)
五星 次级雷击、微弱雷击释放时不会忽略原目标
雷电之王一轮是4次伤害,每次伤害额外触2条次级雷击(+4条微弱雷击)
即:4雷击+8次级雷击+32微弱雷击
一轮44次攻击,其伤害,可称最强!(触发两轮雷点风暴?不太可能)
单核心雷电之王是不适合推图的。
1)基础伤害不足以开局
①后期初始推图打不动兵(冰女冻伤,火女燃烧)
②后面出百分比了,但比例极低,且点燃本身需要高异常宝石
2)开局后群伤不足,且需要的核心宝石比较多
①雷电风暴+导电+震撼(可选)+闪电加速
②导电是无强化闪电链,伤害聊胜于无
3)需要神器(靠秒杀推图是不稳定的,加神器也不行)
远古秒杀(3%)+ 神器(5%)+ 导电(无强化闪电链)+ 皮肤
雷霆之神:触发无强化闪电链
雷霆星君:概率额外攻击(鸡肋,几率太低)
雷霆神主:兼顾推图+领主
秒杀能打领主,本身就废了雷系,如同废了高频英雄
雷系本就以高伤为卖点,一个觉醒全部增伤的英雄。仅此一个
400倍的秒杀伤害,让350%的基础增幅聊胜于无。
推图的蹩脚降低了排名的收益。
总结:高度依赖氪金的英雄,却难以推图,打榜
4、奥术:聊聊气功波(奥能侏儒)
奥能侏儒不太需要皮肤,当然也不适合打榜
伤害次数8,冷却7.5,伤害间隔0.2
相关宝石
武器:齐射+3,伤害-75%(这个-75%只是基础伤害,没多少)
武器:延长50%
戒指:攻击间隔缩短30%
戒指:延长75%
项链:攻击间隔缩短30%
项链:延长75%
攻击次数:36.6次,打领主能打146.4次(齐射+3)
基础8,升级3,宝石延长16(50+75*2 = 200%),技能卡9.6(60%*2)
冷却:1.2s
3冷却宝石24% +60%(戒指30、项链30)
36.6 * 0.2=7.32s(伤害间隔0.2,一秒打5次)
一个轮攻击8.52秒,平均(146.4/8.52 =17.2)次攻击
这个伤害很爆炸唉。即便伤害系数略低(没记错好像是0.5)
简单参考如下,不要认真!
这个技能 冷却可能是面板冷却*技能减冷却
即小黑: 2* (1-24%)*(1-30%)=1.064
小黑15箭矢+7奥术弹幕(奥术弹幕24命中,一轮11 * 15/24=6.875)
冰女12连+6冰风暴(冰风暴,36命中一次,一轮11/4,皮肤额外触发一次冰风暴)
雷电5连+3雷风暴(雷霆之神+1连+ 雷风爆 15命中 11*5/15)
火女12击,30/2.5, 5连+25齐射(5波齐射5)
忽略小黑、冰女、火女难以出现全额伤害
齐射的火女、小黑很难全额命中,除非boss打城墙了
雷电后出的皮肤强,这个只能靠实测
5、再聊一个bug级大佬:冰王(秒伤20次攻击?)
这个冷却计算问题
系数1.5 冷却 6.2s
计算方式一:均为基础冷却
冷却: 6.2* (1-129%) - 0.6(升级) 大概是 -2.398s
三冷却宝石24%,寒冰法术精通 25%,
神器宝石 80%
计算方式二:技能冷却,神器宝石被动冷却为当前冷却降低(可能性最大)
面板冷却:6.2 *(1-24%) - 0.6(升级)=4.112
实际冷却:4.112*(1-25%)*(1-80%)= 0.6s
这个0.6秒有点可怕
一轮攻击3次(1+连环霜爆*2)
造成6次伤害(寒霜之心:额外造成一次伤害)、
还有持续伤害(冷冻场:伤害10次)
18级被动:冷冻场结束后额外触发一次冰疫新星
以上伤害在一轮攻击中,且不计算皮肤相关内容
很容易让人忽略的超额伤害,可惜游戏不自带伤害测试系统,只能靠简单猜测
不让我电脑发送,颜色,标题,图片都出不来,蓝廋香菇










