。关于氪金的思考
投票2025/12/25950 浏览游戏攻略
首先叠甲,Nikke这游戏不逼氪,愿意氪就氪点,不愿意氪零氪完全能玩的挺舒服,无需攀比
。
。这个前提下,喜欢这款游戏,也是有些玩家愿意投入点提升体验、也算支持下游戏方的。
第一种是氪大小月卡、或者是大小月卡加pass皮肤,这类大抵属于微氪,每月投入在200左右,这类应属于氪金最大的基数。
第二种是重氪养服大佬、投入上万乃至十万计,基本可拿下所有付费内容,这类人数极少,也不在我考虑范围内。
第三种是有一丢丢付费能力,希望尽量追上第一梯队进度,但奈何实力不允许做大氪佬的,比如在下。
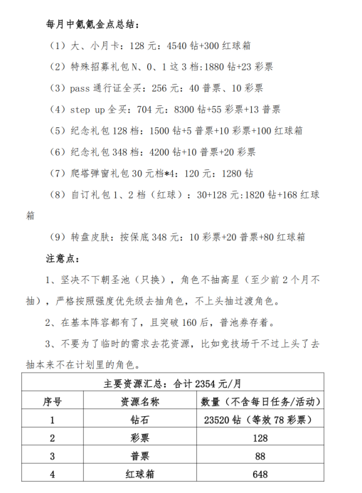
我这个图主要是针对第三种情况,即每个月千儿八百投入的玩家,其中氪金内容可以根据预算具体增减。
注:铸膜、技能书、装备材料、石头这些少量资源没有列示了,整体肯定多于表内的,只统计主要资源。
再注:有朋友说这类投入不如去买个重氪号,但一是企鹅运营的游戏,绑定内容懂的都懂,出于安全考虑还是不敢贸然出手。二是自己的号玩着更有感情,也算小小的执念。![[TapTap×王者荣耀_嘻嘻]](https://img-tc.tapimg.com/market/images/9f874a24ae8162ed95d98248f28db2bc.gif)
![[TapTap×王者荣耀_嘻嘻]](https://img-tc.tapimg.com/market/images/9f874a24ae8162ed95d98248f28db2bc.gif)
至于零氪党嘲讽,我也都理解而一笑置之,也相信水平高人品好的零氪能吊打咱,但千金难买人愿意嘛。一个月小几千投入,可以每天有点期待,闲暇时有点事情做,体会下剧情和妮姬互动,何乐不为呢。
#游戏攻略
#游戏攻略 

