如何高效提升宴会强度--基于宴会意图的技法组合需求分析
精华修改于2025/12/271256 浏览江湖宴会
结合评论中大佬们提出的意见建议,我又做了些补充思考,写在前面。
1. 本帖从思路上着重强调的是宴会意图对技法的需求,因而并未提供特定的、具体的强菜、强厨、强池的推荐,但这并不是否认高质量菜厨的重要性。恰恰相反,我认为这种菜厨供给也十分重要,是和宴会需求相辅相成的,可参见我对“杯”和“水”的比方。但之所以未提具体的菜厨供给情况,主要是因为大家入坑的时间不一样,尽管知道宴会菜里年夜饭、蒸汽海鲜是人权菜,宴会厨里二郎神、卫青、唐三三、炎罗等很多是当前版本答案,但像我是三国池入坑的,短时间内无法补那么多后厨菜以及顶着高折扣去抽尚添池、晋韵池等池,所以只好先用仅有的资源去堆现有的黑小虎和归易的烤切体系。也即本帖想表达的不是标准的宴会菜厨模板,而是结合自身的菜厨情况,综合参考本帖的宴会需求、其他贴子的菜厨供给质量来找寻适合自己的最优解阵容即可。若玩家确实想寻找具体的菜厨推荐,可参见评论里的大佬给出的一些答案,以及“多卡多卡”大佬的帖子。
2. 本文宴会需求是基于包含特定技法的宴会意图的个数来衡量的,也是因为本人能力有限,所以无法具体量化不同意图类型(如售价vs基础售价,售价类vs翻倍类)的重要性差异。此外,本帖并不否认当菜厨数值足够高的情况下,即使忽视部分宴会意图或不用多拿宴会意图也可取得高分。因而需提前申明的是围绕本帖推导出的组合去构筑菜厨阵容,只能说是能保证尽可能多拿到宴会意图,但无法保证能拿到最关键、最重要的意图。但我认为在尽可能多地拿到宴会意图的情况下,即使并无法拿到超高分,但分数也不至于太低。
3. 本文推导出的四个技法组合,仅是在具备资源约束的假设下,推荐优先构筑的。当大家资源充足时,对于其他的技法如炸、炒仍然是可以构筑以应对特定宴会场景的。


一、前言
受论坛“5216”大佬提出的“虎神卫”(黑小虎、二郎神、卫青)、“黑神卫”(黑风大王、二郎神、卫青)等宴会厨阵容能够灵活应对绝大部分的风云宴并取得高分(甚至省级单满)的启发,我不禁好奇这种“烤切”菜厨体系在风云宴中具有高宴会强度(易取高分且具有普适性)的深层原因,即风云宴的贵客意图从厨师技法要求上是否就是以“烤切”为主。故本文想探究当前20种风云宴题型下,在总共480(20题*2贵客*3轮*4意图=480)个贵客意图中,对于涉及(需求)每种厨师技法的意图的比例分布。
探究这个问题的额外考量则是出于风云宴题型的稳定性。论坛里“多卡多卡”大佬曾从现有池子的菜厨供给角度分析了不同技法组合的宴会强度及排名,但目前该分析停留于在2024年5月,并未覆盖新出的菜厨情况。由于每月一新池的频率,不同技法组合的菜厨层出不穷,我们都会好奇新出的菜厨宴会强度如何、过去使用的宴会菜厨是否落伍、不同菜厨体系的强度排名是否随新池出现而动态变化。因而,仅从菜厨供给角度去分析宴会强度便会存在时效性,某类技法组合若因新池出现强力售价厨或高分菜则可能出现强度排名变化。但从菜厨需求(风云宴对各技法要求的占比)角度来看,只要宴会题型不更新(不出现第三位贵客),那么宴会对每种技法组合的需求就是固定不变的,因而通过判断新池菜厨的技法组合是否符合宴会的主要技法需求,不失为判断该组合菜厨宴会强度的高效讨巧办法。
此外,对于萌新而言,想在有限资源(符文、金币、遗玉)约束下、短时间内提升宴会强度,围绕宴会的主要技法需求,或可更高效地形成适合自身的菜厨体系搭建、补池的思路(不同玩家入坑时间不同,接触的头几个新池强度不同,因而没有标准的构筑模版)。
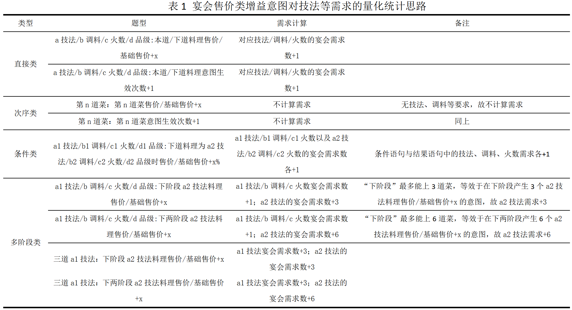
二、宴会需求量化
宴会需求进行量化统计的挑战主要在两点:1.意图类别(如售价意图和饱食度意图)重要性不可比;2.同类别但数值不同意图的重要性权重难确定。在这里,本文纯属抛砖引玉,规避以上问题(欢迎其他大佬补充),仅统计增益的贵客意图对特定技法需求的意图个数占总需求的意图个数的比例来作为宴会对特定技法需求程度大小的衡量。

本表仅涉及售价类增益意图(减售价的不计算需求),且将翻倍类意图视同为售价增益意图。饱食度的意图类型与售价类意图的结构类似,但不同于售价加成大于0即视为增益,+/-饱食度的意图需结合贵客本身的饱食度上限才能综合确定该意图是否属于饱食度增益意图,若属于则对应技法才计算需求数。本文以饱食上限为23(9道2火=18和9道3火=27的平均值)和31(9道3火=27和9道4火=36的平均值)分别作为临界点,将饱食上限<=23的贵客归类为“小鸟胃”,此贵客减饱食度相关的意图为增益意图,并计算宴会需求,计算方法类似上表,而加饱食度的意图视为惩罚,不计算需求。同理,将饱食上限>=31的贵客归类为“大胃王”,此时仅加饱食度的意图计算需求。饱食上限处在27到31之间的无法判断饱食度意图是否为增益,故不计算需求。
三、宴会需求统计结果
本文分别先计算了售价增益类、饱食增益类意图对技法的需求(分别见图1、图2),然后再将两者加总得到宴会对技法的总需求。

图1 售价增益类意图需求统计

图2 饱食增益类意图需求统计
基于图3,从单技法需求来看,切>煮>烤>蒸>炒>炸,基本奠定了宴会强度中“切”系菜厨的一哥地位(二郎神、归易的含金量还在增加)(调料需求中,辣>酸>苦>甜>>鲜>咸,与主题无关,按下不表)。而考虑到高价菜通常是两种技法、厨师往往具备主副两种技法,即同一菜厨能往往同时满足两种技法的宴会需求,故有必要判断双技法组合的宴会需求。本文将双技法组合的宴会需求定义为各单技法需求之和,如宴会对[烤切]菜厨的需求=105[烤技法需求]+138[切技法需求]=243。这种简单加和的做法仅是为了凸显该技法组合的需求重要性程度,数值大小仅具备序数性质,而无实质含义(如[煮切]需求值为252,[炸炒]需求值为148,只能说明[煮切]菜厨相比[炸炒]菜厨更能应对绝大部分的宴会需求,而无法表明[煮切]菜厨的需求度是[炸炒]菜厨的1.7倍)。

图3 宴会意图总需求统计
基于图4,从双技法需求来看,考虑到序数性,本文认为排名前一半(C[5,2]/2=7.5)的技法组合为高需求技法组,分别是[煮切]、[烤切]、[蒸切]、[煮烤]、[炒切]、[炸切]、[蒸煮]。也即具备这些技法组的菜厨倾向于具备高宴会强度,这一定程度上与“多卡多卡”大佬的分析中排名前7的技法组合([蒸煮]、[烤切]、[炸切]、[烤炒]、[炸煮]、[炒煮]、[煮切])有较大重合。

图4 双技法组合需求供给排名
四、结合菜厨供给的进一步分析
从宴会需求角度得出的高宴会强度的技法组合中似乎部分组合是反直觉的,如“多卡多卡”大佬的分析中[煮烤]、[炒切]似乎并不令人觉得强势。究其原因,本文认为是未结合当前菜厨供给导致的。仅考虑对技法组合的宴会需求可以初步判断该技法组合的强度,但要全面真实评判还得同时考虑该技法组合的需求与供给。打个比方,若将宴会强度视作杯中水面的高度,那么宴会需求便是杯的高度,而菜厨供给则是注水量。杯身低(需求少),无论注水(供给)多少,水面(宴会强度)都不会高;而杯身高,注水少,则水面也低;只有杯身高且注水多,水面才会足够高。
根据“还要改次名”大佬确定的常用宴会菜的阈值(5火1900、4火1100、3火700、2火480、1火130),本文统计了每种技法组合下的宴会菜谱数作为菜谱供给的衡量,如图5所示(1. 更准确的分析其实应当包含每种技法组合的厨师强度,但厨师数值、技能效果、心法盘带来的增益差异实在难以量化,故不考虑,期待有大手子能够后续补充;2.随着新池的数值膨胀,这种阈值其实属于偏低的范畴,可能会高估宴会菜的供给,但本文认为这应当不会影响大致结论。倘若高估供给情况下,某类技法组合的供给仍然不足,那么真实供给下只会更加不足。)在图5中,截止2025年12月,高菜谱供给的技法组合(排名前7的)为[蒸切]、[蒸煮]、[煮切]、[炸炒]、[烤切]、[烤蒸]、[烤炒]。

图5 高价菜谱供给
进而将菜谱供给和宴会需求结合来看,图4中,两者均处在前7的技法组合(黄色高亮)仅有4个:[煮切]、[烤切]、[蒸切]、[蒸煮]。而需求高的[烤煮]、[炒切]、[炸切]则因为菜谱供给垫底而整体强度堪忧。需要注意的是,该排名仅限于当前情况,倘若后续例如出了大量高价[烤煮]菜谱和高强度的[烤煮]厨师,那么[烤煮]仍有机会在宴会中大展拳脚。
五、总结
本文从宴会意图的技法需求角度探究技法组合的初步宴会强度,为玩家在有限资源、时间内构筑适应自身的菜厨体系提供思路。在当前省级宴会情况下,对宴会需求最高的7个组合为[煮切]、[烤切]、[蒸切]、[煮烤]、[炒切]、[炸切]、[蒸煮],意味着具备这些组合的菜厨往往能够应对绝大多数宴会意图需求。但需指出的是,宴会需求仅表明了该技法组合的上限,能否实现该上限并达到真正的高宴会强度还取决于当前的菜厨供给。截止侠影池,目前具备高宴会需求、高菜谱供给的组合仅有4个:[煮切]、[烤切]、[蒸切]、[蒸煮]。玩家结合自身情况(入坑时间、已有菜厨、菜谱获取难度、厨师修炼难度)情况,将有限资源集中构筑这些组合中的一个或多个,将能够有效提升宴会强度(二郎神本身作为[蒸切]厨,通过光环效果提升其他[煮切]、[烤切]厨师,如黑风大王,的强度,相当于变相增加[煮切]、[烤切]、[蒸切]的强力厨师供给,配合这些组合的高菜谱供给及高宴会需求,这类菜厨体系的强度极其高,说二郎神为“宴会机制怪”并不为过;同理,烤系售价光环厨卫青、黑小虎类似,本文结论间接支持了“5216”大佬的阵容构筑思路)。
当然,本文结论推导过程中其实对部分量化统计难题做了规避、简化,如意图类型引发的重要性差异、厨师供给等,因而最终结论可能与实际存在偏离,这里旨在分享思路,欢迎各位批评、指正、完善。

