首页
排行榜
发现
云游戏
PC 游戏
动态
发布
论坛
TapTap 制造
聚光灯 GameJam
开发者中心
创作者中心
下载手机 APP
扫码下载
Android APK 下载
版本:v
App Store 下载
版本:v
下载 PC 版
Windows 版下载
版本:v
下载 TapTap
TapTap 手机 APP
扫码下载手机App
Android APK 下载
版本:v
App Store 下载
版本:v
TapTap PC 版
Windows 客户端下载
版本:v
桃酥甜糕
关注
桃酥甜糕
关注
元旦月活“纤云靛染”氪金资源攻略-5图
2025/12/30
335 浏览
综合
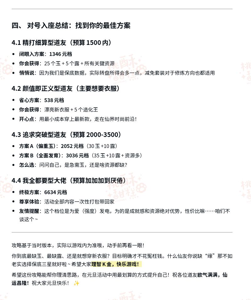
本次活动是元旦月活,纤云靛染,转盘模式,数据信息源于证道服1217版,希望对仙友有所帮助
#一念逍遥
#手机游戏
#游戏日常
#游戏更新
#一念逍遥攻略
猜你想搜
一念逍遥 氪金资源获取
7
7
2