主线任务
修改于01/111.3 万浏览攻略
关键词:卡任务、角色主线
(搬运自贴吧、官方群等)
ps:
当前移动端版本未更新菲奥娜主线,各位大佬可以去pc端体验剧情,或者等待移动端后续更新。
攻略汇总如下:
攻略汇总(更新中)
攻略搬运自贴吧、官方群等。链接如下:

https://www.taptap.cn/moment/759110595977939467?share_id=22de21fe789d&utm_medium=share&utm_source=copylink

略缩图如下:

总图,不清楚就看下图
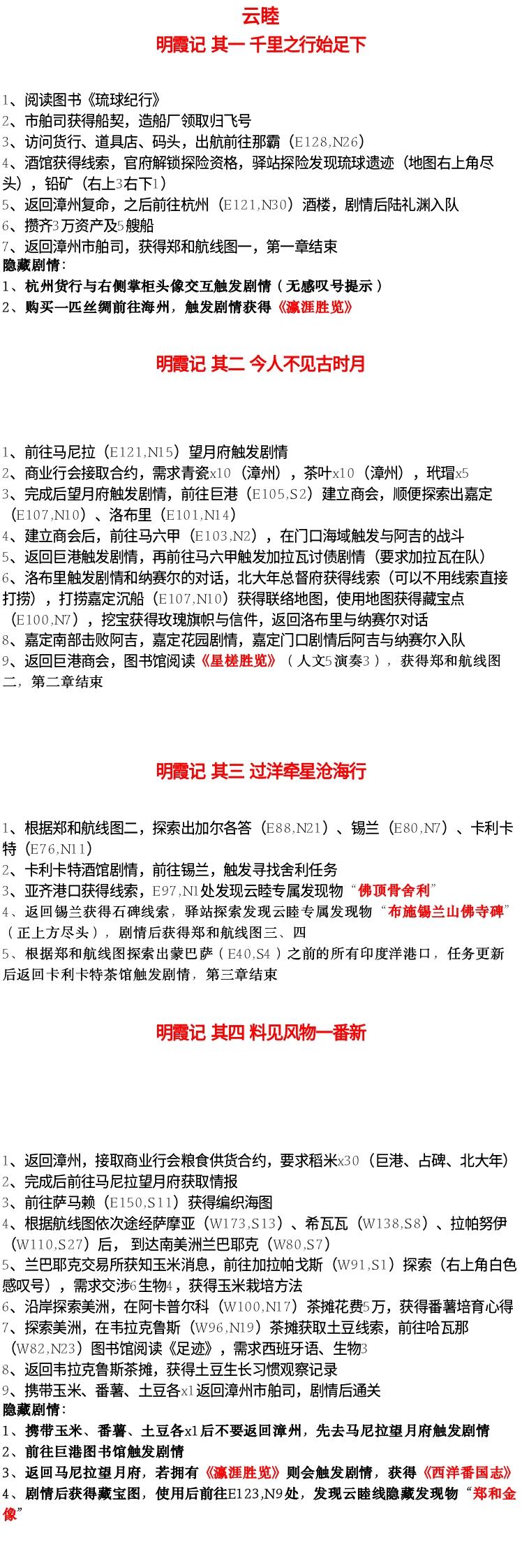
一,云睦

云睦主线任务
二,静间芳隆

静间芳隆主线任务
三,阿卜杜拉

阿卜杜拉主线任务
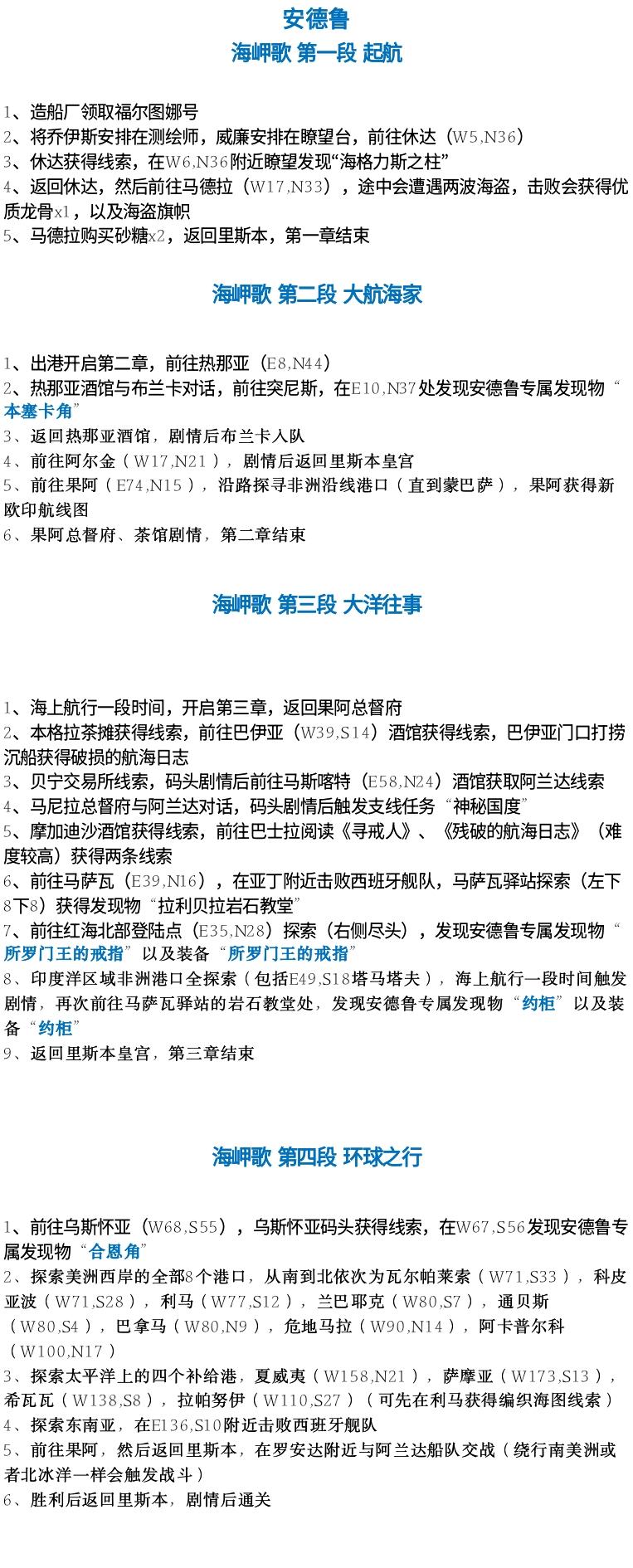
四,安德鲁

安德鲁主线任务
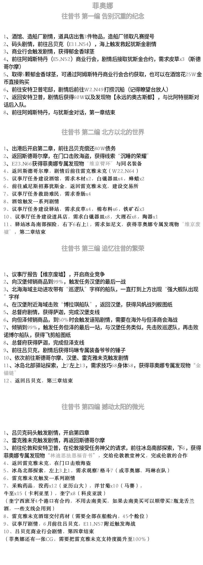
五,菲奥娜

菲奥娜主线任务



