【全面战场】T0.5级!稳到离谱!PTR-32精改!
01/18513 浏览攻略
Hello,各位三角洲的干员大家好!三角洲行动全面战场模式,由于地图大并且地形复杂,然后地形复杂,经过反复的研究,也是改出了这款PTR-32突击步枪,这次的改枪我相信一定有不少干员会喜欢的!

【改装版PTR-32突击步枪基础介绍】
外观方面:改装版PTR-32突击步枪,整体呈黑色,枪身结构紧凑,具备典型的突击步枪特征。枪管较长,枪口有装置,护木部分带有散热孔设计,上方配备了瞄准镜和战术设备,枪托为固定式设计,整体线条硬朗,细节处可见导轨和各类改装配件接口,给人一种专业且具有战术感的视觉效果。

武器代码:PTR-32突击步枪-全面战场-6ILTM8K0BS205M2DA91B4
内含配件:VMX无框瞄具、侍卫稳固后握把、G3加强长枪管组合、FFC双流制退器、CT增强型后托、密令斜角握把、KC猎犬护木片*2、AKM30发聚合物弹匣、郊狼中间威力口径快拔套(黑)、多用途战术增高架、PERST-7蓝色激光镭指、全微型瞄具增高架。
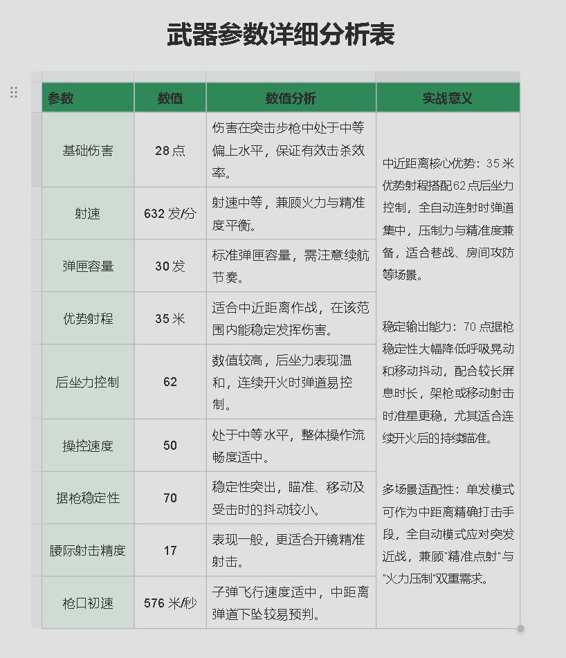
【武器数据】

后坐力与稳定性:改装后的PTR-32定位为“精准可控的中距离突击步枪”,平衡了突击步枪火力与精确射手步枪稳定性,近距离连射压制强、弹道可控,中距离呼吸晃动小、屏息时长长、高精度打击能力突出,适配移动作战、架枪防守等场景,大幅降低操作门槛,以较小性能代价实现“后坐力+稳定性”双重强化,升级为中近距离全能武器。

从数据种可以得出:改装版PTR-32突击步枪是一款以“稳定输出”为核心的中近距离突击武器,兼具中等伤害、可控后坐力与高稳定性。其优势在于中近距离的精准连射与持续作战能力,对新手友好且适配多种战术场景,尤其适合承担团队中的“中距离火力支援”或“正面突破”角色。尽管远距离表现受限,但在35米内的综合性能均衡且可靠,是一把专注于“稳扎稳打”风格的实用型突击步枪。

适合玩家:新手/进阶玩家:后坐力控制和稳定性突出,操作门槛低,易上手且容错率高,适合练习射击节奏与压枪技巧。
中近距离作战偏好者:35米优势射程与稳定弹道,契合“主动推进”“中距离架枪”等战术,能在遭遇战中快速建立优势。
不适合玩家远距离狙击偏好者:优势射程有限,远距离伤害衰减明显,无法满足精准狙击需
求。
极致射速追求玩家:632发/分的射速在突击步枪中偏保守,不适合依赖高射速“泼射”的玩法。
【弹道体现】

从图中可以看出,采用 VMX无框瞄具视野良好,实战起来感觉此枪非常好控制,哪怕不在设置里提高垂直灵敏度,似乎也没关系,此改枪垂直灵敏度控枪无压力,水平后坐力很小,可以忽略不计,也是一把推荐在全面战场的突击步枪!

手感与总结:改装版PTR-32突击步枪手感“稳定易控”,中等射速配合62点后坐力控制,连射时枪口上抬柔和、弹道集中;70点据枪稳定性让瞄准和移动时抖动极小,呼吸晃动轻微,整体操控流畅不生硬,无论是中近距离泼水还是架枪点射都能快速适应,新手易上手,进阶玩家能精准把控射击节奏,是一把“稳扎稳打”型突击步枪。
以上就是改装版PTR-32突击步枪强横改装全部内容!如果大家有想法,欢迎去评论区留言,轩辕也会跟大家一起交流互动的!点赞关注,咱们下期见~



