【全面战场】无后座,高容错!SG552突击步枪精改!
01/241173 浏览攻略
Hello,各位三角洲的干员大家好!三角洲行动全面战场模式,由于地图大并且地形复杂,然后地形复杂,经过反复的研究,也是改出了这款SG552突击步枪,这次的改枪我相信一定有不少干员会喜欢的!

【改装版SG552突击步枪基础介绍】
外观方面:这把改装版SG552突击步枪整体呈深色(黑色为主),枪身带有复杂的纹路设计,显得极具机械感。枪管前端安装有消音器,机匣顶部配备了组合式瞄准装置(含瞄准镜和增高底座),侧面可见战术设备接口。枪身覆盖多处导轨(上导轨、左右导轨等),并安装了不同样式的贴片和握把(前握把、后握把),弹匣为深色聚合物材质,枪托可调节,整体改装细节丰富,兼顾功能性与战术风格。

武器代码:SG552突击步枪-全面战场-6IKHT700BS205M2DA91B4
内含配件:幻影后握把、SG552骑士重枪管、轻语战术消音器、骨架狙击枪托、RK-0前握把、DD蟒蛇护木片*6、SG552 45发扩容弹匣、蜜獾小口径快拔套(黑)、多用途战术增高架、DBAL-X2紫色激光镭指、全景红点瞄准镜。
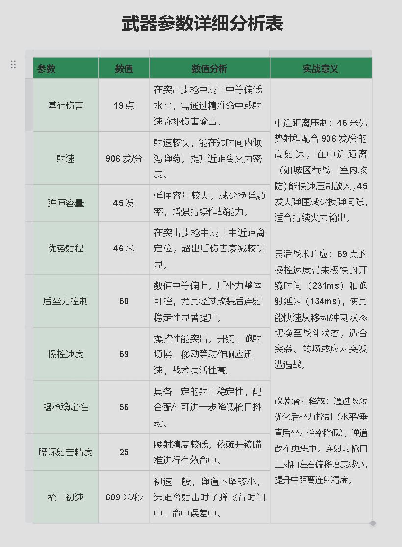
【武器数据】

后坐力与操控:改装后,SG552在机动性(快速开镜、跑射、转场)和可控性(低后坐、高精度)之间取得了平衡,既保留了突击步枪的灵活突击能力,又通过后坐力优化提升了中近距离的持续压制效果,适合需要频繁转移、快速接战的战术场景(如巷战、室内突防),同时也能应对中距离精准射击需求,综合性能更趋近于“灵活精准”的实战定位。

从数据种可以得出:改装版SG552突击步枪是一把以“中近距离压制”和“战术灵活性”为核心优势的突击步枪。其高射速与大弹匣容量保障了近距离火力密度,优秀的操控速度使其在快速攻防中响应迅速,改装后优化的后坐力控制进一步提升了连射稳定性。尽管基础伤害和远距离表现存在短板,但在中近距离战斗(如巷战、室内、丛林遭遇)中能发挥极强的压制力和战术价值。适合偏好主动突击、注重机动性与火力持续性的玩家,可承担团队中的近战突破、中距离火力支援等角色,是一把在特定场景下能高效发挥的战术型武器。

适合玩家:中近距离突击型玩家:偏好主动推进、快速接战的玩家,可利用高射速和灵活操控性在近战中抢占先机。
注重战术灵活性玩家:需要频繁转移、切换战斗场景的玩家,其优秀的操控速度能适应复杂战场节奏。
改装策略型玩家:适合擅长通过配件搭配放大枪械优势的玩家,通过优化后坐力和机动性进一步提升实战表现。
不适合玩家远距离精准射击偏好者:46米优势射程和19点基础伤害限制了远距离作战能力,难以与狙击枪或长射程步枪抗衡。
依赖腰射作战玩家:25点腰际射击精度较低,腰射散布大,依赖开镜瞄准,不适合习惯近距离盲射的玩法。
【弹道体现】

从图中可以看出,子弹多了很多,由25发变成了45发,视野也良好,后坐力很小,同时这把枪换弹速度也还快,并且前面的弹道都是非常稳的,除了伤害低点,其余什么都还好!

手感与总结:这把改装版SG552突击步枪手感轻盈灵活,高操控速度带来极快的开镜和跑射响应,配合改装后优化的后坐力控制,连射时枪口上跳和水平偏移温和易控,45发大弹匣支持持续火力输出,整体射击节奏流畅,尤其适合中近距离快速突击与灵活作战,仅远距离精度和基础伤害略有不足。
以上就是:改装版SG552突击步枪强横改装全部内容!如果大家有想法,欢迎去评论区留言,轩辕也会跟大家一起交流互动的!点赞关注,咱们下期见~



