曦幻装备测评
精华修改于01/251.3 万浏览道具评测
本次测试人员:笑语、IE、叶轩、君鸯、玄羽天翔、小熊猫
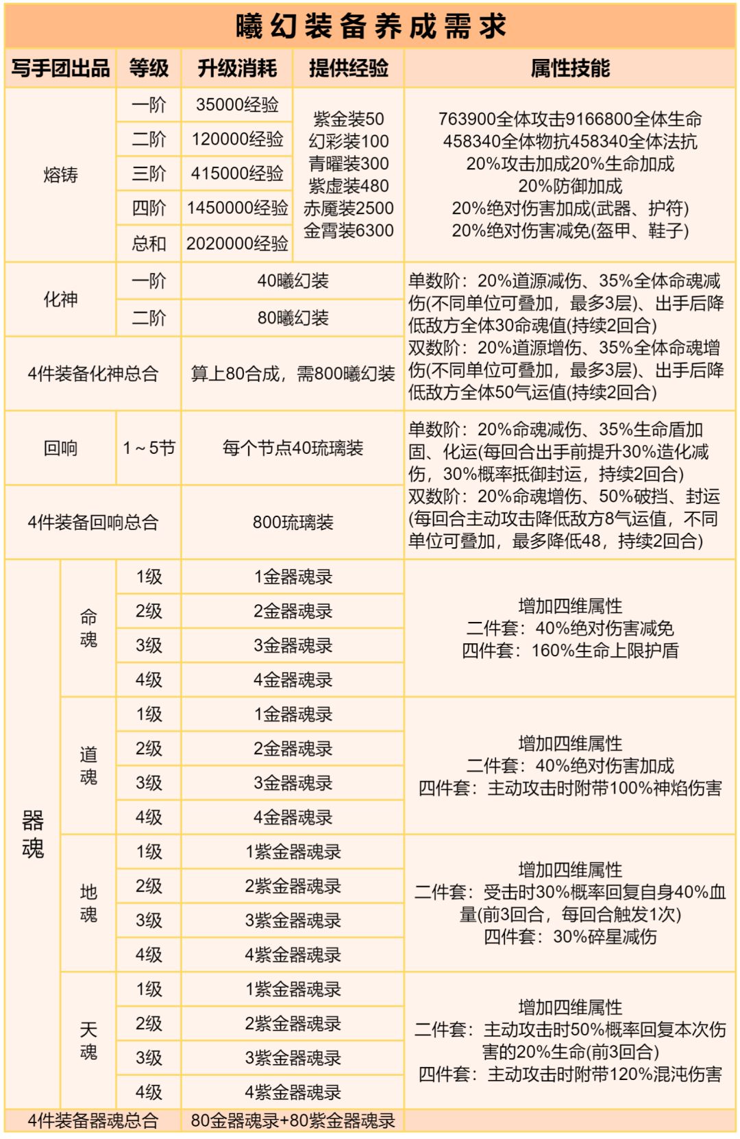
一、曦幻装备技能与养成升法



1.熔铸:别把金霄装备熔了就行。
2.器魂:按这个从上往下顺序升。
主核全1级
副核全1级
三核全1级
主核金器魂全4级、紫金器魂全3级
四核全1级
副核金器魂全4级、紫金器魂全3级
五核全1级
三核金器魂全4级、紫金器魂全3级
六核全1级
接下来就按核度排序升满
3.通灵:一个部位升到共鸣·玄后就升下一个部位,4个部位都到玄后就升下1套,3套共鸣·玄了就按核度排序升满。
4.化神、回响下面开箱讲,在这说下装备套装效果看起来非常强,但实际提升很小的原因。
每装上一件新装备,激活一件套装效果,就代表损失了一件上个品质装备套装效果,和上上个品质装备两阶回响效果,新装备套装的大部分强度都去填补老装备的损失了。
所以新装备的强度提升主要是化神,而回响是继承上一个品质装备的化神,这个不能算新装备的提升。


二、装备开箱
1.为什么要这样开?
化神1+1阶(240碎片)就等于2+2+2+2阶(800碎片)的一半强度。
再加上曦幻装备化神技能中有个不同单位可叠加效果(按11阶算):我方全体命魂增/减伤提升20%,可叠加3层,持续整场战斗。
因此主副三核各给两件1阶装备的强度要完爆把装备集中给一两个单位。
回响跟化神差不多的道理。
四五六核带1或3件0阶曦幻装备,则是为了套装技能的全体加成效果。
注:装备化神技能的道源增减伤是本游戏t0级别的高级属性,命魂增减伤是t1级别的高级属性,这俩几十的数值就相当于其他常见属性一百多到几百的数值。
琉璃装备不需要给四五六核带0阶了,琉璃套装效果是加3级命中闪避,3级命中闪避再过几月就报废了,现在的曦幻神仙已经3级必命中了,后续的曦幻道具也一样。
只要新装备把老装备吞了,任何品质的0阶装备都不用担心替换问题,直接装上。
2.曦幻装备
从上往下代表开启顺序,数字代表化神阶数,装备开启升阶优先武器护符。
主核1
主核11
主核11,副核11,三核11
主核111,副核11,三核11
主核1111,副核11,三核11
主核1111,副核1111,三核1111
主核1111,副核1111,三核1111,四核0,五核0,六核0
主核2211,副核2211,三核2211,四核0,五核0,六核0
主核2211,副核2211,三核2211,四核000,五核000,六核000(先四核3个0,再五核3个0)
接下来就按核度排序升满
3.琉璃装备
优先给曦幻装备回响,武器/护符回响5阶后(更建议这样,花费的碎片更少),或者武器/护符/盔甲/鞋子回响3阶后,再给下一个单位回响或佩戴,佩戴升1111阶化神,主副三核都这样弄好后,按核度排序升满回响或化神。
4.金霄装备
优先给琉璃装备回响,怎么弄跟上面琉璃装备写的一样。
全体都装上满阶金霄装备后,才把金霄装备拿去熔铸。
5.赤魇及以下装备
升满一套后才开下一套,三套升满后,给四五六核各一套0阶的,之后多余的都给更高品质装备熔铸了,注意四个部位平均开。


三、装备强度测试
注:每一段隔开的胜率就是一个不同的测试号,写的先手胜率。
装备升法按开箱写的升,不要按测试里写的升,测试一开始没弄明白升法,是按照往年经验升的,今年不适用。
琉璃版本1、2星升3星提升幅度最大的道具是刃,第二是狮,看到这两升3星比其他道具强不必意外。
总结:前6件1阶装备(主副三核各2件)的性价比超越最新的幻仙宠物星姬灵武神仙1星之后升星,6件1阶后,装备的性价比不比其他道具强了。
这些道具0升1星的性价比,还是远强于装备的。
所以优先把各类道具0升1星,之后前6件1阶装备的充值优先级排在法相天书之下。
曦幻装备11vs没有曦幻装备
73%vs44%,8.9,9.54回合
曦幻装备11vs曦幻神仙1升2
70%vs45%,9.16,9.48回合
曦幻装备11vs曦幻神仙1升3,白泽1升3
51%vs64%,9.7,8.96回合
曦幻装备主核11副核11vs曦幻神仙1升3,白泽1升3,狮1升3
49%vs59%,8.88,9.16回合
曦幻装备1111+11vs曦幻神仙1升3,白泽1升3,狮1升3,狼2升3
52%vs48%,9.68,8.98回合
曦幻装备1111*2vs曦幻神仙1升3,白泽1升3,狮1升3,狼2升3,刃2升3
38%vs72%,9.54,9.68回合
曦幻装备1111*2vs曦幻神仙1升3,白泽1升3,狮1升2,刃2升3
58%vs50%,9.83,9.54回合
没有曦幻装备vs 1件装备
43vs53,10.35,10.32回合
没有曦幻装备vs 2件装备(00)
53vs49,10.66,10.75回合
没有曦幻装备 vs 2件装备(1阶,剩余40片不开)
31vs66,11.12,10.50回合
没有曦幻装备 vs 3件装备(11)
18vs81,10.69,10.27回合
没有曦幻装备 vs 6件装备(1111)
15vs76,10.50,10.20回合
2曦幻(单1余40碎片) vs 白泽+1星(2升3)
56:39,10.44,10.59回合
2曦幻(单1余40碎片) vs 羲和+1星&白泽+1星(均为2升3)
47:51,10.96,10.71回合
2曦幻(单1余40碎片) vs 狮+1星(2升3)
50:51,10.83,10.68回合
3曦幻(11) vs 羲和、狮、白泽、刃各+1星(除刃是3升4,其余均为2升3)
33:64,11.25,10.81回合
6曦幻(11+11) vs 羲和、狮、白泽、刃各+1星(均为2升3)
29:48,10.61,10.49回合
6曦幻(11+11) vs 羲和、狮、白泽、刃各+1星(除刃是3升4,其余均为2升3)
74:25,10.93,11.35回合
6曦幻(11+11) vs 在上一组右侧的基础上再额外开一个1星关羽
74:21,10.57,10.55回合
一件装备vs没有曦幻装备
胜率:47vs39
回合:16.16vs16.02
两件装备(单1)vs没有曦幻装备
胜率:58vs33
回合:16.27vs16.34
三件装备(11)vs没有曦幻装备
胜率:68vs23
回合:16.33vs16.35
三件装备(11)vs腾蛇1升3
胜率:14vs84
回合:16.36vs16.91
三件装备(11)vs白泽2升4
胜率:56vs39
回合:16.26vs16.43
三件装备(11)vs烛3升5
胜率:39vs43
回合:16.37vs16.35
三件装备(11)vs鼠3升5
胜率:22vs79
回合:15.68vs15.72
1111+11*2vs仙缘凡尘录
胜率:48vs57
回合:16.07vs16.19
曦幻装备 1 vs 无曦幻装备:69% vs 32%,12.44回合
曦幻装备 1 vs 曦幻神仙 1 升 2:63% vs 48%,12.32回合
曦幻装备 1 vs 曦幻神仙 1 升 3:44% vs 64%,12.32回合
曦幻装备 11 vs 曦幻神仙 1 升 3:50% vs 42%,12.68回合
曦幻装备 11 vs 白泽 1 升 3:68% vs 46%,12.42回合
曦幻装备 11 vs 狮 1 升 3:52% vs 58%,12.22回合
曦幻装备 11 vs 刃 2 升 3:46% vs 68%,12.22回合
曦幻装备 11 vs 曦幻神仙 1 升 3 + 白泽 1 升 2: 54% vs 54%,12.70回合
曦幻装备 11 vs 曦幻神仙 1 升 3 + 白泽 1 升 3: 40% vs 60%,12.36回合
没有曦幻装备 vs 1件曦幻装(0):53vs60。15.4,15.19回合
没有曦幻装备 vs 2件曦幻装(1):43vs82。15.76,15.44回合
没有曦幻装备 vs 3件曦幻装(11):34vs76。15.82,15.4回合
没有曦幻装备 vs 4件曦幻装(110):20vs89。15.72,15.36回合
没有曦幻装备 vs 5件曦幻装(111):21vs89。15.56,14.88回合
没有曦幻装备 vs 6件曦幻装(1111):22vs90。15.6,15.04回合
装备1111 vs 狮、刃、白泽2升3
32vs80。14.94,14.98回合
装备11*2 vs 狮、刃、白泽2升3
54vs53。15.38,15.12回合
装备1111 vs 刃、白泽2升3
53vs63。15.3,15.16回合
装备11*2 vs 刃、白泽2升3
76vs42。15.28,15.24回合
装备11 vs 白泽1升3
76vs41。15.5,15.8回合
装备11 vs 狮1升3
50vs61。15.68,15.72回合
装备11 vs 刃1升3
42vs74。15.24,14.98回合



