开发蓝贴丨科技系统优化:成品获取、科技解锁、专精整体重构
亲爱的超越者:
自从各位超越者来到奈科特大陆后,科技系统一直都是大家赖以生存的手段,对抗这个充满未知的世界。但目前科技系统仅作为升级解锁能力的目标,远没有发挥出本应带来的丰富体验。因此,我们计划进行科技系统的全面迭代,塑造、还原超越者们在奈科特大陆的生存体验,并赋予每一个剧本不同的生存、游玩乐趣。
一、全新科技系统核心规则更新
在全新的科技规划下,我们对科技树进行了重构。科技树由生存、生产、战斗、建造四个分支构成(部分剧本拥有专属科技分页)。科技能力的解锁不再受赛季阶段或角色等级限制,完全由探索脚步决定。
1. 科技解锁
超越者来到奈科特大陆时默认掌握基础科技能力,后续科技可通过科技树加点、逆向研究、科技发明解锁。解锁科技数量越多,科技等级越高。随科技等级提升可获得常规等级奖励、科技强化次数及领地强化扩容效果。科技等级在剧本结束时清空。
1.1 科技树加点
通过消耗科技点手动选择目标科技解锁。
部分科技需要先解锁前置科技后,才能手动解锁。
科技点可通过升级、重复研究设施/道具、探索神秘宝箱、击败精英怪物获取。
1.2 逆向研究
超越者默认解锁科技研究台建造能力。
将野外收集的带文明遗产标记的设施、道具放入科技研究台进行逆向研究,能在科技树上直接解锁对应科技配方,不受科技树解锁顺序或角色等级限制。
重复逆向研究同一设施、道具可获得科技点。
注意:遗落装备,以及从永恒岛转入的装备,不能被逆向研究和维修,但能被交易和使用。
1.3 科技发明
超越者们通过尝试不同道具资源组合,在科技研究台进行科技发明。
发明结果和成功率受投入材料类型、数量及科技等级影响。
成功时解锁对应科技配方(不受前置科技限制)并获得成品设施、道具;
失败则无法解锁配方,投入材料获得一定返还。
2. 科技强化
随着科技等级提升,超越者可以获得科技强化点数,用于对部分科技进行强化以解锁特殊加成效果。
可在科技界面查看支持强化的科技能力,消耗科技强化点数进行强化并获得额外加成效果。
拥有强化效果的道具可与其他超越者互换、交易。
注意:剧本周期内,科技强化的结果唯一固定,不可重置,所有超越者的结果一致。请谨慎选择。
3. 专精系统移除说明
整个科技专精系统将被移除,原专精相关能力或道具将通过以下方式获取:
- 科技树解锁
- 科技强化激活相关能力
- 部分专精归属于职业能力
- 大世界探索可以直接获取部分专精道具
二、资源、材料、配方相关调整
矿物
大世界地图不再刷新锡矿和铝矿,同时整体涉及相关金属锭的配方也进行了重构。此调整是为了降低矿石种类复杂度,给超越者们提供更清晰的资源升级链路。
废品
聚落投放调整:聚落中无用废品数量和种类明显减少,取而代之的是更丰富实用的道具——家具、玩法道具、工具、消耗品、枪身内衬、制作素材、子弹及料理等。
废品资源调整:原废品发挥新作用——橄榄球可投掷砸晕敌人,图书可阅读获得科技点,搜救机器人可帮助寻回死亡遗落物等。
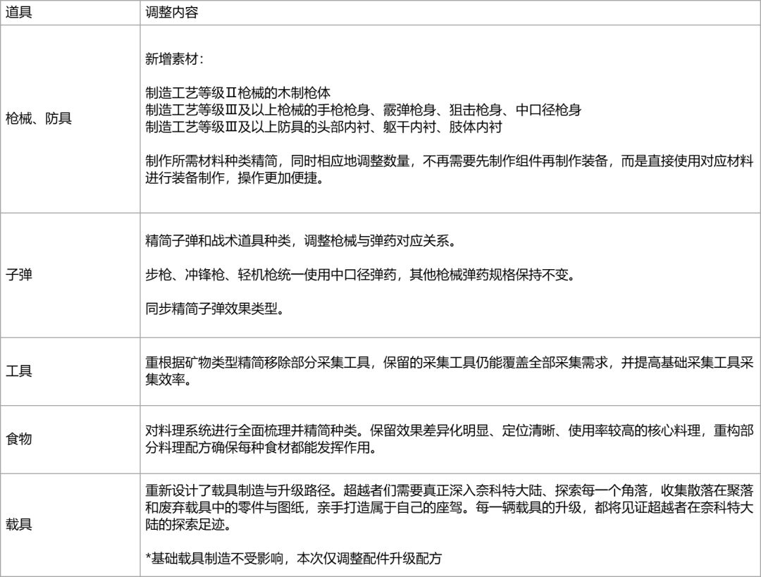
材料
在这次测试,为了减少背包整理和配方查找的负担,我们简化了材料的分级,各类别仅保留一个对应物品。具体的调整如下:

配方
关于配方调整,我们移除了各阶段制作装备时必须的稀有金属结晶。同时,相关道具和设施等的制作配方统一使用简化后材料。根据矿物简化调整了金属矿和金属锭类型,略微提高高级道具、设施和载具消耗的金属锭,精简部分配方消耗材料种类。
三、设施、道具调整
大世界收集调整
超越者们现在可以在奈科特大陆各个角落找到旧世界遗留的设施和道具,找到后可直接使用或用特定回收工具带回领地放置、使用、拆解。不同类型的聚落能够找到的设施、道具各不相同。如在苏德兰果园找到废弃种植箱,在苏德兰化工厂找到拆解台和熔炉设施等。
补充说明:
- 野外或聚落获取的旧世界遗留设施、道具均带有文明遗产标记,赛季结束时会被清空,无法带入永恒岛
- 野外或聚落获取的旧世界遗留设施有较长刷新时间
- 本次EA仅提供部分设施、道具的刷新点位,正式版本将大幅补充
设施调整
为了让超越者们更早地获得完整的制造能力,将时间和资源投入到真正的探索与战斗中,我们移除了5个制造设施:中级工艺台、中级武器台、中级车库、小型研究台、中级灶台。同时将中级设施的制作配方整合至对应的高级设施中,并提前了高级设施的科技解锁节点。
道具调整

关于新老道具兼容说明:由于本次更新调整内容极大,在正式版本外放后,我们会对背包中受影响的旧道具进行标记。超越者们可以在背包界面中直接将这些道具转换为对应的新道具或素材,该兑换功能无时间限制。
四、其他调整
装备穿戴规则
装备穿戴不再受角色等级限制。正式版本将在大世界投放更多高品质遗落装备,帮助新人玩家更快融入游戏。
角色属性
角色默认负重调整为100,相应调整部分物品重量,这也将让超越者们在探索和战斗中面临一些物资管理的挑战。对体型属性影响机制进行调整,让不同体型超越者拥有更鲜明特点和玩法差异。

永恒岛“万能手”使用规则
调整了“万能手”的使用规则,永恒岛内的“万能手”无法修复剧本内装备,剧本内的“万能手”不受影响。
新手和任务流程
调整了刚进入剧本时,初始携带的物品,同时调整了部分任务流程和奖励内容。
以上为本次蓝帖的所有内容,若您有任何疑问或建议,欢迎通过共研反馈平台或官方社区与我们取得联系。
《七日世界》项目组

