低配过关攻略:如何用全平民阵容通关高难副本!
修改于昨天 17:2910 浏览攻略
在《横扫千军怀旧服》中,高难副本(如无双试炼、火烧连营、炼狱关卡)并非大R玩家的“专利”。通过合理的阵容搭配、精准的技能释放与资源集中培养,全平民阵容也能实现“白嫖”通关。本文从核心思路、阵容推荐、实战技巧三方面展开,帮你用平民武将啃下高难副本!
(以下内容来自玩家投稿,不代表官方立场)
一、核心思路:平民通关高难副本的“三大法则”
高难副本的核心挑战是“高爆发”“强控制”“厚血线”,平民阵容需围绕“控场-续航-爆发”三位一体构建,具体法则如下:
1. 控制优先:用沉默/眩晕/冰冻技能打断敌方关键输出,避免被“一波带走”;
2. 续航兜底:通过治疗/护盾维持团队血量,应对敌方持续输出;
3. 爆发补刀:集中资源培养一个单体/群体爆发武将(如黄月英、孙尚香),快速削减敌方输出位。

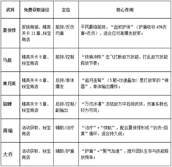
二、平民核心武将推荐:易获取、高性价比
平民阵容的核心是“用最少资源,发挥最大作用”。以下是怀旧服中易获取、高实用性的平民武将,覆盖“前排-输出-控制-辅助”四大定位:

三、高难副本针对性阵容推荐
根据不同副本的核心挑战,调整阵容功能分配,以下是实战验证有效的平民阵容:
阵容推荐一:
夏侯惇+黄月英+周瑜+郭嘉+大乔
实战技巧:
● 夏侯惇需堆防御宝石(物防、法防)和兵力宝石,确保“血煞护体”的吸收效果最大化;
● 黄月英需堆攻击宝石(攻击、破击),并将“追月连弩”的攻速叠加至最高(可通过战马“赤兔”提升攻速);
● 郭嘉的“全屏沉默”需在敌军蓄力大招时释放,打断其技能。
阵容推荐二:
马超+周瑜+黄月英+郭嘉+貂蝉
实战技巧:
● 调整马超血量和防御,确保“铁骑冲锋”先手控制;
● 貂蝉的“冰冻”敌军中后排,用“万仞冰瀑”限制其输出。
四、平民通关高难副本的“关键技巧”
除了阵容搭配,实战技巧也是“白嫖”通关的关键,以下是必看的细节:
1. 技能释放时机:打断敌方核心技能
● 敌军大招:当敌军聚气条满时,用控制技能(如郭嘉的“全屏沉默”、诸葛亮的“八门金锁”)打断,避免被“秒后排”。
2. 资源集中培养:避免“平均分配”
● 核心输出:将最好的装备(武器、项链)、宝石(攻击、暴击)给黄月英/孙尚香,确保其“爆发输出”能力;
● 核心前排:将防御宝石(物防、法防)、兵力宝石给夏侯惇/马超,确保其“抗伤”能力;
● 控制武将:将赤兔马(速度)给郭嘉/诸葛亮,确保其“先手控制”能力。
3. 战马与宝石:提升战力的“隐形关键”
● 战马:赤兔马提升攻速或照夜玉狮子恢复聚气,适合输出武将;的卢马回血续航,适合前排武将;爪黄飞电死亡回怒,适合辅助武将。
● 宝石:输出武将优先攻击宝石,前排武将优先防御、兵力宝石,可通过“宝石祭祀”(每日必刷)获取。
4. 主公技:在关键时刻使用鼓舞型、恢复型、毁灭型等主公技,往往能左右战局,堪称“逆转神器”。
五、总结:平民通关高难副本的“终极秘诀”
《横扫千军怀旧服》的高难副本,拼的不是“氪金”,而是“策略”与“细节”。平民玩家只需:
1. 选对核心武将(例如夏侯惇、黄月英、貂蝉等);
2. 搭配合理阵容(控场-续航-爆发三位一体);
3. 掌握实战技巧(技能释放时机、资源集中培养);
4. 科学分配资源(战马、宝石、装备、神兵等)。
通过以上方法,即使是全平民阵容,也能“白嫖”通关高难副本,享受“以弱胜强”的乐趣!

