「冒险指南」|《酷鼠宝快跑》「星途测试」玩法介绍
大家好,我是鼠小助。
鼠宝们的故事发生在远离人类的森林,这里有一个鼠宝生活的小镇,他们有着和人类相似的科技和建筑。
突然有一天,时空出现了裂缝,在鼠宝们生活的小镇周围连接了许多奇幻的平行世界......
*写在最前面,酷鼠宝目前还在开发阶段,有不足之处还望大家见谅~
一、主线玩法
点击挑战关卡按钮,即可开启游戏。
主题分普通模式与困难模式。玩家完成普通模式全部15关,解锁困难模式。

点击“未完成关卡”打开阵容选择页面。此区域显示进入本关,上阵的角色阵容。
每局最少上阵5个角色,最多上阵10个角色。

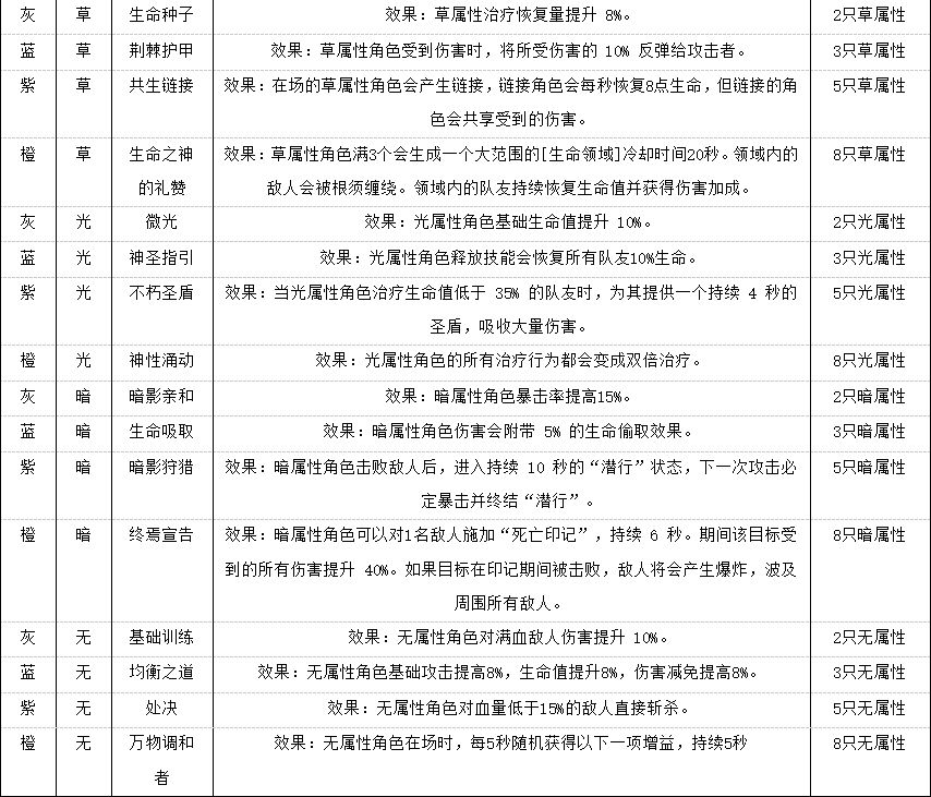
可以根据角色属性搭配决定好上阵角色,搭配可以激发不同的组合技。
属性搭配详情可以点击“属性搭配”按钮打开查看。

当角色在游戏中受到攻击时,会积累怒气值,怒气值满了,可以释放角色属性组合技。

在游戏中,玩家的角色会排队自动向下移动,自动挖掘物资,自动打怪。
游戏中前排为战斗角色,玩家卡池上阵的主要角色都会在矿工前面。
玩家在游戏中收集的物资,会在矿工位置显示。如果当前矿工收集满了,矿工头像框会变成蓝色。

左下角位置显示本局召唤之星数量,召唤之星可以召唤下方卡池的角色上阵,增加游戏中上阵角色的数量。
游戏中上阵角色数量越多,战力越强。
角色卡池区域,角色卡左上角显示召唤该角色需要的召唤之星数量,卡右下角显示该角色属性。
玩家可以点击,或拖拽卡牌上阵角色调整上阵位置。

上阵同属性角色,会激活属性加成,上阵同属星角色越多,属性加成等级越高。


在游戏中,玩家还会随机遇到召唤星祭坛,能量之花和5大神像。
- 召唤星祭坛:角色靠近召唤之星祭坛,可领取50个召唤之星

- 能量之花:玩家遇到能量之花,可以给角色卡牌充能,被充能的角色上阵,能量条初始状态满格,可以直接释放角色技能大招。

- 5大神像:玩家随机遇到5大神像之一,靠近神像可被神像赋能。


游戏中,所有上阵角色全部死亡,游戏失败弹出失败页面。
失败后,玩家可以通过带出的资源进入鼠宝、训练、盲盒等位置提升变强
游戏中,上阵角色走到本关出口,游戏胜利,弹出胜利页面。

二、副本——领主挑战玩法
胜利通关关卡1-10,解锁领主挑战玩法。
荆棘蛇谷的领主是大蛇西尔莎女王。

点击开始挑战,参与领主挑战任务,每个玩家每日有三次免费挑战机会,挑战成功则领取挑战奖励。
每天挑战成功一次即可,次日0点更新胜利奖励可继续挑战。
按住屏幕会出现遥感,通过左右移动遥感控制角色移动。角色移动到棕色土块位置,向下移动可以挖开土块。

- 当鼠宝落在红色爆炸砖块时,向下挖则可以炸开周围砖块。

- 挖到绿色毒液砖块,鼠宝将会中毒,导致鼠宝左右移动时会向反方向移动。
中毒持续效果6秒。

- 当鼠宝周围有宝葫芦时,移动鼠宝触碰宝葫芦,宝葫芦将会飞向领主并造成一点伤害
左侧为领主血条(大蛇西尔莎女王血量50点)

失败条件触发:
- 领主会一直向下追玩家,玩家被追上游戏失败。
- 玩家碰到刺球,游戏失败。
- 游戏中被喷火的装置喷出的火球攻击,游戏失败。
成功条件触发:
- 清空领主血条,击败领主
*鼠宝们的故事还在不断发生和创造,如果你也对《酷鼠宝快跑》感兴趣。
点击下方链接预约吧~鼠宝会马不停蹄的和大家见面的!
酷鼠宝快跑(TapTap测试版) - 安卓官方预约 - TapTap
酷鼠宝快跑(TapTap测试版)是一款冒险游戏,TapTap 提供酷鼠宝快跑(TapTap测试版)最新版官方正版下载,-酷宝!快醒醒,你还好吗?你还认不认识我?-我…我没事,这里...

https://www.taptap.cn/app/816858?os=android


