首页
排行榜
发现
云游戏
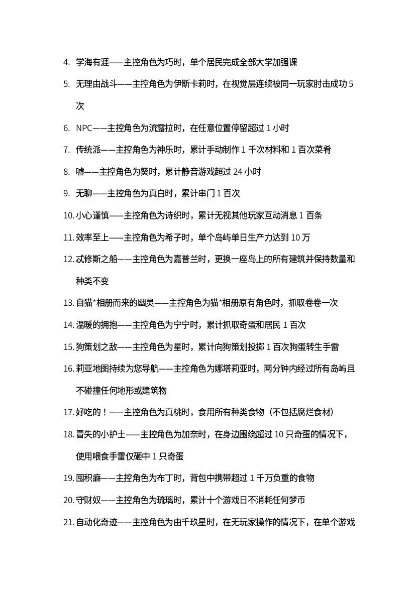
PC 游戏
动态
发布
论坛
TapTap 制造
聚光灯 GameJam
开发者中心
创作者中心
下载手机 APP
扫码下载
Android APK 下载
版本:v
App Store 下载
版本:v
下载 PC 版
Windows 版下载
版本:v
下载 TapTap
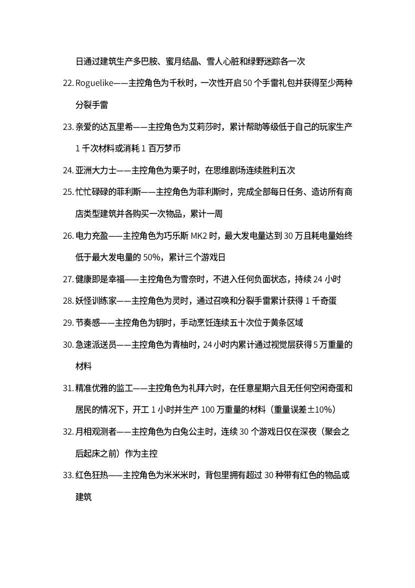
TapTap 手机 APP
扫码下载手机App
Android APK 下载
版本:v
App Store 下载
版本:v
TapTap PC 版
Windows 客户端下载
版本:v
栎樗
关注
栎樗
关注
奇蛋生物全成就图鉴(雾)
03/20
203 浏览
综合
作为自动化生产游戏(自称),没有成就系统不免太可惜了,也少了很大一块奖励来源,在这里编写了一些,希望游戏内早日有成就可供收集,感觉能比种柚子有趣
17
1