首页
排行榜
发现
云游戏
PC 游戏
动态
发布
论坛
TapTap 制造
聚光灯 GameJam
开发者中心
创作者中心
下载手机 APP
扫码下载
Android APK 下载
版本:v
App Store 下载
版本:v
下载 PC 版
Windows 版下载
版本:v
下载 TapTap
TapTap 手机 APP
扫码下载手机App
Android APK 下载
版本:v
App Store 下载
版本:v
TapTap PC 版
Windows 客户端下载
版本:v
十泉
佛系摸鱼
关注
十泉
佛系摸鱼
关注
神山:大言山详细解析和关卡攻略
03/24
394 浏览
游戏攻略
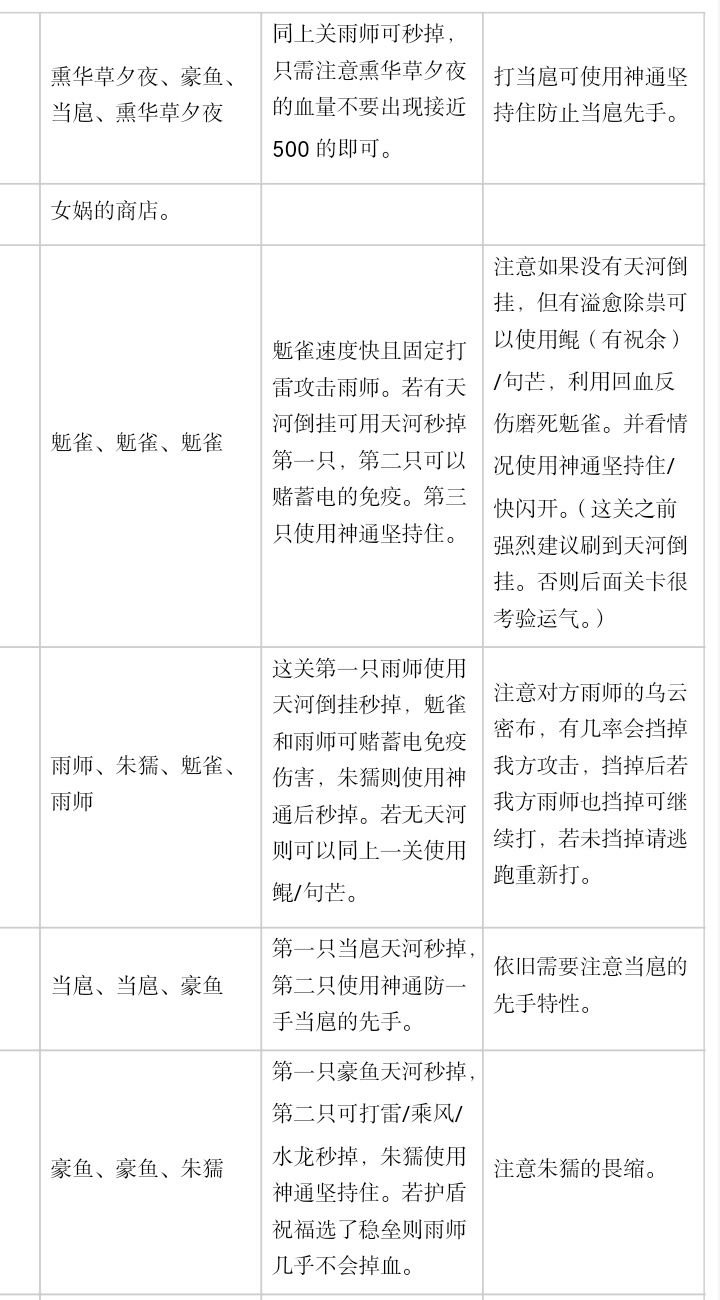
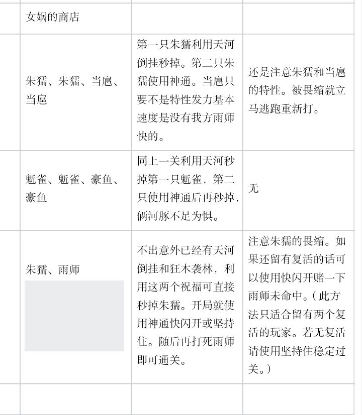
这是最新的大言山详细攻略,每一关的打法都有,只需要按着来基本可以通关。
猜你想搜
山海进化录 大言山攻略
7
6
1