首页
排行榜
发现
动态
云游戏
PC 游戏
论坛
创作者中心
开发者中心
发布
下载手机 APP
扫码下载
Android APK 下载
版本:v
App Store 下载
版本:v
下载 PC 版
Windows 版下载
版本:v
下载 TapTap
TapTap 手机 APP
扫码下载手机App
Android APK 下载
版本:v
App Store 下载
版本:v
TapTap PC 版
Windows 客户端下载
版本:v
黑虎阿符
关注
黑虎阿符
关注
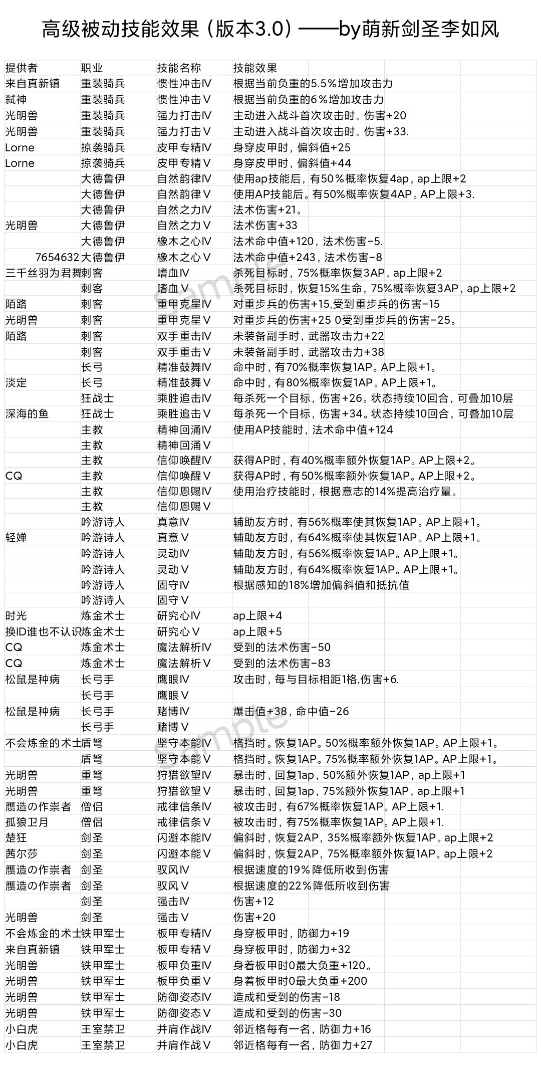
高级技能效果表(暂停更新,时光已经接手了,所以我这就不更了)
精华
修改于
2021/09/22
1.9 万浏览
攻略
一部分高级的效果,可能有错漏
第一行的名字都是技能提供者
并且在此征集其他高级技能效果,可以私聊发我或者回复在下方评论
想看新版去精华找时光那帖就行了
122
356
119