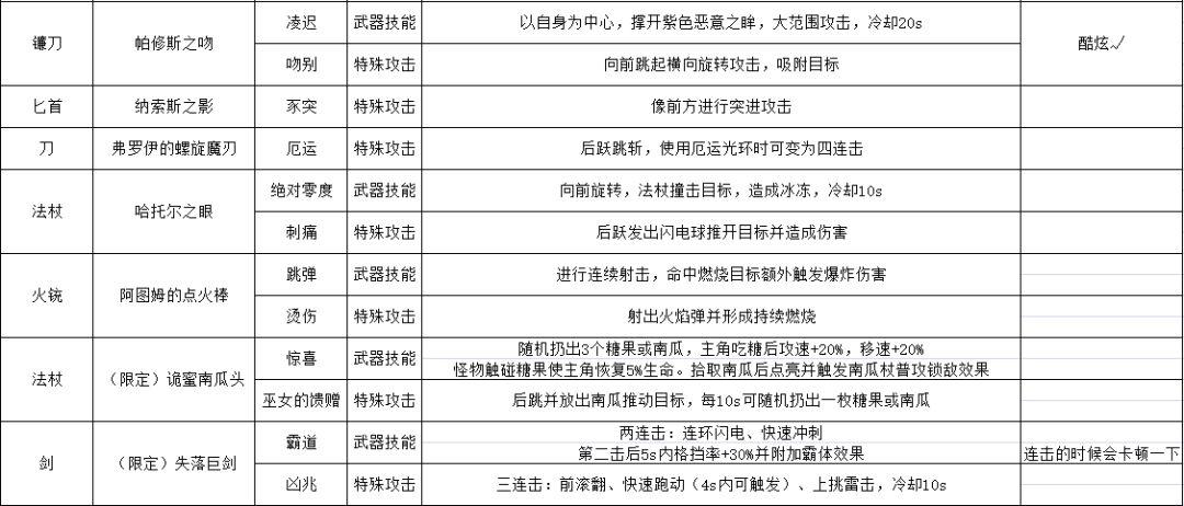
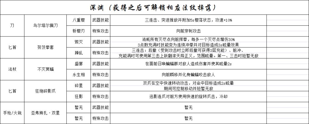
法纹汇总(除部分武器技能法纹)
修改于2020/12/063490 浏览攻略
前言:
异化信息表格化系列。确实是个大工程。。
转载请注明出处。
本帖分封印、旧神、深渊三级,收录了除开封印武器和部分旧神武器能刷新的武器技能法纹之外 所有(应该没有遗漏)的法纹名称及效用,附加部分个人评价与推荐搭配。
为何要写这篇帖呢,当然是为了水经验(划掉)
一是时常容易忘记法纹名称,整理成表好有所对照;二是希望能给入坑萌新作为参考,在刚玩时不会半天摸不着头脑
个人向产物,不喜勿喷。
当然也欢迎文明讨论。
以上。
对封印武器法纹评级的颜色对照

封印武器:










封印武器和部分旧神武器能刷出来的武器技能法纹……不太想写了(懒)


