【攻略征集】游戏知识浅谈,少走弯路(新手篇)93872
精华修改于2021/09/153.7 万浏览推荐攻略
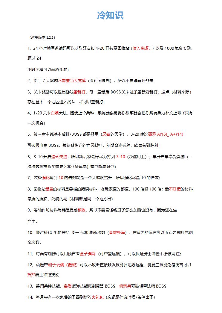
内容有点长,有缘人进来看看
最近官方大力推广宣传(给力),吸引了很多萌新玩家,群里(558359148)各种提问
![[嗒啦啦2_吃瓜]](https://img-tc.tapimg.com/market/images/6eb1d083dff1c09692102cb5a98727f3.gif)
为了方便玩家观看制作成图片,欢迎大家保存!制作不易,如果觉得这篇攻略对你有帮助,点个赞给予我最大的支持!
![[嗒啦啦2_乖巧]](https://img-tc.tapimg.com/market/images/e1c24f8566fda8255009cae7e503676c.gif)
![[嗒啦啦2_乖巧]](https://img-tc.tapimg.com/market/images/e1c24f8566fda8255009cae7e503676c.gif)


![[嗒啦啦2_抱大腿]](https://img-tc.tapimg.com/market/images/9dc10e5b23e41c7c957a1006f2db76e8.gif)
魔王传送门
原创保姆级萌新攻略:https://www.taptap.com/topic/18555455
全种族进阶战力攻略:https://www.taptap.com/topic/18546523
金色传说(宝物)讲解:https://www.taptap.com/topic/18557291
据点收益表(大佬看的东西,萌新就别点了):https://www.taptap.com/topic/18581346
!!!最后点个赞呗


