新手攻略(帖子消失了是修改后在审核)
精华修改于09/26277 万浏览精品攻略
先别看除礼包码外的,看多了晕
一、开局
游戏每天9点开新区,开局建议玩人族>妖族>道族>佛族。
种族选择不用太过纠结,后续转族不困难,人族开局以后再转喜欢的。
人族:高伤害,前两月pvp、pve均为最强,新手村有一些需要打伤害的玩法,人族能获得更多奖励。
妖族:debuff流。
佛族:高防御。
道族:加减技能点、控制,辅助种族。
攻略不用一次性看太多,按照游戏进度慢慢看,其实都是很简单的东西,但一次看太多会觉得很复杂。
阵容方面纯族就行,单一种族有什么上什么,阵容详细的可前往阵容选择贴查看。
打副本是玩家先手,玩家对战是战力高的先手,出手顺序就是123456号位这样排下去,大多数时候都是把越强的神仙站位放在越前。

这游戏的新手村有10天,这10天内0氪/首充只用在商城体力丹法力丹每天买满+10个除魔令、某些玩法次数、vip礼包这3个地方花元宝,多的全存着,等出村后的活动花。
前面9天不需要存丹,有就用了,尽量到达每天的极限等级,第10天的时候随便留十几个丹,当出村后的任务备用。
出村后的活动购买可前往出村后的活动购买兑换贴查看。
二、寻仙
这不是抽卡游戏,寻仙抽的神仙只是前期过渡一下,后续都用不上。
不用花元宝抽卡,光靠免费送的寻仙笔在第3天时就能抽到接近600次了,第650次的奖励非必要。
不用管寻仙抽到的是什么族,想玩什么族直接箱子里选,箱子里的推荐神仙可能不是你想玩的族,不用管推荐。

寻仙冲榜完全没必要的,奖励太破了,玩久一点你会发现除元宝外的其他奖励根本没用。
道友神仙的品级排序是:琉璃>金霄>赤魇>紫虚>青曜>幻彩>紫金,寻仙只能抽到紫虚品质的。
在寻仙花的元宝越多,出了新手10天后越难玩,10天内首充党要存35万元宝(35万只是最低要求,越多越好,正常能有接近40万元宝),才能保证出了新手村后玩得舒服,出村后的神仙活动能用2.5万元宝直接买到最高品质的琉璃神仙。

三、七天乐与半月庆典
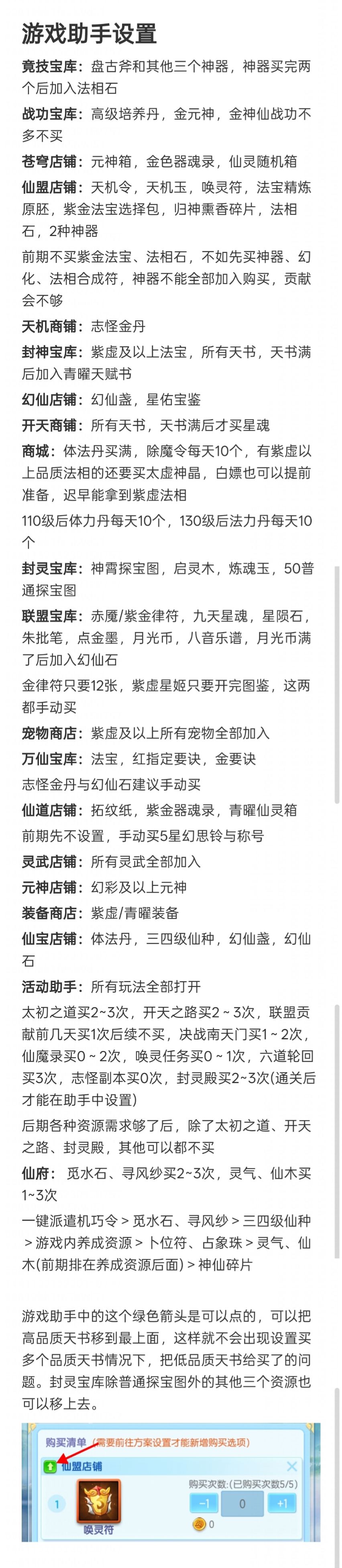
提前查看准备,仙盟商店的精炼原胚、天机令、唤灵符记得每天买完,天机令唤灵符在任务没开启前先存着,除了竞技场外,这些任务都很容易完成。
七天后每月签到的补签,优先补体法丹与元宝。



四、玩法开启等级与注意事项



本应该是最长最重要的一个篇幅,全集中在表里了,里面有很多基础的东西,一定要仔细看!一定要仔细看!一定要仔细看!看不清的保存在相册观看,一键助手设置与万仙阵答案放最下面了。
等级礼包灵武开刃,宠物开熊,幻仙开朱厌,元神随意无区别。
证道之路65级开弩,70级开虎,有0星虎后开犀,75级开相柳,有0星相柳后开玄蜂,90级开万古。
如果出村会错过灵武、宠物活动,可以升星弩、虎/犀双1星过渡一下。
五、新区活动介绍
篇幅太长了不方便看,把这个独立出去了,点链接观看。
新区活动介绍
腾讯文档-在线文档

https://docs.qq.com/doc/DRm5ocEx5UEFVdm5k

六、新区充值
前面说过品质排序是琉璃>金霄>赤魇>紫虚>青曜>幻彩>紫金,如果不算法相这个村内外都是第一性价比的,村里充5000可能还不如村外充1000。



月卡可以在书阁活动续费,多拿75片玉书(书阁的高级兑换道具)。
村外充值可参考画戟的氪金攻略。
1高级道具=1琉璃/金霄普通道具碎片
4高级道具=1天书碎片
6元=3个高级道具
30元=5个高级道具
68元=10个高级道具
128元=20个高级道具
288元=35个高级道具
548元=65琉璃/金霄碎片=17天书碎片
648元=80琉璃/金霄碎片=20天书碎片
充值档次性价比:
6>30>128>68>648(前3次)>288(前3次)>548(前3次)>648>288>548
若本周未单充过288,可提高1次288的优先级,大约在第一次128档之后。
七、其它图表


万仙阵答案
