【活动】倒计时最后一波,今天抢完明天开测!
昨天的活动大家都参加了吗!是不是很刺激,有木有很惊喜!
今天我们要来一波最大的啦!期待的搓搓小手。
除了和之前一致的活动奖励,又新增了一大波的奖励哟!
再来看一次我们的活动规则吧:
当回帖总楼层达到60后,将增加奖励份额。
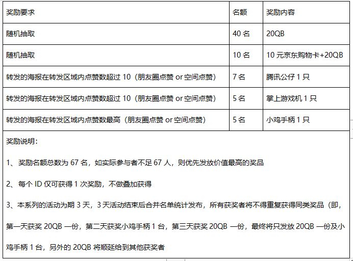
增加奖励掉落规则:基础奖励-抽20个幸运观众、每人20QB;
回帖总数达到80,官方多赠送10张价值10元的京东购物卡、10份20QB,以及5台掌上游戏机;
回帖总数达到160,官方多赠送5个公仔、10份20QB;
回帖总数达到260,官方多赠送5个小鸡手柄、10份20QB奖励;

奖励规则说明
官方共计准备67件奖品,当楼层满足260层,但实际参与人数少于67人时,从价值更高的奖励开始发放,发满为止
举例:
今日的倒计时活动,官网共准备了67件实物奖励(包括上述QB卡、京东卡等)。当玩家回帖数量达到最高等级要求(即260贴)时,但实际参与人数又不足67人,此时官方优先发放价值更高的奖励,即优先发放终极大奖(公仔、小鸡手柄)
小声逼逼:昨天的奖励都没发完,快点告诉你的亲朋好友来蹭奖励吧!

温馨提示:当天的活动仅当天的海报有效
【活动时间】:即刻起-11月26日23:59
【活动内容】:活动期间,根据回复格式参与活动,既有机会赢取丰厚奖励!
【回复格式】
游戏账号(QQ/微信号):
写下你对游戏开测的祝福:
转发截图:(转发至任意圈子即可)
【活动奖励】

【活动说明】
1、严禁抄袭,内容必须为原创,违者取消资格
2、活动形式为回帖活动,请按照格式要求参加活动,如不按照规则参与,则不计入奖励名单
3、允许进行盖楼,但同一ID不得连续回复3次以上,整个活动中不得回复超过10次,违者取消活动资格
4、活动结束后统计评奖将以【魂武者】官方团队公布获奖名单为准,所有奖项不重复获得
5、活动奖励将由官方运营团队负责人联系获奖者进行统计发放;
6、获奖名单将在活动结束后的10个工作日内公布,奖励发放将在公告发布以后20个工作日内发放
7、本活动最终解释权归【魂武者】官方团队所有

