首页
排行榜
发现
动态
云游戏
PC 游戏
论坛
创作者中心
开发者中心
TapTap 制造
聚光灯 GameJam
发布
下载手机 APP
扫码下载
Android APK 下载
版本:v
App Store 下载
版本:v
下载 PC 版
Windows 版下载
版本:v
下载 TapTap
TapTap 手机 APP
扫码下载手机App
Android APK 下载
版本:v
App Store 下载
版本:v
TapTap PC 版
Windows 客户端下载
版本:v
火柴攻略
加载中
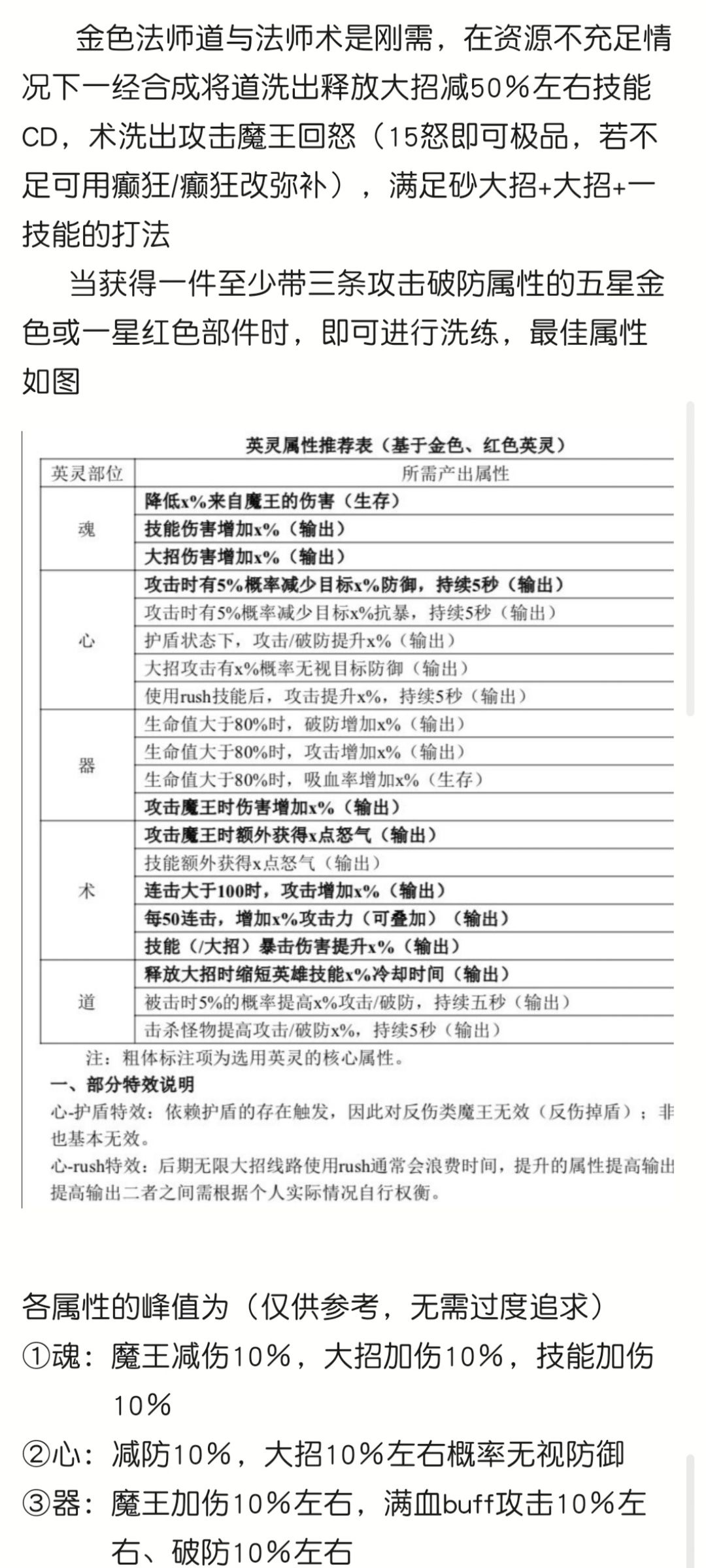
召唤师升级攻略(体力合理化运用)平民专属
#火柴人联盟2 随着版本的不断更新迭代,相信越来越多的人都逐渐意识到升级的重要性,当你慢悠悠好不容易摸到130级,140版本的更新让你每升一级就要好几万经验,难如登天。而140版本距今也将近一年,150版本应该也不远了,需要的经验只会多不会少[表情_喷][表情_喷][表情_喷] 所以,不止平民,对于任何玩家来说升级都是一项挑战,同时也是机遇。更快升级意味着能比别人更早穿上更高星的装备,各方面数值
最全攻略:怎么养平民战神-砂
**一、技能搭配与输出循环** 1. **核心技能** - **砂之禁锢(一技能)**:短前摇技能,可造成范围伤害并降低敌人防御,配合减防宠物效果更佳。 - **砂之祭祀(大招)**:高连击、高伤害的爆发技能,是砂输出的核心。 - **技能循环**:优先交替使用一技能和大招,其他技能(如二、三技能)因前摇较长可忽略,以最大化输出效率。 2. **无限大招技巧** - **装备需求*
火柴人联盟2新手攻略
一、角色选择篇[表情_wink] 在火柴人联盟2中,每个角色都有其独特的技能和特点。关于平民玩家英雄培养优先顺序: 射手:魈>艾希(开服微氪)>超级希尔,其他不养。 法师:砂(弹珠抽)>风女(赛季宝箱低氪)>雾镜(很强,手感好,火男pro)> 兔兔>艾琳>玄奘 战士:小火(弹珠抽)>超级剑心>岚 坦克:胖欧,凯恩,(坦克可以忽略不养) 肝PVP攒720个勋章可以换648充值券,在一个好的七天
01:00
火柴人联盟2 横版格斗手游推荐 游戏新区开局破解攻略
火柴人联盟2 横版动作格斗手游推荐 游戏新区开局破解攻略#火柴人联盟2#游戏安利#游戏福利#游戏推荐#新手攻略
火柴人联盟2新手攻略装备篇
装备篇 魔窟: 1星:癫狂改、影流改。 2星:胧月改、破势改、残心改。 3星,随缘(荆棘改,荆棘)。 4星,冰羽腰带、冰羽鞋。 5星,真龙腰带、真龙裤子。 配装推荐:顺序为:武器,头盔,腰带,甲,鞋子,护腿。 一星:癫狂改(癫狂、缠火法典、魔王怒够或魈和萧玉用噬魔剑)、噬魔头(缠火头)、噬魔腰带(缠火腰带)、噬魔甲(无噬魔或魈和萧玉用缠火披风)、噬魔鞋(缠火鞋)、噬魔腿(缠火腿)。 二星:胧月改(
【攻略】火柴人联盟2英雄获取和培养攻略
火2里的英雄有很多,怎样才能得到这些英雄呢,哪些值得培养呢? 各英雄的获取难度和方法,培养建议: SR: 紫云、安琪、萧玉、修罗、傲赛天、凯丽(新英雄)(高) 获取方法:氪金,限时礼包,每日充值以及累计充值活动;恶魔宝箱中的特殊奖励有极低概率抽到(紫云,安琪,凯丽除外),钻石礼包低概率(傲赛天,安琪) 砂,牛小魔(较高) 获取方法:都可以通过幸运弹珠活动有概率抽得到,注意的是幸运弹珠没有保底,全看
火柴人联盟2攻略
1、升级(提升召唤师等级) 玩家的首要任务是获取召唤师经验,提升召唤师等级。而获取召唤师经验的渠道包括:魔窟、每日任务、主线任务、主线关卡首通、幻鬼之界。其中,魔窟是获取召唤师经验最高效的途径;每次消耗10体力。本人建议体力要时刻保持在100 以下,确保能持续地自动恢复(每10分钟恢复1点体力)体力通过欢乐吃鸡或直接购买(20/30/50/70/100/100... 火柴)获得。主线关卡打不过的不
零氪玩家火柴获取攻略
1、TapTap版火柴人联盟2,里面看视频可以得火柴,总计获得77ⅹ6的火柴,还有六个小火红包(红包有小概率开出上千甚至上万的火柴) 2、兑换码,目前贴主已知兑换码有:hcr622dwak,hellohcrlm,tap111,tap222,tap333,hcrlm714anqi,hcrlm721czjj,hcrlm728yxm,hcrlmhdq83(最后这个仅限今天能用)想要兑换码的可以加千人玩家
火柴人联盟2-萌新指导与攻略
装备篇 主要针对魔王) 1星推荐:滋鹰刀(对魔王造成的伤害提升9%)/赢狂改(每次攻击额外获得6高怒气),噬魔头(满少10%来自愿王动伤害),影流改(大招使目标降低20%防御),噬魔衣服(被魔王攻击时获得20点怒气),噬魔鞋(对魔王的暴击率提升20%),噬魔腿(对魔王的暴击伤害提升20%) 噬魔套获取途径: 1.压级在20级以下礼包商店有较高概率刷新(推荐肝帝) 2.折扣商店充值328可花火柴购买
如何获得火柴
1.每天可以在领取福利处看广告获得77固定量火柴和火火红包一个。 2.火火红包打开后可获得8个、88个、588个不等量火柴。 3.在论坛签到获得兑换码后到游戏中点开头像,有一兑换码处输入兑换码即可获得相应火柴。 4.在游戏中,点开福利,每日签到有时会获得相应火柴。 5.在游戏中获得幸运夺宝币后,抽奖有几率获得对应的火柴。(偷偷告诉你概率很大) 6.在官方出的一些相关活动中有时也会有签到,签到中大概
火柴人联盟2攻略教你怎么玩
铭文方面没有百免的话首选铁甲可以让你打魔王一直活到最后,如果已经百免了那么后面的铭文全部选择刺骨,其他的铭文都是没什么用的和我第一张图那样 英灵的话只能合成红色一星以下的,通过5+5的方法合成概率是最大的。合成图鉴如下左到右 如果需要洗属性的话那么魂只要洗魔王减伤达到8/100就已经是很好的了后面就是洗术,这个是无限大最重要的东西红色一星最多可以洗出来21的魔王怒,然后往下每降一星魔王怒减一,术还
萌新必看!火二的火柴获取途径!
火二里有所有玩家都用得到的东西——火柴,可一些萌新却不知道怎样获取,下面我就为萌新解解惑。 一,游戏活动。火二中有许多活动,如每日签到,公会每日奖励,日常副本完成后可领的宝箱里都可领到。然后就是游戏活动,如节日七天活动签到,招财猫,都可以领到,还有一些副本结算,有酒馆英雄试炼结算,世界魔王死亡后排名结算,PVP每周后排名结算,高级竞技场两周结算,还有一些特殊的,如公会神器寻贴有机率会抽到火柴,弹幕
【攻略】v0前期<6.资源篇>
#游戏攻略 一,日常资源(什么需要花火柴) 建议指数: ∞星:每日买体力,礼包商店惊现神装 5星:魂殿,经验灵珠副本,仙豆铁矿矿洞,返利时期的补天石 4星:守护女神刷宝箱,铁矿金币副本 3星:鸡店买鸡,金币矿洞 🐶都不买:幻境 二,其它资源 福星币攒够能换一个红宠随机蛋再花,幸运币攒够一个你想要的左上角大保底再花,幸运宝券等到你想要的英雄再花,反正别用火柴就行,金币后期缺,前期不要花的太放肆,火
火柴人联盟攻略,英灵洗练
英灵的数据只作参考,平民不支持极限追求,中等就好(前期先拿金色的英灵过渡,有好属性的红英灵在着重洗练),坦克英灵不追求什么,只要 英灵道 出了释放大招就减CD就行,这是我的建议,谢谢大家的观看!#攻略
【攻略】火柴获取途径
1.每天都可以通过看广告来获得火柴,次数根据vip等级来算 2.魔王挑战 3.每日任务 4.酒馆挑战 5.tap签到活动#攻略
29:35
火柴人联盟2 英雄小课堂:剑鬼
剑鬼PVP连招教学 一身操作技巧,再也不要乱放技能普攻了!玩好了,雷胧金都是个屁!
关于火柴人玩家如何获取火柴的攻略
玩家如果想获取火柴,有如下几个渠道: 1.完成每日任务,每日任务完成会有三个宝箱,解锁三个宝箱就可以获得相应火柴奖励。 2.输入兑换码获取,小火每周在周五下午都会发送两个兑换码,以供玩家兑换,玩家可以加官方Q群来获取兑换码,也可以关注公屏,会有玩家来公布,关注火柴人官方或者辰星俱乐部,也有兑换码领取火柴。 3.参与酒馆左榜活动,酒馆每日都有英雄试炼等活动,玩家可参与,通过排名高低来获取不用数额的火
主要是写了火柴的获取途径,如何使用火柴利益最大化。
火柴获取途径以及如何使用火柴利益最大化。 最平常的最平常的获取方式就是每日完成日常任务活跃达到一定程度,可在宝箱领取的火柴,这是最简单的获取方式,也是大部分玩家每日必做的事情之一其实,火柴的获取途径很多,举几个例子,例如酒馆,高级竞技场,周末狂欢,幸运夺宝,斗兽场等等获取途径很多。 我这边推我这边推荐一些简单获得火柴的方法, 1—酒馆打排行榜的时候尽量排名打高隔日获得的火柴也多(随便打打,混个榜也
以我为戒能搞就搞,搞不到就存火柴抽。
128加250块加两个理财加648共计1728这就是目前的总消费,从此刻起呢就不会再氪金了剩下的就是养成了。 顺便说说个人最重要的几点,不对呢请各位多多担待了。 1:首先宠物优先因为后期贼难出红宠,火柴全部用来抽宠物运气好的话蓝龙啥的前期就有了。 幸运夺宝的月饼如果是零充玩家,有送的就攒着有时候,有活动积分满1200得一个随机红宠物蛋,后期宠物全靠它别指望运气,运气这玩意儿只会坑死你。 (氪老随意
火2攻略:零氪玩家如何白嫖火柴
1.首先我们可以看到我们可以通过<每日任务>里面完成任务获得活跃度,在活跃度宝箱里面也是有一些火柴的,量不多但是也比较好拿(ps:蚊子再小也是肉) 2.然后呢我们可以在<主线任务>栏目下面找到这个等级任务的栏目,在这里面完成对应的任务拿到最后一个宝箱里面的奖励,也是有一些火柴的,并且会随着任务对应等级的提高,火柴数量也相应增长,还是非常多的 3.再然后我们可以在日常活动里面找到<魔王入侵>活动,对
加载中