易玩(上海)网络科技有限公司
公司地址:上海市静安区灵石路 718 号 B1 北楼
注册地址:上海市闵行区紫星路 588 号 2 幢 2122 室
投诉举报邮箱:kefu@taptap.com
空空如也
也许宝藏只是换了个藏身之处
马化腾:为了创新而创新 反而会让创新变质
近日,腾讯公司董事会主席兼首席执行官马化腾接受了《人民日报》的采访,其中他谈到了自己的创业经历,以及对腾讯公司和当下互联网产业的一些看法。马化腾在采访中,马化腾也回应了网上流传的“一直在模仿,从未被超越”这句关于腾讯的玩笑话,以及自己是如何看待创新的。马化腾表示:“创新往往意味着巨大的不确定性,但不创造各种可能性就难以获得真正的创新。有时候为了创新而创新,反而会让创新动作变形。很多创新往往是
萌新看过来!一区师傅等你来!
一区师傅团,在线等徒弟首先实名认证一下,我是一区起源小墨叽首先给萌新讲一下拜师的问题六级后可以拜师,三十级后可以收徒,师徒等级差距越大,经验越多所以拜一名高等级的师傅是最划算的。很多师傅在收徒时都会要求徒弟带码其中一部分人以此骗码在一区骗码情况很少,但我不保证一个都没有因此如果世界上有喊收徒带码的,一定要慎重选择!!要求带码不过分,过分的是骗码首先,要搞清楚对方是真心收徒
回来看望一小时弃坑的游戏
结果恭喜真香打脸高兴不快乐不我为我只玩一小时郁郁很久不过跟你们几百小时我忍不住了哈哈哈………
游戏抽卡开局攻略(有助你少走很多弯路)
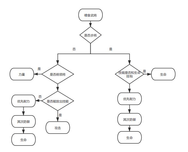
游戏已经开了一个周,每天都有不少萌新进来。如何抽到厉害的橙色武将开局,绝非小事。(觉得攻略有用的,8级后可在游戏头像里填写战友码15049,领200钻和50000金币)1、开局会送4000多钻,抽两次十连,第一次必出6个固定橙将中的一个,建议抽到蔡文姬或张辽。(抽不到,重新注册再抽❩2、快速推关卡升到8级后,点击左边事件通知旁的探娱图标,领十件抽码到头像处兑换,第3次十连必出橙将。(说些强力橙
7月28日预更新公告
亲爱的各位大爷们:我们将于7月28日对以下内容进行调整,请各位大爷们注意!!!主要涉及到的是各大分支克制方向上的调整双持分支-虎卫军-招架:降低40%来自捅刺分支造成的伤害->降低40%来自轻弩分支造成的伤害持盾分支-陷阵营-格挡:降低40%来自劈砍分支造成的伤害->降低40%来自重弩分支造成的伤害捅刺分支-大戟士-穿刺:对持盾分支造成的伤害提高80%->对持盾分支造成的伤害提高100%
自走棋攻略
发现论坛居然没有人写自走棋攻略,我就抛砖引玉一下。先说我的套路:蛮丹群主护锋(+蜀或魏)武将:祝融,木鹿大王,兀突骨,袁术,刘表,孙坚,徐晃,张飞,(夏侯渊或赵云),最后一个随意。优点:过渡平缓,每加一个人口,基本可以增加羁绊,前中期战斗力强,能够快速升人口。当前胜率:23场,吃鸡17场按回合顺序说:前3回合,优先选有伤害技能的武将,最好保证步战,远射,骑兵都各有一个。最好
晚开窍的逗比萌新教学贴,针对刚入坑的小伙伴(一)
之前一直想开个这类帖子,奈何自己确实太逗比,游戏里很多东西自己都玩不明白,也怕误人子弟。不过好在群里的大佬们一直都有“授课”,学习已达半月,再加上现在停服,上不了游戏待着没事,把这篇新人向的攻略介绍付诸实践。首先是福利和氪金推荐的介绍,先了解下这两块,一利于了解氪金深度看自己是否要稳驻下来,二来把现版本能开场白嫖的东西都嫖到手。之后说一些资源产出和花费,以及武将推荐和养成相关的经验1.可嫖福利
初始号武将攻略优化(重要)
前面那篇武将抽卡攻略太长,这个捡重点讲。1、首抽蔡文姬最好,因为是秒弓兵,而且有卢植可以配合。2、前三抽有蔡文姬和另一个强力武将就能玩下去了,最好技能可以搭配。之后玩下去各种途径给的武将能应付后面的事了。*****(超强力橙将关羽赵云周瑜,强力橙将有:弓将庞统陆逊黄月英,步将袁绍许褚太史慈孙权,骑将张辽张春华吕布)。*****氪金玩家看这里,100块买个月卡和终身卡,弄出紫将大乔,大乔前中
【2.22更新】攻略汇总
这篇会不断的把大家写的攻略汇总起来。被加精收藏的攻略,会联系你在游戏里发奖励哟~新增攻略 【叶小辰】2.10|萌新攻略 【随意】【非酋秦王】 【她的月光】【与或非】【叶子飞】【poetry】【心空】|进阶攻略|【二区舔狗】【技师888】【秋墨殇】【小兵】【一区 狗儿子】 【实习技师:duzki】 【实习技师:duzki】【X潇】【叶子】|零
【官方联动预告】联动活动来袭!!!泡面我都卖啦!!!!!
君王被人吐槽了很久买不起联动我于是卖了几剩的泡面准备联动一波目前联动的可以透露的有(这款肯定也知道了)还有三款不是自己公司的等到周一揭晓~谢谢君王的老玩家不离不弃我们终于要开始来一波返利啦请关注我们的活动哟