【停服公告】1月11日安卓不计费删档停服公告
各位给予我们无限支持的道友:自1月10日开启安卓不计费删档测试以来,我们的游戏出现了各种大小问题,2天的测试在不停的停服维护、宕机、卡顿的测试环境下艰难的进行着。由于我们是第一次测试,尽管开测前我们做了很多测试准备。但是,实际当我们站在真实的玩家测试环境下才发现,我们还有很多不足之处,虽然我们查找各种办法修复问题,但是又会发现有新的问题爆发出来。所以,今天,惭愧的告知大家,这次的测试我们没有
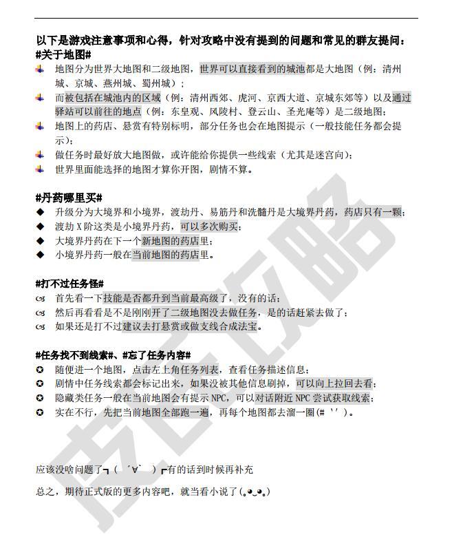
【游戏攻略】感谢“皮皮鹿”提供的神级攻略!
山外有山,人外有人!大千世界,能人辈出。如果你还在对游戏玩法抓耳挠腮,对里面的过关小游戏束手无策的时候,是时候来看看我们的玩家大神“皮皮鹿”提供的详细游戏攻略了。小编看完后,也只有膜拜的心情啦!攻略很长,慢慢看!如何还想和大神直接切磋交流,加入Q群就能找到他【真武修仙-仙友群】:476444175、947336858
如果大家还能看到,可以关注一下我的新作
STEAM上搜 江湖路 2361680 加一波愿望单
【公告】3月21日18点Tap测试结束公告
各位仙家道友:非常感谢大家参与本次TapTap第二轮体验测试。本次为期10天的测试,将于2019年3月21日18:00点结束。现在的分别是为了更好的相遇,在本次测试中我们收到了很多道友给予的意见反馈和真诚的鼓励。每一条宝贵的建议我们都会认真评估和改进,以帮助我们营造更好的游戏体验。各位道友,期待下次我们“仙友大会”再相聚,一起谈古论今,共襄盛举!加Q群,广交天下仙家道友【真武修仙-仙友群
【致歉信】致给予无限支持的道友们!
各位给予我们无限支持的道友们:你们好!我是《真武修仙纪》制作人——喵喵丸。《真武修仙纪》自1月10日开启安卓不计费删档测试后,由于我们在服务器设计和数据存储上的失误,导致我们的游戏出现不停的宕机、卡顿的情况,本次测试不得不在开测2天后提前结束。给大家带来不良的游戏体验,我在此郑重地向各位道友们道歉,真诚的向大家说一声:对不起!在游戏开测前,我一直关注着大家对游戏的期待,所以对于大家的不满和愤
【萌新攻略】“皮皮鹿”教你快速成为修仙老司机!
不得不说,我们的道友-“皮皮鹿”真的很会写攻略,前面的主线和小游戏过关的详细攻略,小编我还在慢慢体验和回味呢,马上有来一篇【萌新攻略】,分分钟教你在修仙道路上成为一名老司机。另外,再唠叨一下,我们的测试到3月21日18:00就结束了,抓紧时间快来体验一下吧!如果看攻略不爽,欢迎直接加群来撩“皮皮鹿”。【真武修仙-仙友群】:476444175、947336858
【游戏玩法提前剧透】新手必看
《真武修仙纪》我们已经准备了很长一段时间了。好多道友们都催促着,希望能尽快开测。这不,“司命星君”偷偷找我们制作人-喵喵丸大人打听了一些游戏的消息,先给大家剧透一下。主线剧情这个是我们游戏的核心,一个少年的修仙历程都在主线剧情上,在主线剧情中会出现分支选项供玩家选择,不同的选择会使剧情发生略微的变化。如果在主线剧情中看到带有下划线的名词,玩家可以点击查看到相对应的解释。同时每章主线剧情中会插
【公告】无法登录问题说明
各位道友目前收到部分玩家反馈,在登录游戏出现卡顿,游戏内不刷新的问题,经过排查,发现是服务器压力过大造成的,目前研发兄弟们已经在紧急修复中,给大家造成的不便,请谅解。故障排除后,我们会安排进行补偿。由于我们还在测试阶段,还请大家体谅。多给我们反馈。谢谢。
【开测预告】3月12日仙友大会再次集结!
各位仙家道友:感谢您们这段时间的耐心等待和支持!经过我们的不懈努力,《真武修仙纪》TapTap第二轮测试将于3月12日11点正式开启。希望这一次的重新出发,能给大家带来良好的游戏体验,有趣的游戏内容。【测试信息】测试性质:安卓-不计费删档测试测试时间:2019年3月12号11:00-2019年3月21日18:00【游戏福利活动大汇总】活动一、七日登陆送神器第1天:元宝*50,灵石*
【杂谈/开发者日志】让我念念不忘的文字MUD游戏
各位道友,我们又见面了!我是游戏制作人-喵喵丸随着我们的MUD游戏-《真武修仙纪》开测时间的临近,我最近的心情也是越发的紧张起来游戏还有些bug还没有修完。。。。。焦虑各位道友迫切的询问游戏开测时间。。。。。着急素材是否吸量心里没底。。。。。寝食不安少的可怜的预约量。。。。。。。让我太压抑啦。 但是,回想当初我和团队决定做这款游戏时候的初衷,我们又满怀斗志。眼前的困难算什么,人如果没
空空如也
也许宝藏只是换了个藏身之处