易玩(上海)网络科技有限公司
公司地址:上海市静安区灵石路 718 号 B1 北楼
注册地址:上海市闵行区紫星路 588 号 2 幢 2122 室
投诉举报邮箱:kefu@taptap.com
萌新手把手专属攻略
萌新们好呐~这里是咩酱一只,今天咩咩带给萌新一个手把手的攻略。♡ ̑̑ฅ(ٛ˃̶˙ω˙˂̶ٛฅ)本可爱登场首先呢你会先出身在世外桃源接下来,你就要选择天性啦,这四个天性是有用的哦这是这四个天性的效果。咩咩选的是狡黠多变。进去之后左下角有一个阎罗殿点一下就进入了阎罗殿接下来是最最重要的一点啦!!!!!(画圈圈打星号敲黑板)萌新们一定要注意啦!接下来要选择加点,加点是你接下来的江湖路程中
江湖名人-雪山木大
木大是拿着锤子而穿长衫的唯一的人。他身材很高大;青白脸色,皱纹间时常夹些伤痕;一部乱蓬蓬的花白的胡子。穿的虽然是长衫,可是又脏又破,似乎十多年没有补,也没有洗。他对人说话,总是满口臂力流,互博流的话,教人半懂不懂的。因为他姓木,整天拿着一个大锤子,别人替他取下一个绰号,叫作木大。木大一到店,所有喝酒的人便都看着他笑,有的叫道,“木大你脸上又添上新伤疤了!”他不回答,对柜里说,“温两碗酒,要
失重在哪
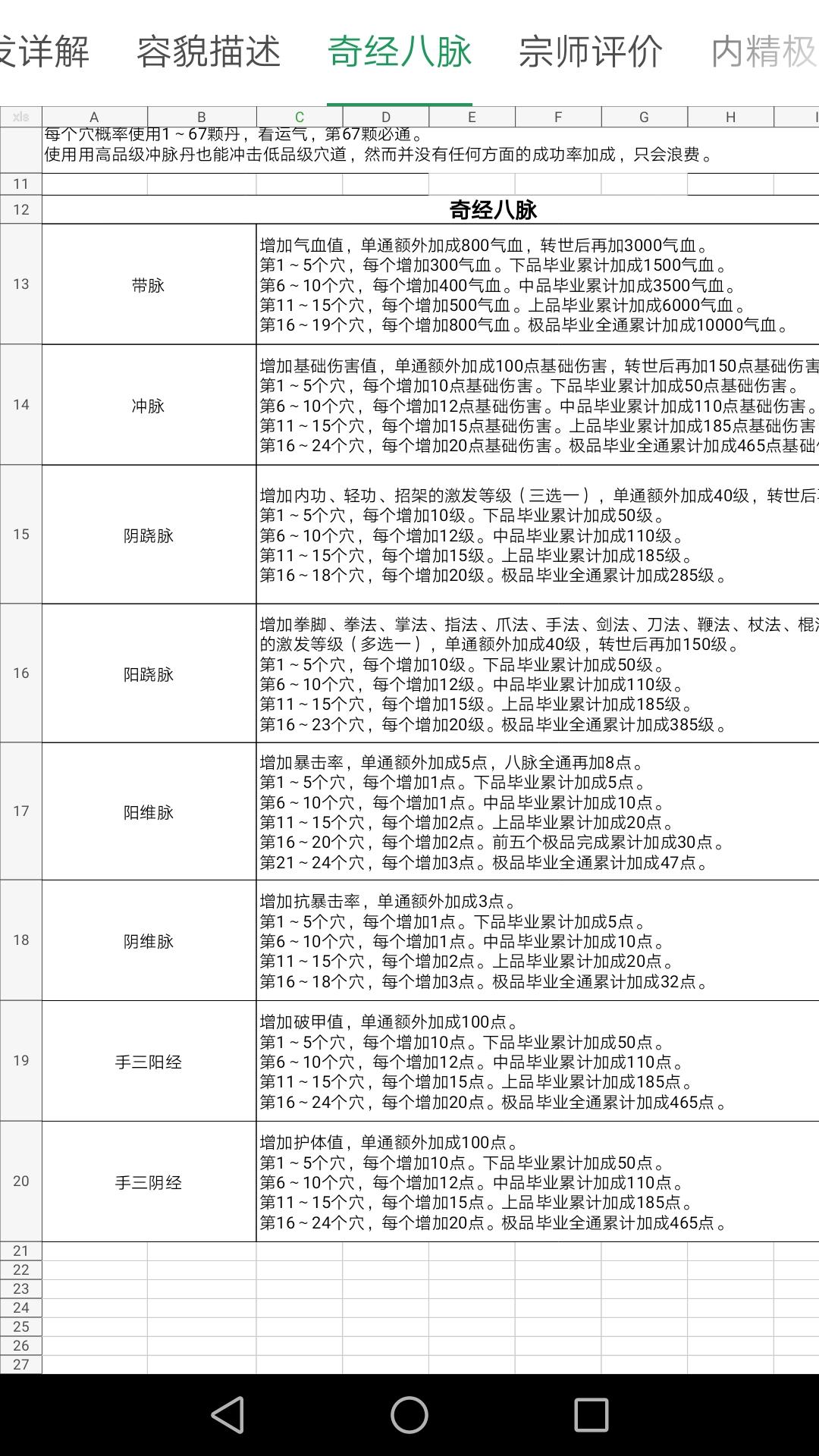
散人(无门派)不败之路攻略
首先你要有一颗放荡不羁,追求快乐的心。(当然不是说门派就不快乐了)要知道有很多武林主角都是无门派的啊,如果你选择了这条路,恭喜你,你选择了困难模式!直接进入主题:要学顶级宗师武学不败神功,需要狡黠多变的性格、先天22悟性(或者后天55),出生的要求。后面等你宗师了就可以去看其他具体的要求。出生之后,在扬州客栈的东方使者领新手礼包。下一步和别的新手一样,可以自己摸索,或者看炒菜等攻略。潜能来源
新人必看,开局教程,常用机器人,指令详解
新手进江湖mud先领取新手福利。飞扬州,扬州广场上一步,右一步,宝昌客栈寻找东方使者,领取新手礼包,奖励10w 经验和500元宝票。另外基本内功,轻功,招架全部提示100级。开局月卡必不可少,打开元宝票商城,购买月卡点击使用。拥有月卡可以使自身飞行速度大大提高,还可以领取护心丹,恢复内力,治疗伤势的灵丹妙药,离线历练可以获得若干经验潜能银子的奖励。每周可以领取一张藏宝图。此外,会员可以去武庙找到巫
炼丹师前期入门攻略(常识性)--本文参考胡青浦的炼药总篇
炼丹师可以选择 关外胡家 桃花岛 逍遥 武当,其中桃花岛的材料耗费比较少,武当的解毒丸最好,逍遥的玉洞黑石丹200级就能炼制,关外胡家的药王神篇省潜能,解毒丸也是第二好。炼药的必备工具:研钵和丹玉磨,研钵在扬州药铺平一指能买到,丹玉磨给平一指打工有概率得。丹玉磨比研钵好一些,所以建议前期去药铺挂个丹玉磨。炼药对内力和精神力有要求,越高级的丹药耗费的内力和精神就越高。鸿运天赋对炼药成功率有所加
星宿攻略(毒降龙互搏黯然流)1.出生, 性格心狠手辣,天赋鸿运(所有号前期基本都是鸿运,为了嗑仙丹,星宿还能抓冰蚕),加点 30 13 24 13.本流派高臂力玩法,配合降龙黯然互搏高伤害,舒服的要死,还有附带的毒,恶心死对面。2.刚开始先去扬州客栈找东方使者领新手礼包,扬州武庙找巫师领储物袋和潜能信用卡,再用金票买个Vip卡(记得背包里点使用),能防止你前期饿死,中期有免费护心丹领(用完了再
江湖之多开小技巧
有很多人,不止有一个号,两个号切换比较麻烦,所以这里分享一下我的多开小技巧。一区(江湖恩仇录):下载江湖恩仇录mad,江湖恩仇录2,江湖情缘,江湖缘起四个软件,轻轻松松达到四开。四开还不够?别急,各种分身软件下几个,八开没有问题。还不够?!!!那就http://122.51.132.153:4321/从网址上进去,(电脑手机都可以)想几开就几开。二区(江湖情缘):下载江湖情缘,江湖缘起,江湖
桃花岛留学指南
我先天悟性37,读书写字500。学了很多东西都是没用的,放在这里仅供参考。胡家:药王妙术:49w潜能,13个大葡萄妙手驱毒:31w潜能,7个大葡萄基本毒术:49.5w潜能,13个大葡萄逍遥:逍遥奇学:37w潜能,8个大葡萄丐帮:驯兽术:8w潜能,2个大葡萄道听途说:11w潜能,3个大葡萄叫花绝活:11w潜能,3个大葡萄妙手空空:10w潜能,2个大葡萄星宿:星宿奇术:46w
空空如也
也许宝藏只是换了个藏身之处