易玩(上海)网络科技有限公司
公司地址:上海市静安区灵石路 718 号 B1 北楼
注册地址:上海市闵行区紫星路 588 号 2 幢 2122 室
投诉举报邮箱:kefu@taptap.com
想了解游戏的更多信息可以关注我们的官方微博
感谢各位玩家的支持,如果想了解更多游戏相关信息,大家可以关注一下我们的官博,大力比心!@奇迹一刻-Surmount地址:https://weibo.com/u/5838319958
什么时候出移植版
期待手游版
半藏那来的,期待早点上线
加油,gkd说实话养成类手游(网游)这几年也玩过一些但是单机的话,上一款玩的还是十几年前(大概)玩的《明星志愿》有点怀念
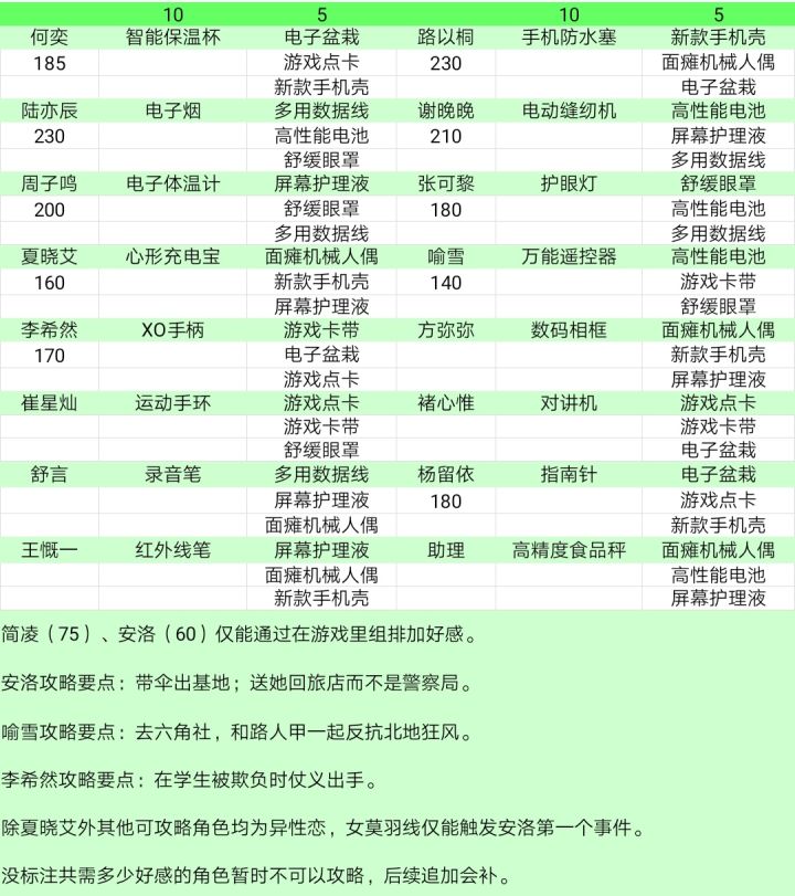
礼物攻略表
GKDGKD,话说TapTap给修改帖子吗
手游手游上线上线嗷!我等不及惹!给手机党一个春天吧!
请问简单模式怎么强制获胜
游戏菜鸡是在过不了投资人的要求
已通关,感觉可玩性不太高。
说说感想,1,战斗画面太简陋和无聊了,2,爱情剧情的结局基本一样,就是换个人物而已。3,教练的可操作性也太低了。4,通关之后竟然不能连续第二周目?what,就这么结束了。
当我看到女生线里有一个女生是可攻略角色时我就觉得一定先把那条线给通了😊
空空如也
也许宝藏只是换了个藏身之处