好久不冒泡了,这里是小饼干
这次是无尽和闯关的技能搭配,距离上一次已经有一段时间了,新出了好几个技能,但是根据我测试发现,他们对于我们的无尽和闯关并没有影响
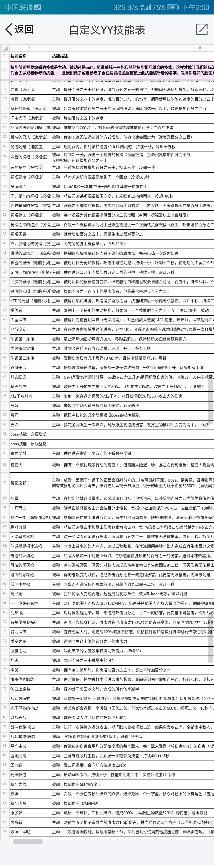
首先整体说一下,速刷追求的是速度,因为游戏机制是过关并不刷新技能cd,而且召唤物带不到下一关,所以也就是被动越多越好。
那么首先是关卡模式,
这套技能只有一个主动,然后献祭能够有效拉低自己的血量从而快速的吃到攻击攻速。以此原理进行快速刷关。
然后是无尽,
无尽里面双偷取

2
:
试了一下无尽套,还不错,你觉得献祭 玄换成赶着去投胎怎么样?毕竟后期基本都是满血状态。而且投胎稳定2层,最高3层,并且恶魔契约也能吃到这个层数。跑的还不慢,你这个缺点没移速,有时候躲不掉就没了,投胎贼快乐












