空空如也
也许宝藏只是换了个藏身之处
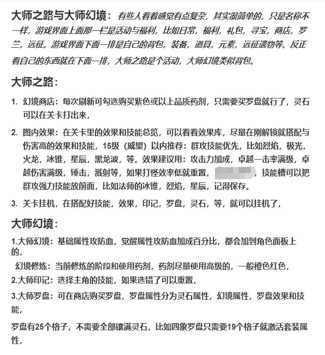
大师之路、大师幻境玩法
攻略投稿玩家:区服:大天使606服玩家名称:单机、若梦ID:194**65579_32606
手把手教你大师之路副本---基础篇
攻略投稿玩家:区服:冰风谷122服游戏角色名:高启强账号ID:2148372791_71122 Hello 艾瑞巴蒂。第一次投稿,大家多多关照。如下图,截至2月4日晚,本人目前处于修真幻境,洞府7阶。随着这两天对大师副本的实战和研究,目前对大师玩法有了一定的经验积累,现在分享给大家,攻略分为基础篇和强化篇。本篇是基础篇,讲的比较基础,适合小白从0开始玩大师副本,以及有一定经验的道友
全民“5G”新时代,新区带你体验飞一般的感觉(上篇)
攻略投稿玩家:杜邦·戴纳 大家好!白嫖大神之神本期带领大家重新认识新版本、新时代,新区的“5G”模式下,是一种多么刺激的体验!看完你绝对有种想回炉重造的冲动! 很多人都认为玩老区好,老区等级高、装备齐,但是同样也受到了一群来自顶级强者的虎视眈眈! 新区和老区其实各有特色!老区安逸,新区激情澎湃!就好像人生,如果一条路走到最后,那就缺少了色彩!如果敢于挑战,可能人生就会增添很多精彩! 其
新服攻略之总体战略篇---合理规划细水长流
攻略投稿玩家:路西法罗现在新区出了很多福利和活动,很多小伙伴也被吸引过来,开始了开荒之路,那么从无到有,肯定是需要购置相应的道具,提升自己的战力,很多人前期过于猛烈,导致后劲不足,导致越玩越拉跨,后期没有投入,导致越来越没有体验感,最终放弃了。游戏本身就是为了娱乐,要的是参与感、体验感和成就感,虽然每人情况不同,但是总是不外乎上边我说的几个感受,如何做到乐在其中?那么就需要合理规划细水长流。下
2023新区微氪直升少走弯路实用攻略
攻略投稿玩家:区服:大天使835服角色名:眼眸丶墨殇ID:1949775769_32835最近看到不少新人在论坛提问,感觉有必要做一份新人攻略,解决新人一些普遍的问题。作为过来人,现在的新区福利真的比我们以前强了太多。玩3天只需要签到直升VIP11是种什么体验?荣耀大天使作为一款MMORPG游戏,本质上还是以提升游戏内战力为主,本款游戏是以奇迹mu为模型,兼具怀旧,打怪掉宝,单人多人PK
【迪丽热巴】惨遭孙红雷吐槽“菜鸟”,热巴一声“娇嗔”顶不住……
【版本更新】远征S7神援降临 新红宠&星瞳问世
各位勇士,为给您带来更好的游戏体验,我们将在11月30日14:30进行停服维护更新,期间您将暂时无法登录游戏,敬请留意。如给您带来不便,敬请谅解。感谢您对我们的支持!维护时间:11月30日 14:30-18:30(具体结束时间可能视情况提前或延后)维护范围:全服(当天新服不受影响)请各位勇士合理安排时间。更新内容如下:一、开启远征S7赛季:1、开启条件:进行1次罗兰跨服,且等级≥801
【版本更新】祈愿之书,助力结界开启
亲爱的勇士:为给您带来更好的游戏体验,我们将在12月30日14:30进行停服维护更新,期间您将暂时无法登录游戏,敬请留意。如给您带来不便,敬请谅解。感谢您对我们的支持!维护时间:12月30日 14:30-18:30(具体结束时间可能视情况提前或延后)维护范围:全服(当天新服不受影响)请各位勇士合理安排时间。更新内容如下:一、新增【结界系统】1、功能开启:玩家等级达到300级,通过【角
【公告】12月6日游戏停服公告
亲爱的勇士:我们游戏将于12月6日0:00至12月7日0:00停服维护(全部区服)。请各位勇士合理安排时间并互相告知,感谢各位理解和支持。
【攻略】梦幻骑士职业介绍&转职介绍&阵容搭配&技能加点参考&天赋参考&潜能推荐!
● 游戏新的版本中,梦幻骑士即将苏醒,大家肯定都关心新职业到底怎么玩?那就让我们来抢先看一下吧。● 本次新职业需要专门的梦幻骑士降临卡来进行转职,以前的转职卡是不行的,转职后可以从力·神圣梦幻骑士和敏·神圣梦幻骑士中选择其中一个转职:● 转职道具:梦幻骑士降临卡● 获得方式:梦幻降临活动● 职业特点:● 力·神圣梦幻骑士:● 以力量为主的防御姿态,持续干扰敌人的同时强化自己的反击能力;