备战
我们目前是备战期间,备战到一定人数我们会单独搞直系群,到时候确定一起玩的兄弟姐妹们可以看下面的福利【联盟军费福利】特别声明落地马甲再报销6元!完备体系成熟管理,长期跟团更有老兵级待遇;(超出新成员基本福利)多个联盟内部激励奖项(非整体世界榜单)PS:本联盟拒绝任何推广;广告;支持举报!纯净游戏,健康氛围,还大家一片游戏净土!
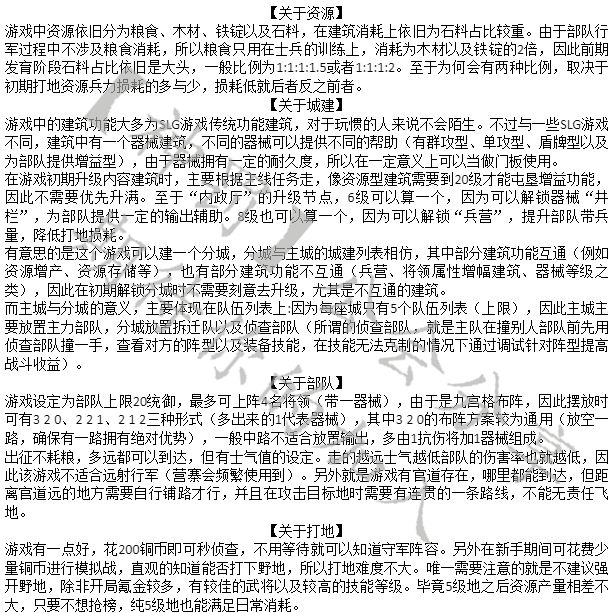
开荒纯干货
一、新手必看1.3000以下充值主力只练一队,3000以上可以尝试凑两队主力(非酋除外),除主力外其他9个编队全为拆迁队(主城+分城)。不存在第三队主力(没装备的都是渣渣,预备兵也不支持三队战损)2.橙将20级开第二个宝物栏消耗两张橙卡,30级开兵种消耗20张紫卡、40级开战法技能消耗10张紫卡,所以注意留些紫卡3.前期建营帐别打到官道,官道和1级地看起来很像,但是官道是7级难度,一定要仔细
坐骑系统繁育攻略 by 五区无忌
为什么作为一款腾讯游戏 宣发不给力
无意间发现的 之前有玩率土和三战,还有鸿图之下的经验,但是前几款游戏虽然好玩,但是懂得懂得,率土氪炸,体验极其良好,不是你氪几千就能玩的,氪几千都没有用。但是优点是好玩和画风棒。特别喜欢画风 其次三战克度也很高,但是没有率土那么高。但是画风说实话我不是很喜欢,鸿图吧,其实那个3d的画风有一点奇怪。所以这个游戏满足了画风和克度的平衡,为啥人很少呢
S5地图简单分析
S5地图分析S5在4月30日正式开始进入进程了,下面我来简单分析下S5的地图,首先先看全图:从图上看出,S5分为6+1个州(即6个出生州+1个资源州)6个出生州分别为:齐鲁、河北、雍凉、巴蜀、荆楚、吴越1个资源州为:汉其中资源州——汉分为四个小州:首府长安和安邑、右扶风两郡城所在的关中,皇城洛阳和河内郡城所在的司隶,首府许昌和宛县、汝南两郡城所在的南阳,以及首府陈留和谯县、濮阳两郡城所在
【神罚】同盟《荣耀新三国》心得分享(纯新手向)
热身赛小程序出刘备是真的顶!!!
我刚刚玩热身赛真的抽到了刘备,哭了呀,我就冲了18块钱,小程序真牛逼呀,良心游戏,感动哭了,平民党福音。
《荣耀新三国&给萌新的建议》
作为荣耀新三国的稀有女玩家写给萌新的话:配将阵容篇:有些将和装备不是说看起来好用就好用的,需要综合考虑技能释放时间和阵容核心来考虑。懒得看帖子的话可以去问大佬,如果没人理的话大家就记得以下这些点:(1) 6御将都非常好用,可以用来当核心培养,除非有重复的最好是别用来拆装备。(2) 5御以下的橙色将各有千秋这里说不完(3) 重置武将和装备的7天冷却时间可以用金饼加速,归还装备的7天冷却时间
夏侯惇碰瓷赚军功
夏侯惇碰瓷队主要成员为夏侯惇、陈宫、法正、孙坚(转枪兵,没有就大乔吧)主要优势是夏侯惇带兵,陈宫法正孙坚都不带兵(带1个兵),比较无脑撞人碰瓷,基本都能回本。装备如下:夏侯惇铁卫重铠、嗜血刀陈宫法正悲歌、连环秘策、胜败论、三才阵孙坚兵法廿四篇、龟纽金印。站位如下:孙坚 空 空法正 陈宫 空井阑 夏侯惇 空加点:夏侯惇全武力,陈宫法正全智力,孙坚随意。以后还有继续补充
零氪玩家表示,充钱真的不是我要走的道路。
空空如也
也许宝藏只是换了个藏身之处