低氪度玩家新手过度攻略
本来中午写的差不多,tap给我整篇卡掉了,我先建个楼慢慢写。
这个游戏的玩法内核我很喜欢,即使培养体系是akflike的挂机类,但是十二胜等pvp和体系的建队是很有意思的。
如果只是因为氪金礼包很多就抱怨,不如跟我一起找一下那些前期培养的捷径
(7/11更新,巅峰8k,2十二胜,1个11胜~)

九江一中高三八班班主任程亮斌:
楼主你好,目前我有蚩尤,女娲,皇帝。我准备玩圣盾流,心中理想阵容为赫尔莫德,蚩尤,皇帝,女娲,美杜莎,选择美杜莎的原因是因为这个角色十分强力,且技能也带有圣盾,不过美杜莎需要养成,所以我准备拿嫦娥过渡一下,等到后期再换美杜莎,你看可以吗,望回复,谢谢。
:
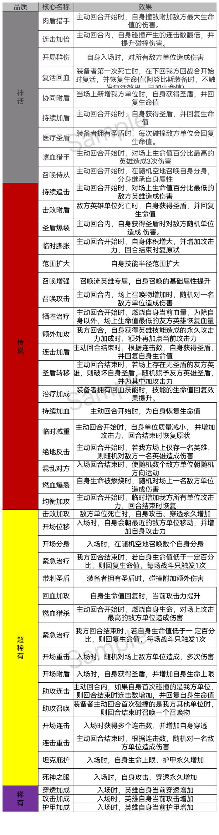
神话核心名称肉盾猎手: 主动回合开始时,自身撞敌附加敌方最大生命值的伤害。开场群伤: 自身入场时,对所有敌方单位造成伤害。复活回血: 装备者第一次死亡时,在下回我方回战合开始时复活,并恢复生命值(阿努比斯装备时,不触发复活只会恢复生命)持续附盾: 主动回合开始时,自身获得圣盾,并回复生命值。嗜血猎手: 主动回合开始时,对场上生命值百分比最高的英雄造成3次伤害。召唤侍从: 主动回合开始时,在随机空地召唤自身分身,分身继承白身属性。(满级可召唤三个)协同附盾: 当场上新增我方单位时,自身获得圣盾并恢复生命值。连击加倍: 主动回合内,自身碰撞产生的连击数翻倍,并提升碰撞伤害。传说核心名称圣盾爆裂: 主动回合内,自身获得圣盾时对敌方随机单位造成一段伤害。持续追击: 主动回合开始时,对场上生命值百分比最低的敌方英雄造成伤害。击败附盾: 敌方英雄单位死亡时,自身获得圣盾,并回复生命值。临时膨胀: 主动回合开始时,自身体积增大,并增加攻击力,回合结束时复原状临时减重: 主动回合开始时,自身质量减少,并增加攻击力,回合结束时恢复原状。范围扩大: 自身技能半径范围扩大。召唤增强: 召唤流英雄专属,自身召唤的单位基础属性提升。牺牲治疗: 主动回合开始时,燃烧自身当前血量,为除自身以外,场上生命值最低的友方英雄恢复血量。额外加攻: 我方回合,自身获得英雄技能造成的永久攻击力加成时,额外再加点当前攻击力。连击加盾: 行动回合结束时,根据连击数,自身获得圣盾,并回复自身生命值。圣盾转移 主动回合结束时,若场上存在无圣盾的友方英雄,则破坏自身圣盾,随机赋予友方英雄圣盾,并为其中加攻击力。治疗加成: "装备者拥有回血技能时,技能的生命值回复效果提升。 "持续加血: 主动回合开始时,为自身恢复生命值。绝地反击: 主动回合开始时,若我方场上仅存一名英雄,则随机对敌方一名英雄造成伤害。混乱敌方: 入场回合结束时,使随机多个敌方单位朝随机方向运动。燃血爆裂: 自身生命被燃烧时,随机对场上一名敌方单位造成伤害。均衡加攻: 主动回合开始时,临时增加我方所有单位攻击力,回合结束时恢复。超稀有核心名称击败加攻: 敌方单位死亡时,自身攻击、穿透永久增加。开场位移: 入场时,自身会朝最近的敌方单位移动,并增加自身攻击力。开场重击: "入场时,随机对场上敌方单位造成,多次伤害 。"开场附盾: 入场时,自身获得圣盾,并增加自身生命上限的。开场分身: 入场时,在随机空地召唤多个自身分身。助攻召唤: 装备者主动回合首次碰撞的是我方其他单位时,则回合结束时召唤一个召唤物。紧急治疗: 我方回合结束时,若自身生命值低于一定百分比,则回复生命值,每场战斗只触发1次。带刺圣盾: "装备者拥有圣盾时,碰撞附加额外伤害 "燃血猎杀: 主动回合开始时,燃烧自身生命,对场上攻击最高的敌方单位造成伤害。回血加攻: 自身生命值回复时,当前攻击力提升。连击重击: 主动回合结束时,根据连击数,随机对一名敌方单位造成伤害。助攻连击: 主动回合内,如果自身首次碰撞的是我方单位,则回合结束时连击数增加,并回复自身生命值。开场连击: 入场时获得多个连击数,并增加自身穿透。死神之眼: 入场时,自身攻击、穿透永久增加。坦克庇护: 入场时,自身生命上限、护甲永久增加。稀有核心名称穿透加成: 入场时,英雄自身当前穿透增加。攻击加成: 入场时,英雄自身当前攻击增加。护甲加成: 入场时,英雄自身当前护甲增加。
关于禁地边缘的最新攻略
最新的禁地攻略,
首先,选英雄的时候,一定要检查清楚核心有没有带好。必选英雄:月读,龙,丘比特,美杜莎,飞机妹,女娲,拉, 巴德尔,后羿,嫦娥,汉堡,厚土,酒桶,希芙,赫拉,赫尔莫德,伏羲,阿瑞斯,伊登,赫柏,这些都可以带其他的,看大家哪些属性高或者哪个厉害带哪个,重点一定要带奶!!!
然后说一下禁地边缘的技能。1.三个意志和三个之怒,这三个技能没有什么特点,就是加属性,大家上的英雄就上一些不是什

9
:
看了论坛白马的攻略盾召一路打到52,后面关卡需要通关主线才能打。顺便说一下很多人不知道绝命狙击怎么打,可以美杜莎带复活+奶就行,奶妈之间相互奶,保持美杜莎空血,输出给每轮狙击打就行了。
图片 :
那个变胖的核心是哪里得到的?还有减重核心,光看别人带,我自己一个都没有。














