萌新从入门到入土的途径(和最新版本已有差距 仅供参考)
序言首先是犯下懒惰之罪的大佬们,硕大论坛无人聊天,其次是为啥TapTap不让我发宠物的图表,被屏蔽了想要看宠物以及神器词条属性可移驾隔壁贴观看,有问题可评论提出!谢谢以五转作为目标首先是积攒钢块 提升符石等级前期使用15隐者 3倍智力以及27 世界三倍专精过渡即可开始攒钢块来为一次性冲击36命运做好准备。一转前优先把你的符石先凑齐 最好是能达到27世界的三倍专精 ,不然冲击1000层
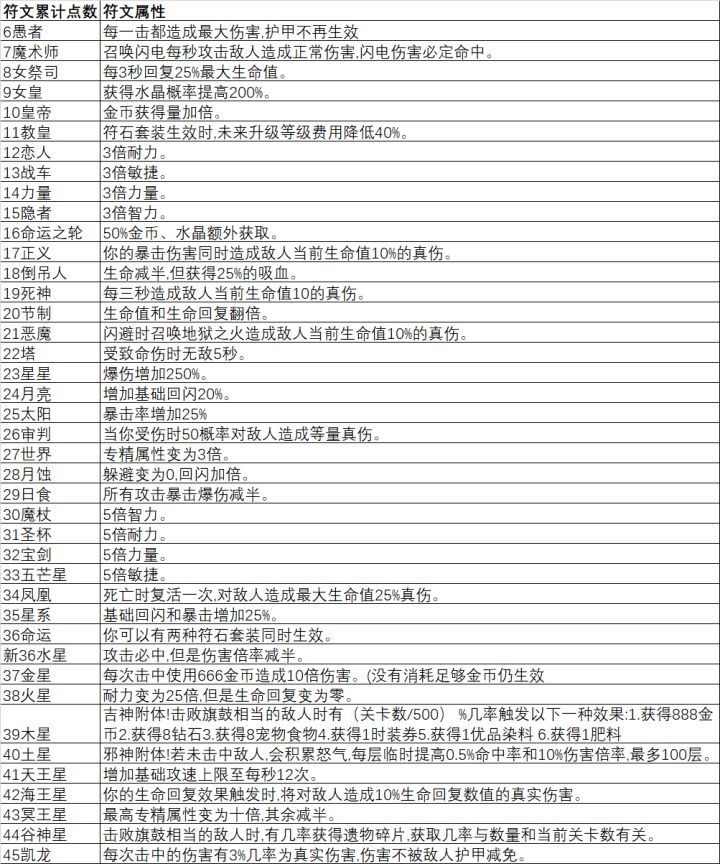
整理了宠物属性(不含黑洞)、符文、神器属性,供大家参考交流😈
咱就是说
这种情况是正常的吗
萌新常见问题答疑 第二赛季篇
新手时期建议用智力流,4智力1敏捷的加点,神器3智力3攻速。后期可以继续智力流或者耐力流(耐力流的输出来源是天蝎座星卡,如果没有紫色天蝎座就不要考虑),4耐力1敏捷的加点,神器3耐力3攻速或者3回复3攻速。 一、角斗场打不赢怎么办?(由于本赛季战令奖励白送,角斗场没什么进的必要)角斗场有三个常用流派可以保证几十胜,可以做为参考:1、专精3倍+耐力5倍,加点:耐力300+敏捷400+剩余智
宠物
宠物哪几个最好 啊,这游戏连图鉴都没有
确定了,只能走反伤流后面你把怪秒了自己也被弹死了
啊哈哈哈试试
怎么铸造神器啊,点哪里造啊
笑死我了 呜呜呜呜呜呜呜呜
不当人玩法
魔杖转生流 新手篇(一层到一千六层内)
这套体系的主要打法是点到五次转生。达到速推的目标(快速冲关然后卡关)前期符石套装搞到魔杖后就不要在刷了,五转后把武器铺升到10级用来打造神器,宠物空间升满(宠物建议选择智力专精的)前期不考虑搞星座,留住星星打造神器(神器专精属性尽量1.9)神器搞定后一直刷符石搞到36的命运后就可以开始新流派了(符石套装):30魔杖,后期可转水冥(天赋加点顺序):灵敏-灵活-暴击-最小伤害-强力-残酷(专精加
空空如也
也许宝藏只是换了个藏身之处