女娲九层攻略-By风之辉(附阵容属性图)
招降三国开局发育路线建议
招降三国第一章详细攻略以及推荐发育路线 By-京三、个人建议已知关羽需880草刷出,结合开服活动挖30次藏宝图得1个将印和拯救村庄30次得300粮草,在此建议开服第一天直接刷出关羽,具体流程如下:1-1打胜3次,送3次民心60草,升点等级拿个成就。要注意打一次就需要送一次民心。1-2打胜17次,送17次民心340草。期间自己找带狗粮的时机。1-2、1-3、1-4、1-7依次打输3轮,送1
写给新手朋友的一些话
大家好,我是蘑菇,“招降三国”目前正在公测,作为一名从本作前身“三国行”一直游玩至今的玩家,我想先在这里和大家随便聊聊。记得在19年7月,我百无聊赖打开TAP刷了又刷。对于一个从DOS机扫雷纸牌一路玩过来的玩家,游戏大多千人一面,其中的乐趣,早就变成了和开发者的设定见招拆招。想找出一款,能够使人感受到一丝惊喜的游戏,并不容易。打开“三国行”,风格极简,不是空有皮囊的妖艳贱货,不错,看看内容。没有
第四、第五关的隐藏宝藏在这里
从剪头处进,宝藏在方框区域
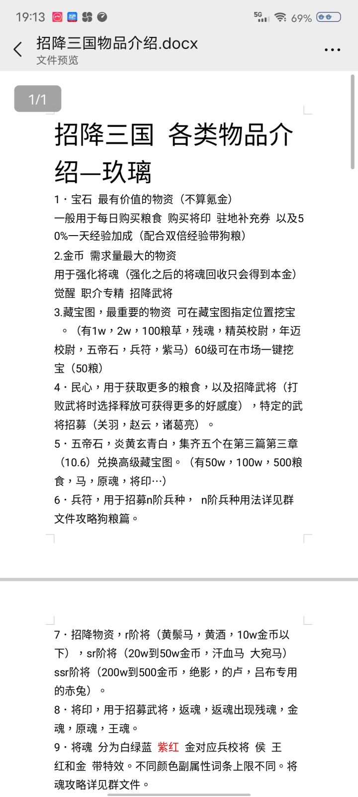
招降三国物品介绍攻略——玖璃
新手发展必阅
首先开局必须熟悉下各功能,其实很简单,用将印抽将,然后用粮食刷各种副本。特别需注意的是刘备军营处的采集处,可以分配农民采集资源,建议都点到种植上,毕竟粮食最实用,民心尽量保持到200以上,有1.5倍的资源产出率(可以配合月卡再增加产量)。然后将领选择上,开局攒一个十连,必出一个ssr,基本是曹操刘备孙策袁术等有群的,如果是刘备的话(比如我),尽量把二技能升到满级(荣誉换百炼,ssr抽将必是碎片,
基础攻略
通过几天的摸索探寻,开了10多个号左右,分享一下自己的经验,希望对您有所帮助。由于内测阶段,公测可能会有所出入,开局进去以后跟着主线做(打完陈到去领取精英校尉),以免打不过第一关boss,前期最好领盘古套装,加攻击,给主角穿上。打完第一关以后,升到二级,去10连抽会抽送一个ssr(刘备,孙策,袁术,曹操)其中一个,这几个英雄都差不多,足够度过前期,这时候把主角装备脱下来,给ssr穿,有sr上s
低配青龙祠6层武将数据
附视频链接https://www.taptap.com/video/2279489
新手注意事项
1职业克制:剑>枪>骑>剑、剑、枪、骑>弓策(先打弓后打策)弓>策2开局不用刷初始后面都要用!如果你足够无聊可以刷个双ssr3主角开局单挑的时候注意压血比怪低的时候开三技能直接秒4每次升级粮都补满(不叠加)所以避免浪费过关需要注意每次升级时经验的分配.关卡20经验上古神兽10经济。组队每次比自己打少4粮,建议组队打5驻地看是否全能打过不然就每三次就刷.打的荣誉前期换粮上限(上限250,
单人过女娲10基础搭配和思路
单人过女娲10的思路,主要讲述下过的将领搭配和基础思路,供大家参考女娲10的特点,相较于9来说,除了属性提升,更主要的是打死一次后会半血复活,6回合内打不死的话就要不断重来,而且提速拉条和审配的矫令这些都无法在女娲副本起作用,以及每回行动后的六回合盾我的过法阵容为按照行动速度排行,分别是一速庞统(满不满觉醒无所谓,二三技能要满),二速张郃(四个以上青龙将魂,满技能),三速陈宫(起码35级,带血
空空如也
也许宝藏只是换了个藏身之处