吐痰流
成型吊打召唤流力压数值怪
这一个兽群也太贵了
独角兽就71块钱了,就幼犬便宜点,也要35
改版之后好简单
之前十几局才吃一次鸡,改版之后七连🐔了,无敌太寂寞。
有一起玩的吗
本人有点没玩明白,想找一个uu一起交流一下切磋技艺#steam游戏 #superautopets
之前不败局都没这么爽哈哈哈哈,舒服
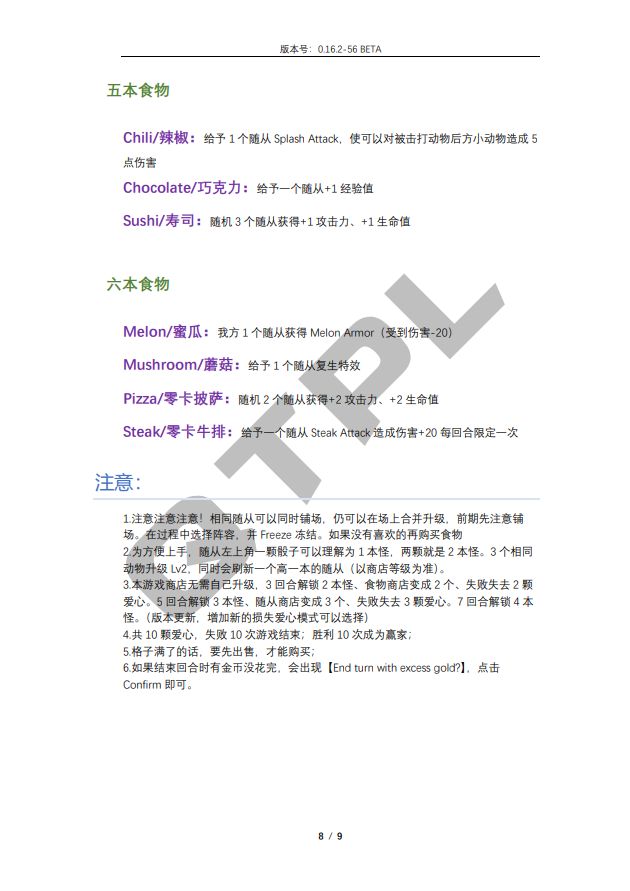
最新版本,动物食物效果一览欢迎随时加群 ❤️欢迎加入super auto pets游戏交流群❤️ 💚qq群:781497627💚
从网上找到的中文翻译
谁有super auto pets的手机版,孩子好想玩
安卓的刚刚要求更像,可怎么更新啊。
第一把
终于赢下第一把了昨天晚上开始玩的
空空如也
也许宝藏只是换了个藏身之处